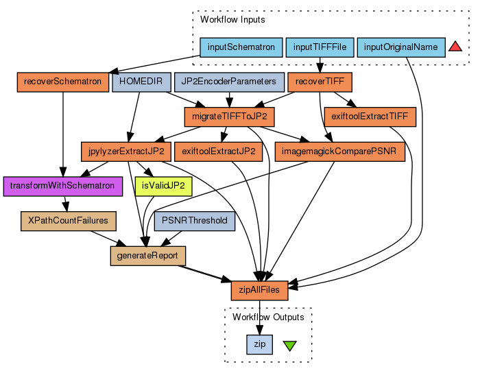
A workflow for a single migration of a TIFF to JP2
Created: 2013-02-07 14:58:06
Last updated: 2013-10-03 13:39:26
No description has been set
Preview
Run
Run this Workflow in the Taverna Workbench...
Option 1:
Copy and paste this link into File > 'Open workflow location...'
http://www.myexperiment.org/workflows/3401/download?version=2
[ More Info
]
Workflow Components
Authors (0)
Titles (1)
Descriptions (0)
Dependencies (0)
Inputs (3)
Processors (15)
Beanshells (2)
Outputs (1)
Datalinks (29)
Coordinations (0)
Workflow Type
All versions of this Workflow are
licensed under:
Apache License v2.0
Version 2 (latest)
(of 2)
Log in to add Tags
Shared with Groups (1)
Statistics
Reviews
(0)
Other workflows that use similar services
(0)
There are no workflows in myExperiment that use similar services to this Workflow.

Download Workflow
No comments yet
Log in to make a comment