Chrisser's Files

Search filter terms
Filter by type
Filter by tag
Filter by licence
Filter by group
Results per page:
Sort by:
Showing 4 results. Use the filters on the left and the search box below to refine the results.
Uploader

Blob "Elevation plot..." example output

Created: 2011-10-06 03:32:17 | Last updated: 2011-10-06 03:32:19

Credits: User Chrisser

License: Creative Commons Attribution 3.0 Unported License

This screenshot shows what output of the "Elevation plot..." workflow looks like. img, #cubbies-overlay{ -moz-transition-property: margin, box-shadow, z-index; -moz-transition-duration: 0.1s; -webkit-transition-property: margin, box-shadow, z-index; -webkit-transition-duration: 0.1s; } .cubbies-selected{ z-index: 9999; box-shadow: 3px 3px 8px -1px blue !important; cursor: pointer !important; margin: -3px 3px 3px -3px; } .cubbies-selected:active{ box-shadow: 2px 2px 5px -1px darkb...

File type: JPEG image

Comments: 0 | Viewed: 49 times | Downloaded: 31 times

Tags:

Uploader

Blob "Elevation plot..." workflow, expanded view

Created: 2011-10-06 03:29:43 | Last updated: 2011-10-06 03:29:52

Credits: User Chrisser

License: Creative Commons Attribution 3.0 Unported License

this screenshot shows the entire workflow, with nested workflows expanded img, #cubbies-overlay{ -moz-transition-property: margin, box-shadow, z-index; -moz-transition-duration: 0.1s; -webkit-transition-property: margin, box-shadow, z-index; -webkit-transition-duration: 0.1s; } .cubbies-selected{ z-index: 9999; box-shadow: 3px 3px 8px -1px blue !important; cursor: pointer !important; margin: -3px 3px 3px -3px; } .cubbies-selected:active{ box-shadow: 2px 2px 5px -1px darkblue !important; ma...

File type: JPEG image

Comments: 0 | Viewed: 57 times | Downloaded: 35 times

Tags:

Uploader

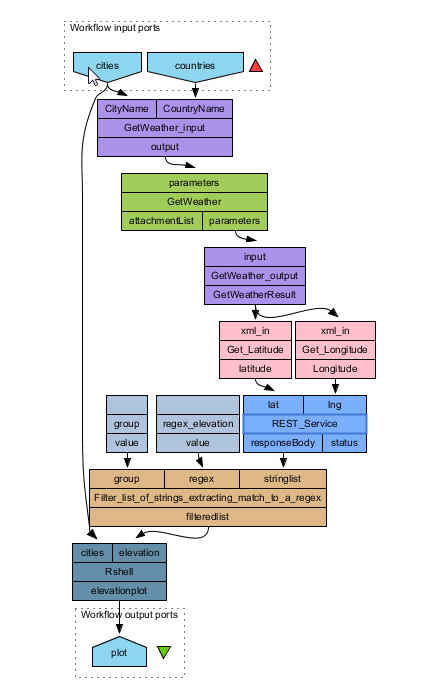
Blob Workflow compact

Created: 2011-10-06 03:27:24 | Last updated: 2011-10-06 03:27:29

Credits: User Chrisser

License: Creative Commons Attribution 3.0 Unported License

This screenshot shows the "Elevation plot..." workflow with the nested workflows compact. img, #cubbies-overlay{ -moz-transition-property: margin, box-shadow, z-index; -moz-transition-duration: 0.1s; -webkit-transition-property: margin, box-shadow, z-index; -webkit-transition-duration: 0.1s; } .cubbies-selected{ z-index: 9999; box-shadow: 3px 3px 8px -1px blue !important; cursor: pointer !important; margin: -3px 3px 3px -3px; } .cubbies-selected:active{ box-shadow: 2px 2px 5px -1...

File type: JPEG image

Comments: 0 | Viewed: 60 times | Downloaded: 44 times

Tags:

Uploader

Blob Weather Example

Created: 2011-10-06 03:24:49 | Last updated: 2011-10-06 03:24:50

Credits: User Chrisser

License: Creative Commons Attribution 3.0 Unported License

This screenshot shows the format of the weather and location XML output by the GetWeather service. img, #cubbies-overlay{ -moz-transition-property: margin, box-shadow, z-index; -moz-transition-duration: 0.1s; -webkit-transition-property: margin, box-shadow, z-index; -webkit-transition-duration: 0.1s; } .cubbies-selected{ z-index: 9999; box-shadow: 3px 3px 8px -1px blue !important; cursor: pointer !important; margin: -3px 3px 3px -3px; } .cubbies-selected:active{ box-shadow: 2px 2px 5px -1p...

File type: JPEG image

Comments: 0 | Viewed: 51 times | Downloaded: 29 times

Tags:

Results per page:
Sort by: