This workflow uses one or more services that are deprecated as of 31st December 2012 (almost 13 years ago), and may no longer function. Show details...

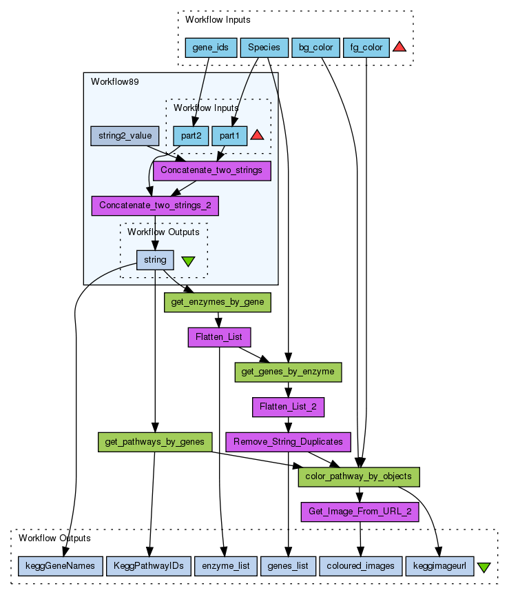
Kegg pathway diagrams

Created: 2010-03-19 12:41:27      Last updated: 2010-03-19 12:41:28

Find pathways in which all the genes in the list are involved. Find all enzymes from the list of genes. For each pathway draw the diagram and colour the enzymes boxes in the colours specified.

Information Preview

Information Run

Run this Workflow in the Taverna Workbench...

Option 1:

Copy and paste this link into File > 'Open workflow location...'
http://www.myexperiment.org/workflows/1120/download?version=1
[ More InfoExpand ]


Information Workflow Components

Information Authors (1)
Information Titles (2)
Information Descriptions (3)
Information Dependencies (0)
Inputs (4)
Processors (9)
Beanshells (0)
Outputs (6)
Datalinks (20)
Coordinations (0)

Information Workflow Type

Taverna 2

Information Uploader

Information License

All versions of this Workflow are licensed under:

Information Version 1 (earliest) (of 3)

View version:

Information Credits (0)

(People/Groups)

None

Information Attributions (0)

(Workflows/Files)

None

Information Tags (5)

Log in to add Tags

Information Shared with Groups (0)

None

Information Featured In Packs (0)

None

Log in to add to one of your Packs

Information Attributed By (0)

(Workflows/Files)

None

Information Favourited By (0)

No one

Information Statistics

 

Citations (0)

None


Version History

In chronological order:



Reviews Reviews (0)

No reviews yet

Be the first to review!



Comments Comments (0)

No comments yet

Log in to make a comment




Workflow Other workflows that use similar services (93)

Only the first 2 workflows that use similar services are shown. View all workflows that use these services.


Workflow Triplify namespace list from global search... (1)

Thumb
No description

Created: 2009-11-30 | Last updated: 2009-11-30

Credits: User Francois Belleau

Workflow Cow-Human Ortholog Pathways and Gene annot... (2)

Thumb
This workflow searches for genes which reside in a QTL (Quantitative Trait Loci) region in the cow, Bos taurus. The workflow requires an input of: a chromosome name or number; a QTL start base pair position; QTL end base pair position. Data is then extracted from BioMart to annotate each of the genes found in this region. As the Cow genome is currently unfinished, the workflow subsequently maps the cow ensembl gene ids to human orthologues. Entrez and UniProt identifiers are then identified...

Created: 2007-10-03 | Last updated: 2009-12-03