Cross-references search, duplicated genes search, cross-reference fetch
Created: 2010-03-16 08:13:50
Last updated: 2010-03-16 08:18:06
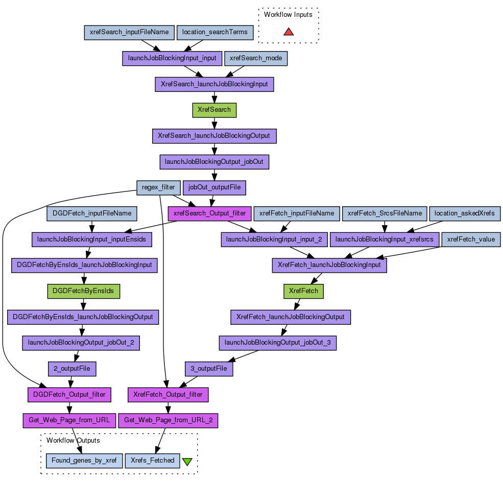
This workflow is composed of 3 steps:
-First, it search for Ensembl gene Ids matching a list of identifier, using the GenOuest Xref webservice.
-Then it uses the Duplicated Genes Database webservice to search for duplication information about each found gene.
-Finally, it uses the GenOuest Xref webservice to fetch external identifier for each found gene (GO term in this example).
Preview
Run
Run this Workflow in the Taverna Workbench...
Option 1:
Copy and paste this link into File > 'Open workflow location...'
http://www.myexperiment.org/workflows/1129/download?version=1
[ More Info ]
Workflow Components
![header=[] body=[This is the author information extracted from the workflow version] cssheader=[boxoverTooltipHeader] cssbody=[boxoverTooltipBody] delay=[200] Information](/images/famfamfam_silk/information.png?1680607579)
![header=[] body=[These are the descriptive titles embedded within the workflow version] cssheader=[boxoverTooltipHeader] cssbody=[boxoverTooltipBody] delay=[200] Information](/images/famfamfam_silk/information.png?1680607579)
![header=[] body=[These are the descriptions embedded within the workflow version] cssheader=[boxoverTooltipHeader] cssbody=[boxoverTooltipBody] delay=[200] Information](/images/famfamfam_silk/information.png?1680607579)
![header=[] body=[These are the listed dependencies of the workflow] cssheader=[boxoverTooltipHeader] cssbody=[boxoverTooltipBody] delay=[200] Information](/images/famfamfam_silk/information.png?1680607579)
Inputs (0)
Processors (33)
Beanshells (0)
Outputs (2)
Datalinks (36)
Coordinations (0)
Version History
Reviews
(0)
Other workflows that use similar services
(0)
There are no workflows in myExperiment that use similar services to this Workflow.
No comments yet
Log in to make a comment