BlastandParse1

Created: 2010-03-19 12:09:15

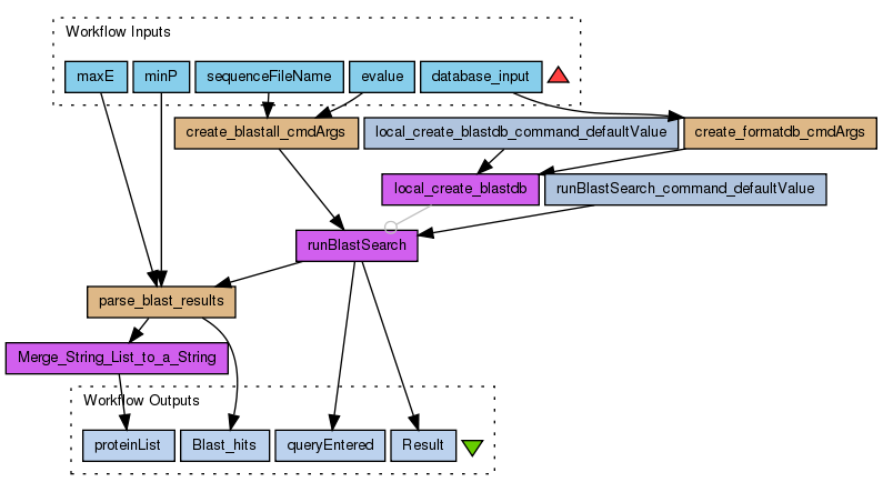
This workflow allows you to configure a BioMart query to fetch sequences you want from Ensembl. These sequences are retrieved and a blast database of them is created (by default, in the directory you ran taverna from).

Warning: This workflow assumes that you have blastall and formatdb installed on the machine, and that by default, these are both found or linked in /usr/local/bin. It also assumes that you have write permission to the directory you have run taverna from. The beanshells "create_blastall_cmdArgs" and "create_formatdb_cmdArgs" are what you need to edit if the default locations are not appropriate for you.

Shortcomings:

The names of all the files created and used is hard coded in this workflow. This means that if you run this workflow more than once without editing anything, you will overwrite files you have previously created.

The results are parsed using threshold values for percent identity similarity and e-value as input by the user and outputs those values above these thresholds.

Credit: Bela

Information Preview

Information Run

Run this Workflow in the Taverna Workbench...

Option 1:

Copy and paste this link into File > 'Open workflow location...'
http://www.myexperiment.org/workflows/1169/download?version=1
[ More InfoExpand ]


Information Workflow Components

Information Authors (4)
Information Titles (2)
Information Descriptions (1)
Information Dependencies (0)
Inputs (5)
Processors (8)
Beanshells (3)
Outputs (4)
Datalinks (15)
Coordinations (1)

Information Workflow Type

Taverna 2

Information License

All versions of this Workflow are licensed under:

Information Version 1 (of 1)

Information Credits (1)

(People/Groups)

Information Attributions (1)

(Workflows/Files)

[ edit ]

Information Tags (0)

None

Log in to add Tags

Information Shared with Groups (1)

Information Featured In Packs (0)

None

Log in to add to one of your Packs

Information Attributed By (0)

(Workflows/Files)

None

Information Favourited By (0)

No one

Information Statistics

 

Citations (0)
Version History

In chronological order:



Reviews Reviews (0)

No reviews yet

Be the first to review!



Comments Comments (0)

No comments yet

Log in to make a comment




Workflow Other workflows that use similar services (0)

There are no workflows in myExperiment that use similar services to this Workflow.