This workflow uses one or more services that are deprecated as of 31st December 2012 (almost 13 years ago), and may no longer function. Show details...

Entrez Gene to KEGG Pathway

Created: 2010-04-15 12:22:12      Last updated: 2010-04-15 12:22:13

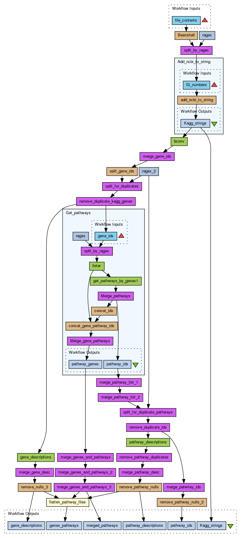
This workflow takes in Entrez gene ids then adds the string "ncbi-geneid:" to the start of each gene id. These gene ids are then cross-referenced to KEGG gene ids. Each KEGG gene id is then sent to the KEGG pathway database and its relevant pathways returned.

Information Preview

Information Run

You do not have permission to run this workflow


Information Workflow Components

You do not have permission to see the internals of this workflow

Information Workflow Type

Taverna 2

Information Uploader

Information License

All versions of this Workflow are licensed under:

Information Version 2 (latest) (of 2)

View version:

Information Credits (1)

(People/Groups)

Information Attributions (0)

(Workflows/Files)

None

Information Tags (7)

Log in to add Tags

Information Shared with Groups (1)

Information Featured In Packs (0)

None

Log in to add to one of your Packs

Information Attributed By (0)

(Workflows/Files)

None

Information Favourited By (0)

No one

 

Citations (0)

None


Version History

In chronological order:



Reviews Reviews (0)

No reviews yet

Be the first to review!



Comments Comments (0)

No comments yet

Log in to make a comment




Workflow Other workflows that use similar services (98)

Only the first 2 workflows that use similar services are shown. View all workflows that use these services.


Workflow Pathways and Gene annotations for QTL region (1)

Thumb
This workflow searches for genes which reside in a QTL (Quantitative Trait Loci) region in rice, Oryza sativa. The workflow requires an input of: a chromosome name or number; a QTL start base pair position; QTL end base pair position. Data is then extracted from BioMart to annotate each of the genes found in this region. The Entrez and UniGene identifiers are then sent to KEGG to obtain KEGG gene identifiers. The KEGG gene identifiers are then used to searcg for pathways in the KEGG pathway d...

Created: 2011-05-27 | Last updated: 2011-05-27

Credits: User Paul Fisher

Workflow Cow-Human Ortholog Pathways and Gene annot... (2)

Thumb
This workflow searches for genes which reside in a QTL (Quantitative Trait Loci) region in the cow, Bos taurus. The workflow requires an input of: a chromosome name or number; a QTL start base pair position; QTL end base pair position. Data is then extracted from BioMart to annotate each of the genes found in this region. As the Cow genome is currently unfinished, the workflow subsequently maps the cow ensembl gene ids to human orthologues. Entrez and UniProt identifiers are then identified...

Created: 2007-10-03 | Last updated: 2009-12-03