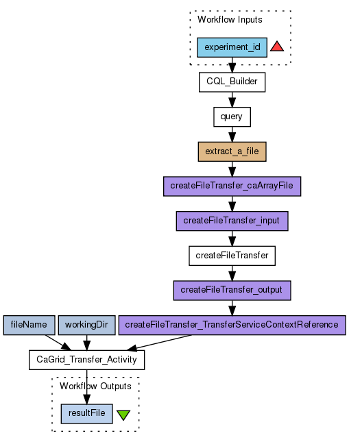
Query caArray data service and retrieving files
CQL_Builder provides a GUI to build a complex CQL clause querying caArray files. CaGrid_Transfer_Activity downloads files to a local directory using caGrid transfer utility.<o:p></o:p>
Need to install Taverna 2 caGrid integration suite from http://www.mcs.anl.gov/~wtan/t2/ and get a cagrid Dorian account (see http://wiki.cagrid.org/display/caGrid13/Home)
Preview
Run
Run this Workflow in the Taverna Workbench...
Option 1:
Copy and paste this link into File > 'Open workflow location...'
http://www.myexperiment.org/workflows/1254/download?version=1
[ More Info ]
Workflow Components
![header=[] body=[This is the author information extracted from the workflow version] cssheader=[boxoverTooltipHeader] cssbody=[boxoverTooltipBody] delay=[200] Information](/images/famfamfam_silk/information.png?1680607579)
![header=[] body=[These are the descriptive titles embedded within the workflow version] cssheader=[boxoverTooltipHeader] cssbody=[boxoverTooltipBody] delay=[200] Information](/images/famfamfam_silk/information.png?1680607579)
![header=[] body=[These are the descriptions embedded within the workflow version] cssheader=[boxoverTooltipHeader] cssbody=[boxoverTooltipBody] delay=[200] Information](/images/famfamfam_silk/information.png?1680607579)
![header=[] body=[These are the listed dependencies of the workflow] cssheader=[boxoverTooltipHeader] cssbody=[boxoverTooltipBody] delay=[200] Information](/images/famfamfam_silk/information.png?1680607579)
Reviews
(0)
Other workflows that use similar services
(1)
A simple CQL query workflow in caGrid
(1)
Created: 2010-05-24 | Last updated: 2010-05-25
Credits:
Wei Tan
No comments yet
Log in to make a comment