Warp2D - 2D Time Alignment Workflow
2D Time Alignment
We describe a new time alignment method that takes advantage of both dimensions of LC-MS data to resolve ambiguities in peak matching while remaining computationally efficient. This approach, Warp2D, combines peak extraction with a two-dimensional correlation function to provide a reliable alignment scoring function that is insensitive to spurious peaks and background noise. One-dimensional alignment methods are often based on the total-ion-current elution profile of the spectrum and are unable to distinguish peaks of different masses.
Warp2D - 2D Time Alignment
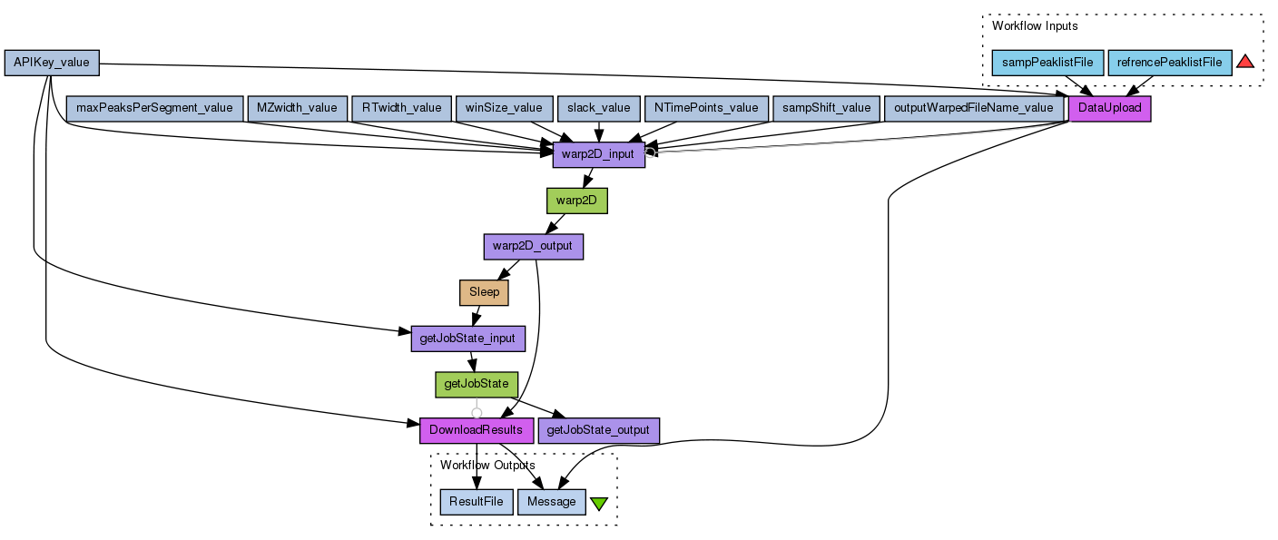
Warp2D is an efficient, fundamentally new approach to correct for non linear retention time shifts between complex proteomics and metabolomics LC-MS data sets. Warp2D operates on peak lists and use the integral of overlapping peak volume of the reference and sample chromatograms in benefit function with Correlation Optimized Warping algorithm.
We have an online version of this approach as SaaS(Software as a Service) i.e Web Services to facilitate large number of audience. This service enable you to upload Generic Peak lists and get back your Results.
Click Here to try out yourself!
And of course don't worry about processing power, we are Grid enabled.
2D Time Alignment i.e warping web service is powered by Data Analysis Framework (DAF)
Data Analysis Framework (DAF) services are available here and source code here
Discuss with us here
Example data set: The peak list can be downloaded here
Note: This Workflow has been tested with Taverna 2.1.0
Preview
Run
Run this Workflow in the Taverna Workbench...
Option 1:
Copy and paste this link into File > 'Open workflow location...'
http://www.myexperiment.org/workflows/1283/download?version=3
[ More Info ]
Workflow Components
![header=[] body=[This is the author information extracted from the workflow version] cssheader=[boxoverTooltipHeader] cssbody=[boxoverTooltipBody] delay=[200] Information](/images/famfamfam_silk/information.png?1680607579)
![header=[] body=[These are the descriptive titles embedded within the workflow version] cssheader=[boxoverTooltipHeader] cssbody=[boxoverTooltipBody] delay=[200] Information](/images/famfamfam_silk/information.png?1680607579)
![header=[] body=[These are the descriptions embedded within the workflow version] cssheader=[boxoverTooltipHeader] cssbody=[boxoverTooltipBody] delay=[200] Information](/images/famfamfam_silk/information.png?1680607579)
![header=[] body=[These are the listed dependencies of the workflow] cssheader=[boxoverTooltipHeader] cssbody=[boxoverTooltipBody] delay=[200] Information](/images/famfamfam_silk/information.png?1680607579)
Reviews
(0)
Other workflows that use similar services
(0)
There are no workflows in myExperiment that use similar services to this Workflow.
No comments yet
Log in to make a comment