Gene to Pubmed
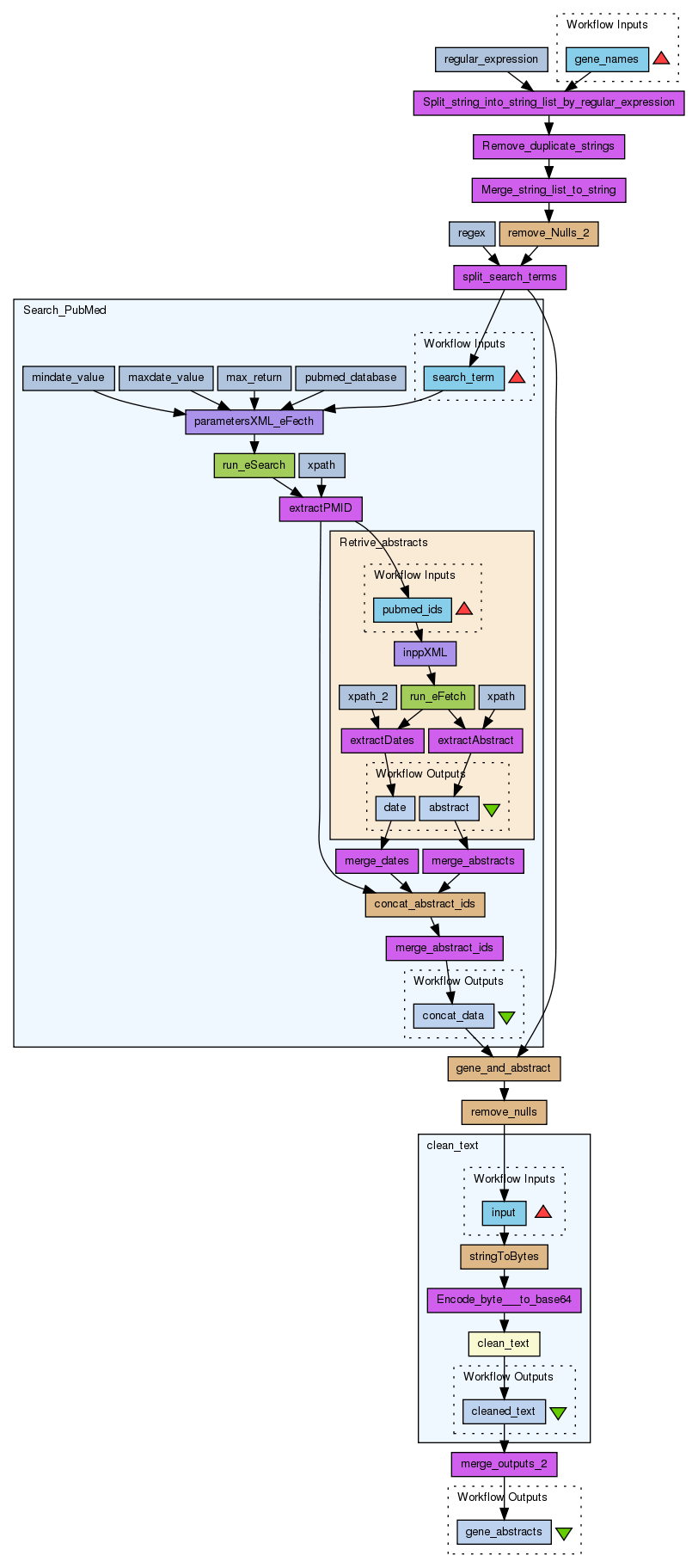
This workflow takes in a list of gene names and searches the PubMed database for corresponding articles. Any matches to the genes are then retrieved (abstracts only). These abstracts are then returned to the user.
Preview
Run
Run this Workflow in the Taverna Workbench...
Option 1:
Copy and paste this link into File > 'Open workflow location...'
http://www.myexperiment.org/workflows/1375/download?version=3
[ More Info
]
Workflow Components
Authors (1)
Titles (1)
Descriptions (1)
Dependencies (0)
Reviews
(0)
Other workflows that use similar services
(31)
Only the first 2 workflows that use similar services are shown. View all workflows that use these services.
A template example workflow using U-Compar...
(2)
Created: 2010-07-05 | Last updated: 2010-09-02
Credits:
Yoshinobu Kano
PubMed Search and Solr storage
(5)
Created: 2013-07-25 | Last updated: 2013-08-26
Credits:
Sander van boom
Attributions:
PubMed Search
Download Workflow

No comments yet
Log in to make a comment