Phenotype to pubmed

Created: 2010-07-05 14:07:33      Last updated: 2011-01-11 12:07:22

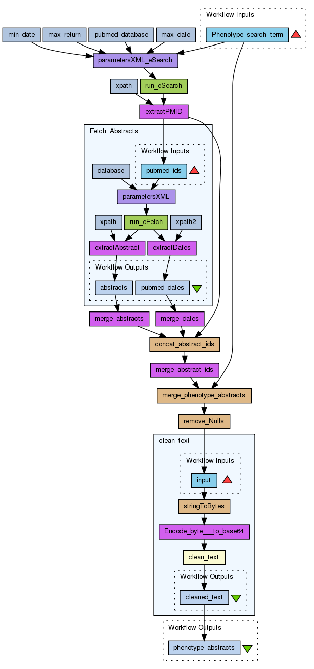
This workflow takes in a phenotype search term, and searches for abstracts in the PubMed database. These are passed to the eSearch function and searched for in PubMed. Those abstracts found are returned to the user

Information Preview

Information Run

Run this Workflow in the Taverna Workbench...

Option 1:

Copy and paste this link into File > 'Open workflow location...'
http://www.myexperiment.org/workflows/1376/download?version=3
[ More InfoExpand ]


Information Workflow Components

Information Authors (1)
Information Titles (1)
Information Descriptions (1)
Information Dependencies (0)
Inputs (1)
Processors (16)
Beanshells (4)
Outputs (1)
Datalinks (20)
Coordinations (0)

Information Workflow Type

Taverna 2

Information Uploader

Information License

All versions of this Workflow are licensed under:

Information Version 3 (latest) (of 3)

View version:

Information Credits (1)

(People/Groups)

Information Attributions (0)

(Workflows/Files)

None

Information Tags (18)

Log in to add Tags

Information Shared with Groups (1)

Information Featured In Packs (2)

Log in to add to one of your Packs

Information Attributed By (2)

(Workflows/Files)

Information Favourited By (1)

Information Statistics

 

Citations (0)

None


Version History

In chronological order:



Reviews Reviews (0)

No reviews yet

Be the first to review!



Comments Comments (0)

No comments yet

Log in to make a comment




Workflow Other workflows that use similar services (31)

Only the first 2 workflows that use similar services are shown. View all workflows that use these services.


Workflow Pathway to Pubmed (2)

Thumb
This workflow takes in a list of KEGG pathway descriptions and searches the PubMed database for corresponding articles. Any matches to the pathways are then retrieved (abstracts only). These abstracts are then returned to the user.

Created: 2010-12-08 | Last updated: 2011-01-11

Credits: User Paul Fisher

Workflow Pathway to Pubmed (1)

Thumb
This workflow takes in a list of KEGG pathway descriptions and searches the PubMed database for corresponding articles. Any matches to the pathways are then retrieved (abstracts only). These abstracts are then returned to the user.

Created: 2013-09-03

Credits: User Alan Williams User Paul Fisher

Attributions: Workflow Pathway to Pubmed