Phenotype to pubmed
Created: 2010-07-05 14:07:33
Last updated: 2011-01-11 12:07:22
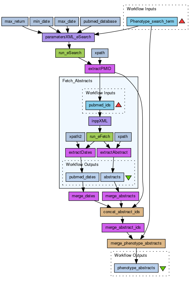
This workflow takes in a phenotype search term, and searches for abstracts in the PubMed database. These are passed to the eSearch function and searched for in PubMed. Those abstracts found are returned to the user
Preview
Run
Run this Workflow in the Taverna Workbench...
Workflow Components
![header=[] body=[This is the author information extracted from the workflow version] cssheader=[boxoverTooltipHeader] cssbody=[boxoverTooltipBody] delay=[200] Information](/images/famfamfam_silk/information.png?1680607579)
Authors (1)
![header=[] body=[These are the descriptive titles embedded within the workflow version] cssheader=[boxoverTooltipHeader] cssbody=[boxoverTooltipBody] delay=[200] Information](/images/famfamfam_silk/information.png?1680607579)
Titles (1)
![header=[] body=[These are the descriptions embedded within the workflow version] cssheader=[boxoverTooltipHeader] cssbody=[boxoverTooltipBody] delay=[200] Information](/images/famfamfam_silk/information.png?1680607579)
Descriptions (1)
| This workflow takes in a phenotype search term, and searches for abstracts in the PubMed database. These are passed to the eSearch function and searched for in PubMed. Those abstracts found are returned to the user |
![header=[] body=[These are the listed dependencies of the workflow] cssheader=[boxoverTooltipHeader] cssbody=[boxoverTooltipBody] delay=[200] Information](/images/famfamfam_silk/information.png?1680607579)
Dependencies (0)
Inputs (1)
| Name |
Description |
| Phenotype_search_term |
|
Processors (14)
| Name |
Type |
Description |
| max_return |
stringconstant |
Value5000 |
| min_date |
stringconstant |
Value1990/01/01 |
| max_date |
stringconstant |
Value2010/09/30 |
| xpath |
stringconstant |
Value/*[local-name(.)='eSearchResult']/*[local-name(.)='IdList']/*[local-name(.)='Id'] |
| pubmed_database |
stringconstant |
Valuepubmed |
| merge_phenotype_abstracts |
beanshell |
ScriptString[] split = abstracts.split("\n");
String phenotype_term = phenotype.trim();
Vector nonEmpty = new Vector();
for (int i = 0; i < split.length; i++)
{
String trimmed = split[i].trim();
// String mytext = split[i].substring(split[i].indexOf(0), split[i].indexOf(" AND "));
nonEmpty.add(trimmed);
}
String output = ">> " + phenotype_term + "\n";
for (int i = 0; i < nonEmpty.size(); i++)
{
output = output + (String) (nonEmpty.elementAt(i) + "\n");
} |
| concat_abstract_ids |
beanshell |
ScriptString id = id.trim();
String abstract_text = abstract_text.trim();
String dates_text = dates.trim();
String output = "";
output = id + "\t" + dates_text + "\t" + abstract_text; |
| run_eSearch |
wsdl |
Wsdlhttp://eutils.ncbi.nlm.nih.gov/entrez/eutils/soap/eutils.wsdlWsdl Operationrun_eSearch |
| merge_abstracts |
localworker |
ScriptString seperatorString = "\n";
if (seperator != void) {
seperatorString = seperator;
}
StringBuffer sb = new StringBuffer();
for (Iterator i = stringlist.iterator(); i.hasNext();) {
String item = (String) i.next();
sb.append(item);
if (i.hasNext()) {
sb.append(seperatorString);
}
}
concatenated = sb.toString();
|
| merge_abstract_ids |
localworker |
ScriptString seperatorString = "\n";
if (seperator != void) {
seperatorString = seperator;
}
StringBuffer sb = new StringBuffer();
for (Iterator i = stringlist.iterator(); i.hasNext();) {
String item = (String) i.next();
sb.append(item);
if (i.hasNext()) {
sb.append(seperatorString);
}
}
concatenated = sb.toString();
|
| merge_dates |
localworker |
ScriptString seperatorString = "\n";
if (seperator != void) {
seperatorString = seperator;
}
StringBuffer sb = new StringBuffer();
for (Iterator i = stringlist.iterator(); i.hasNext();) {
String item = (String) i.next();
sb.append(item);
if (i.hasNext()) {
sb.append(seperatorString);
}
}
concatenated = sb.toString();
|
| extractPMID |
localworker |
Scriptimport org.dom4j.Document;
import org.dom4j.Node;
import org.dom4j.io.SAXReader;
SAXReader reader = new SAXReader(false);
reader.setIncludeInternalDTDDeclarations(false);
reader.setIncludeExternalDTDDeclarations(false);
Document document = reader.read(new StringReader(xmltext));
List nodelist = document.selectNodes(xpath);
// Process the elements in the nodelist
ArrayList outputList = new ArrayList();
ArrayList outputXmlList = new ArrayList();
String val = null;
String xmlVal = null;
for (Iterator iter = nodelist.iterator(); iter.hasNext();) {
Node element = (Node) iter.next();
xmlVal = element.asXML();
val = element.getStringValue();
if (val != null && !val.equals("")) {
outputList.add(val);
outputXmlList.add(xmlVal);
}
}
List nodelist=outputList;
List nodelistAsXML=outputXmlList; |
| parametersXML_eSearch |
xmlsplitter |
|
| Fetch_Abstracts |
workflow |
|
Beanshells (2)
| Name |
Description |
Inputs |
Outputs |
| merge_phenotype_abstracts |
|
phenotype
abstracts
|
output
|
| concat_abstract_ids |
|
id
abstract_text
dates
|
output
|
Outputs (1)
| Name |
Description |
| phenotype_abstracts |
|
Datalinks (18)
| Source |
Sink |
| merge_abstract_ids:concatenated |
merge_phenotype_abstracts:abstracts |
| Phenotype_search_term |
merge_phenotype_abstracts:phenotype |
| merge_dates:concatenated |
concat_abstract_ids:dates |
| extractPMID:nodelist |
concat_abstract_ids:id |
| merge_abstracts:concatenated |
concat_abstract_ids:abstract_text |
| parametersXML_eSearch:output |
run_eSearch:parameters |
| Fetch_Abstracts:abstracts |
merge_abstracts:stringlist |
| concat_abstract_ids:output |
merge_abstract_ids:stringlist |
| Fetch_Abstracts:pubmed_dates |
merge_dates:stringlist |
| xpath:value |
extractPMID:xpath |
| run_eSearch:parameters |
extractPMID:xml-text |
| max_date:value |
parametersXML_eSearch:maxdate |
| max_return:value |
parametersXML_eSearch:RetMax |
| pubmed_database:value |
parametersXML_eSearch:db |
| Phenotype_search_term |
parametersXML_eSearch:term |
| min_date:value |
parametersXML_eSearch:mindate |
| extractPMID:nodelist |
Fetch_Abstracts:pubmed_ids |
| merge_phenotype_abstracts:output |
phenotype_abstracts |
Uploader
License
All versions of this Workflow are
licensed under:
Version 2
(of 3)
Credits (1)
(People/Groups)
Attributions (0)
(Workflows/Files)
None
Shared with Groups (1)
Featured In Packs (2)
Log in to add to one of your Packs
Attributed By (2)
(Workflows/Files)
Favourited By (1)
Statistics
Other workflows that use similar services
(31)
Only the first 2 workflows that use similar services are shown. View all workflows that use these services.
Pathway to Pubmed
(2)
This workflow takes in a list of KEGG pathway descriptions and searches the PubMed database for corresponding articles. Any matches to the pathways are then retrieved (abstracts only). These abstracts are then returned to the user.
Created: 2010-12-08
| Last updated: 2011-01-11
Credits:
Paul Fisher
Pathway to Pubmed
(1)
This workflow takes in a list of KEGG pathway descriptions and searches the PubMed database for corresponding articles. Any matches to the pathways are then retrieved (abstracts only). These abstracts are then returned to the user.
Created: 2013-09-03
Credits:
Alan Williams
Paul Fisher
Attributions:
Pathway to Pubmed
No comments yet
Log in to make a comment