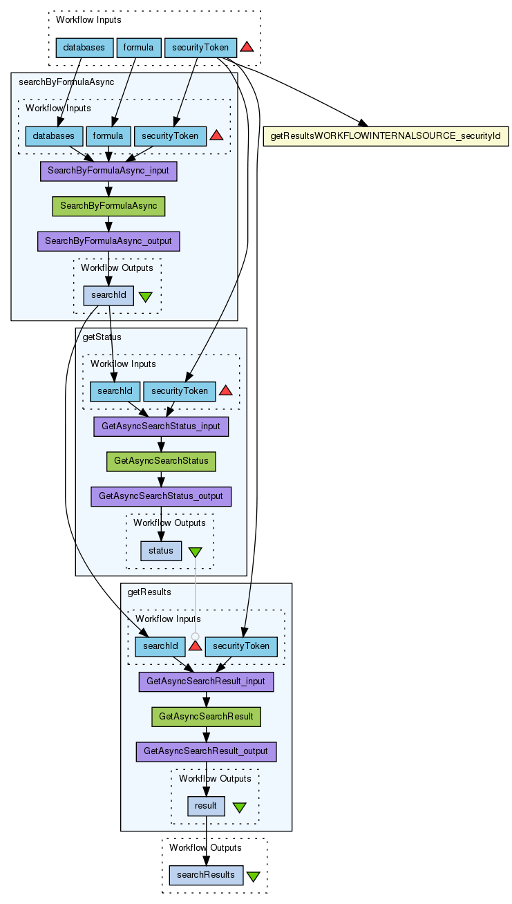
Asynchronous chemspider search by formula
Performs an asynchronous search on ChemSpider by molecular formula
Preview
Run
Run this Workflow in the Taverna Workbench...
Option 1:
Copy and paste this link into File > 'Open workflow location...'
http://www.myexperiment.org/workflows/1420/download?version=1
[ More Info ]
Workflow Components
![header=[] body=[This is the author information extracted from the workflow version] cssheader=[boxoverTooltipHeader] cssbody=[boxoverTooltipBody] delay=[200] Information](/images/famfamfam_silk/information.png?1680607579)
![header=[] body=[These are the descriptive titles embedded within the workflow version] cssheader=[boxoverTooltipHeader] cssbody=[boxoverTooltipBody] delay=[200] Information](/images/famfamfam_silk/information.png?1680607579)
![header=[] body=[These are the descriptions embedded within the workflow version] cssheader=[boxoverTooltipHeader] cssbody=[boxoverTooltipBody] delay=[200] Information](/images/famfamfam_silk/information.png?1680607579)
![header=[] body=[These are the listed dependencies of the workflow] cssheader=[boxoverTooltipHeader] cssbody=[boxoverTooltipBody] delay=[200] Information](/images/famfamfam_silk/information.png?1680607579)
Workflow Type
Version 1
(of 1)
Log in to add Tags
Shared with Groups (0)
None
Log in to add to one of your Packs
Statistics
Reviews
(0)
Other workflows that use similar services
(17)
Only the first 2 workflows that use similar services are shown. View all workflows that use these services.
getInchIfromMassBankPeaklist_ChemSpider_wo...
(2)
Created: 2008-06-05 | Last updated: 2008-06-16
Credits:
Michael Gerlich
MassBank to KEGG
(1)
Created: 2009-03-30 | Last updated: 2009-03-30
Credits:
Michael Gerlich
No comments yet
Log in to make a comment