Principle Component Analysis (PCA) over microarray data
Created: 2010-09-10 23:45:05
Last updated: 2010-09-10 23:51:03
Principle Component Analysis (PCA) over microarray data. Data is uploaded through caGrid transfer ultility.
Preview
Run
Run this Workflow in the Taverna Workbench...
Workflow Components
![header=[] body=[This is the author information extracted from the workflow version] cssheader=[boxoverTooltipHeader] cssbody=[boxoverTooltipBody] delay=[200] Information](/images/famfamfam_silk/information.png?1680607579)
Authors (0)
![header=[] body=[These are the descriptive titles embedded within the workflow version] cssheader=[boxoverTooltipHeader] cssbody=[boxoverTooltipBody] delay=[200] Information](/images/famfamfam_silk/information.png?1680607579)
Titles (0)
![header=[] body=[These are the descriptions embedded within the workflow version] cssheader=[boxoverTooltipHeader] cssbody=[boxoverTooltipBody] delay=[200] Information](/images/famfamfam_silk/information.png?1680607579)
Descriptions (0)
![header=[] body=[These are the listed dependencies of the workflow] cssheader=[boxoverTooltipHeader] cssbody=[boxoverTooltipBody] delay=[200] Information](/images/famfamfam_silk/information.png?1680607579)
Dependencies (0)
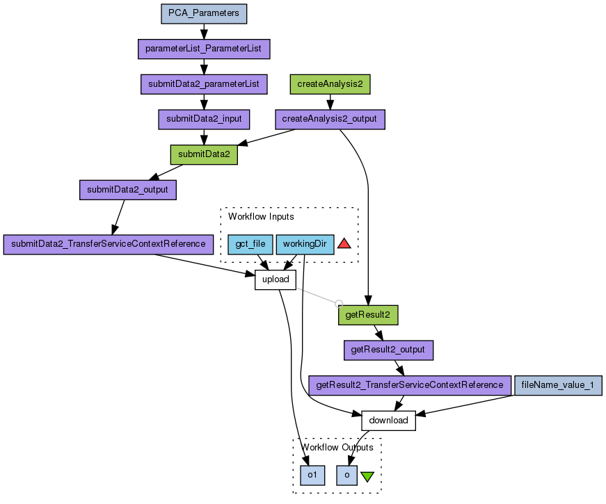
Inputs (2)
Name |
Description |
workingDir |
working directory that stores all the files generated in this workflow.
|
gct_file |
the input .gct file that contains the microarray expression data.
|
Processors (15)
Name |
Type |
Description |
createAnalysis2 |
wsdl |
Wsdlhttp://node255.broadinstitute.org:6060/wsrf/services/cagrid/PCA?wsdlWsdl OperationcreateAnalysis |
createAnalysis2_output |
xmlsplitter |
|
submitData2 |
wsdl |
Wsdlhttp://node255.broadinstitute.org:6060/wsrf/services/cagrid/PCAContext?wsdlWsdl OperationsubmitData |
submitData2_input |
xmlsplitter |
|
submitData2_parameterList |
xmlsplitter |
|
submitData2_output |
xmlsplitter |
|
submitData2_TransferServiceContextReference |
xmlsplitter |
|
getResult2 |
wsdl |
Wsdlhttp://node255.broadinstitute.org:6060/wsrf/services/cagrid/PCAContext?wsdlWsdl OperationgetResult |
getResult2_output |
xmlsplitter |
|
getResult2_TransferServiceContextReference |
xmlsplitter |
|
parameterList_ParameterList |
xmlsplitter |
|
PCA_Parameters |
stringconstant |
|
upload |
transfer |
|
download |
transfer |
|
fileName_value_1 |
stringconstant |
Valuepca_result.zip |
Datalinks (19)
Source |
Sink |
createAnalysis2:parameters |
createAnalysis2_output:input |
createAnalysis2_output:PCAContextReference |
submitData2:EndpointReference |
submitData2_input:output |
submitData2:parameters |
submitData2_parameterList:output |
submitData2_input:parameterList |
parameterList_ParameterList:output |
submitData2_parameterList:ParameterList |
submitData2:parameters |
submitData2_output:input |
submitData2_output:TransferServiceContextReference |
submitData2_TransferServiceContextReference:input |
createAnalysis2_output:PCAContextReference |
getResult2:EndpointReference |
getResult2:parameters |
getResult2_output:input |
getResult2_output:TransferServiceContextReference |
getResult2_TransferServiceContextReference:input |
PCA_Parameters:value |
parameterList_ParameterList:parameterCollection |
workingDir |
upload:workingDir |
submitData2_TransferServiceContextReference:EndpointReference |
upload:epr |
gct_file |
upload:fileName |
getResult2_TransferServiceContextReference:EndpointReference |
download:epr |
workingDir |
download:workingDir |
fileName_value_1:value |
download:fileName |
download:fileName |
o |
upload:fileName |
o1 |
Coordinations (1)
Controller |
Target |
upload |
getResult2 |
Uploader
License
All versions of this Workflow are
licensed under:
Version 1
(of 1)
Credits (1)
(People/Groups)
Attributions (0)
(Workflows/Files)
None
Shared with Groups (0)
None
Featured In Packs (0)
None
Log in to add to one of your Packs
Attributed By (0)
(Workflows/Files)
None
Favourited By (0)
No one
Statistics
Other workflows that use similar services
(0)
There are no workflows in myExperiment that use similar services to this Workflow.
No comments yet
Log in to make a comment