BiomartAndEMBOSSAnalysis
Created: 2009-09-15 15:11:11
Last updated: 2015-01-26 13:03:32
No description has been set
Preview
Run
Run this Workflow in the Taverna Workbench...
Option 1:
Copy and paste this link into File > 'Open workflow location...'
http://www.myexperiment.org/workflows/158/download?version=1
[ More Info
]
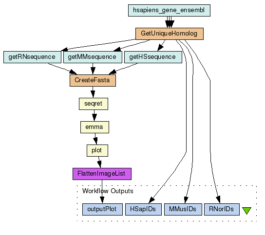
Workflow Components
Inputs (0)
Processors (10)
Beanshells (2)
Outputs (4)
Links (17)
Coordinations (0)
Workflow Type
Version 1 (earliest)
(of 4)
Log in to add Tags
Shared with Groups (1)
(Workflows/Files)
-
BiomartAndEMBOSSDisease
- Item doesn't exist anymore
-
BioMart and Emboss Analysis (T2)
- Item doesn't exist anymore
-
Biomart and EMBOSS analysis
Statistics
Reviews
(0)
Other workflows that use similar services
(0)
There are no workflows in myExperiment that use similar services to this Workflow.
Download Workflow

No comments yet
Log in to make a comment