BiomartAndEMBOSSAnalysis

Created: 2009-09-15 15:11:11      Last updated: 2015-01-26 13:03:32

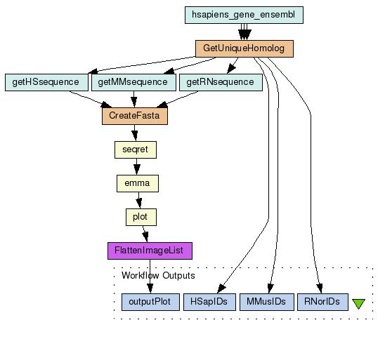
Using Biomart and EMBOSS soaplab services, This workflow retrieves a number of sequences from 3 species: mouse, human, rat; align them, and returns a plot of the alignment result. Corresponding sequence ids are also returned.

Information Preview

Information Run

Run this Workflow in the Taverna Workbench...

Option 1:

Copy and paste this link into File > 'Open workflow location...'
http://www.myexperiment.org/workflows/158/download?version=2
[ More InfoExpand ]


Information Workflow Components

Inputs (0)
Processors (10)
Beanshells (2)
Outputs (4)
Links (17)
Coordinations (0)

Information Workflow Type

Taverna 1

Information Uploader

Information License

All versions of this Workflow are licensed under:

Information Version 2 (of 4)

View version:

Information Credits (0)

(People/Groups)

None

Information Attributions (0)

(Workflows/Files)

None

Information Tags (7)

Log in to add Tags

Information Featured In Packs (1)

Log in to add to one of your Packs

Information Attributed By (5)

(Workflows/Files)

Information Statistics

 

Citations (0)

None


Version History

In chronological order:



Reviews Reviews (0)

No reviews yet

Be the first to review!



Comments Comments (0)

No comments yet

Log in to make a comment




Workflow Other workflows that use similar services (0)

There are no workflows in myExperiment that use similar services to this Workflow.