BiomartAndEMBOSSAnalysis
Created: 2010-11-12 17:23:09
Last updated: 2010-11-12 17:23:10
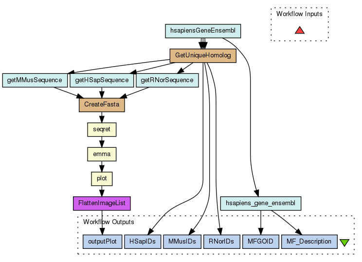
Using Biomart and EMBOSS soaplab services, This workflow retrieves a number of sequences from 3 species: mouse, human, rat; align them, and returns a plot of the alignment result. Corresponding sequence ids are also returned.
Preview
Run
Run this Workflow in the Taverna Workbench...
Workflow Components
![header=[] body=[This is the author information extracted from the workflow version] cssheader=[boxoverTooltipHeader] cssbody=[boxoverTooltipBody] delay=[200] Information](/images/famfamfam_silk/information.png?1680607579)
Authors (1)
![header=[] body=[These are the descriptive titles embedded within the workflow version] cssheader=[boxoverTooltipHeader] cssbody=[boxoverTooltipBody] delay=[200] Information](/images/famfamfam_silk/information.png?1680607579)
Titles (1)
![header=[] body=[These are the descriptions embedded within the workflow version] cssheader=[boxoverTooltipHeader] cssbody=[boxoverTooltipBody] delay=[200] Information](/images/famfamfam_silk/information.png?1680607579)
Descriptions (1)
| Using Biomart and EMBOSS soaplab services, This workflow retrieves a number of sequences from 3 species: mouse, human, rat; align them, and returns a plot of the alignment result. Corresponding sequence ids are also returned. |
![header=[] body=[These are the listed dependencies of the workflow] cssheader=[boxoverTooltipHeader] cssbody=[boxoverTooltipBody] delay=[200] Information](/images/famfamfam_silk/information.png?1680607579)
Dependencies (0)
Processors (11)
| Name |
Type |
Description |
| seqret |
soaplab |
Endpointhttp://www.ebi.ac.uk/soaplab/emboss4/services/edit.seqret |
| emma |
soaplab |
Endpointhttp://www.ebi.ac.uk/soaplab/emboss4/services/alignment_multiple.emma |
| plot |
soaplab |
Endpointhttp://www.ebi.ac.uk/soaplab/emboss4/services/alignment_multiple.prettyplot |
| GetUniqueHomolog |
beanshell |
ScriptList HSOut = new ArrayList();
List RatOut = new ArrayList();
List MouseOut = new ArrayList();
Map hsToMouse = new HashMap();
Iterator j = MouseGeneIDs.iterator();
for (Iterator i = HSGeneIDs.iterator(); i.hasNext();) {
String id = (String)i.next();
hsToMouse.put(id, j.next());
}
Map hsToRat = new HashMap();
j = RatGeneIDs.iterator();
for (Iterator i = HSGeneIDs.iterator(); i.hasNext();) {
String id = (String)i.next();
hsToRat.put(id, j.next());
}
// Build the unique outputs
for (Iterator i = hsToRat.keySet().iterator(); i.hasNext();) {
String hsID = (String)i.next();
String ratID = (String)hsToRat.get(hsID);
// Remove version number
// ratID = (ratID.split("."))[0];
String mouseID = (String)hsToMouse.get(hsID);
// Remove version number
//mouseId = (mouseID.split("."))[0];
if (ratID != null && mouseID != null && ratID.equals("")==false && mouseID.equals("")==false) {
HSOut.add(hsID);
RatOut.add(ratID.split("\\.")[0]);
MouseOut.add(mouseID.split("\\.")[0]);
}
} |
| getMMusSequence |
biomart |
|
| getHSapSequence |
biomart |
|
| getRNorSequence |
biomart |
|
| hsapiensGeneEnsembl |
biomart |
|
| CreateFasta |
beanshell |
Scriptfasta = ">Human\n"+hsSeq+"\n>Mouse\n"+mmSeq+"\n>Rat\n"+rnSeq; |
| FlattenImageList |
localworker |
Scriptflatten(inputs, outputs, depth) {
for (i = inputs.iterator(); i.hasNext();) {
element = i.next();
if (element instanceof Collection && depth > 0) {
flatten(element, outputs, depth - 1);
} else {
outputs.add(element);
}
}
}
outputlist = new ArrayList();
flatten(inputlist, outputlist, 1); |
| hsapiens_gene_ensembl |
biomart |
|
Beanshells (2)
| Name |
Description |
Inputs |
Outputs |
| GetUniqueHomolog |
|
HSGeneIDs
MouseGeneIDs
RatGeneIDs
|
HSOut
RatOut
MouseOut
|
| CreateFasta |
|
hsSeq
mmSeq
rnSeq
|
fasta
|
Outputs (6)
| Name |
Description |
| outputPlot |
|
| HSapIDs |
|
| MMusIDs |
|
| RNorIDs |
|
| MFGOID |
|
| MF_Description |
|
Datalinks (20)
| Source |
Sink |
| CreateFasta:fasta |
seqret:sequence_direct_data |
| seqret:outseq |
emma:sequence_direct_data |
| emma:outseq |
plot:sequences_direct_data |
| hsapiensGeneEnsembl:hsapiens_gene_ensembl.rat_ensembl_gene |
GetUniqueHomolog:RatGeneIDs |
| hsapiensGeneEnsembl:hsapiens_gene_ensembl.mouse_ensembl_gene |
GetUniqueHomolog:MouseGeneIDs |
| hsapiensGeneEnsembl:hsapiens_gene_ensembl.ensembl_gene_id |
GetUniqueHomolog:HSGeneIDs |
| GetUniqueHomolog:MouseOut |
getMMusSequence:mmusculus_gene_ensembl.ensembl_gene_id_filter |
| GetUniqueHomolog:HSOut |
getHSapSequence:hsapiens_gene_ensembl.ensembl_gene_id_filter |
| GetUniqueHomolog:RatOut |
getRNorSequence:rnorvegicus_gene_ensembl.ensembl_gene_id_filter |
| getRNorSequence:rnorvegicus_gene_ensembl.coding_gene_flank |
CreateFasta:rnSeq |
| getMMusSequence:mmusculus_gene_ensembl.coding_gene_flank |
CreateFasta:mmSeq |
| getHSapSequence:hsapiens_gene_ensembl.coding_gene_flank |
CreateFasta:hsSeq |
| plot:Graphics_in_PNG |
FlattenImageList:inputlist |
| hsapiensGeneEnsembl:hsapiens_gene_ensembl.ensembl_gene_id |
hsapiens_gene_ensembl:hsapiens_gene_ensembl.ensembl_gene_id_filter |
| FlattenImageList:outputlist |
outputPlot |
| GetUniqueHomolog:HSOut |
HSapIDs |
| GetUniqueHomolog:MouseOut |
MMusIDs |
| GetUniqueHomolog:RatOut |
RNorIDs |
| hsapiens_gene_ensembl:hsapiens_gene_ensembl.go_biological_process_id |
MFGOID |
| hsapiens_gene_ensembl:hsapiens_gene_ensembl.definition_1006 |
MF_Description |
Uploader
License
All versions of this Workflow are
licensed under:
Version 1
(of 1)
Credits (1)
(People/Groups)
Attributions (0)
(Workflows/Files)
None
Shared with Groups (0)
None
Featured In Packs (0)
None
Log in to add to one of your Packs
Attributed By (0)
(Workflows/Files)
None
Favourited By (0)
No one
Statistics
Other workflows that use similar services
(0)
There are no workflows in myExperiment that use similar services to this Workflow.
No comments yet
Log in to make a comment