Rank Phenotype Terms
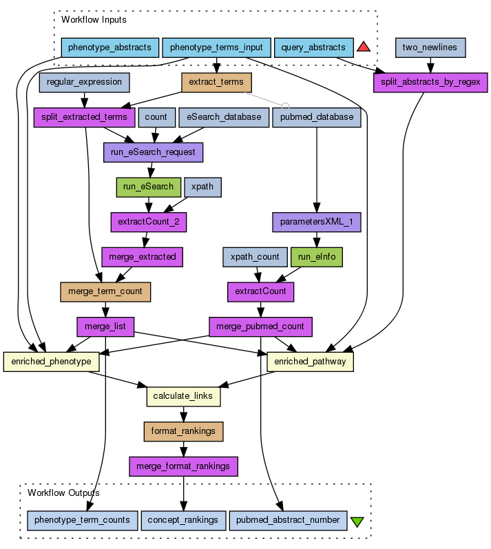
This workflow counts the number of articles in the pubmed database in which each term occurs, and identifies the total number of articles in the entire PubMed database. It also identified the total number of articles within pubmed so that a term enrichment score may be calculated. The workflow also takes in a document containing abstracts that are related to a particular phenotype. Scientiifc terms are then extracted from this text and given a weighting according to the number of terms that appear in the document. The higher the value the better the score. This is given as: X = log((a / b) / (c / d)) where: a = number of occurnaces of individual terms in phenotype corpus b = number of abstracts in entire phenotype corpus c = number of occurnaces of individual terms in entire pubmed d = number of articles in entire pubmed Once this has been created, the pathways obtained from the QTL and microarray pathway analysis workflows are analysed. The documents from a search of each pathway in pubmed are merged into a single document of pathway abstracts. The (unweighted) phenotype terms are then searched in the pathways corpus. This will determine if the phenotype term is listed with the given pathway. The higher the value the better the score. Each term is then assigned a weight as: Y = log((e / f) / (c /d)) where: a = number of occurnaces of individual terms in pathway corpus b = number of abstracts in pathway corpus (per pathway) c = number of occurnaces of individual terms in entire pubmed d = number of articles in entire pubmed The weighted terms are then given a link score. This is the total of: X + Y. This gives the link between the pathway and the phenotype a score / significance value. The higher the score the more "appropriate/interesting" the link between the pathway and the phenotype. The terms are also ranked according to the number of pathways which have been given a weight. This is calculated as: W = Sum( X + Y). The higher the value the better the score.
Preview
Run
Run this Workflow in the Taverna Workbench...
Option 1:
Copy and paste this link into File > 'Open workflow location...'
http://www.myexperiment.org/workflows/1710/download?version=2
[ More Info ]
Workflow Components
![header=[] body=[This is the author information extracted from the workflow version] cssheader=[boxoverTooltipHeader] cssbody=[boxoverTooltipBody] delay=[200] Information](/images/famfamfam_silk/information.png?1680607579)
![header=[] body=[These are the descriptive titles embedded within the workflow version] cssheader=[boxoverTooltipHeader] cssbody=[boxoverTooltipBody] delay=[200] Information](/images/famfamfam_silk/information.png?1680607579)
![header=[] body=[These are the descriptions embedded within the workflow version] cssheader=[boxoverTooltipHeader] cssbody=[boxoverTooltipBody] delay=[200] Information](/images/famfamfam_silk/information.png?1680607579)
![header=[] body=[These are the listed dependencies of the workflow] cssheader=[boxoverTooltipHeader] cssbody=[boxoverTooltipBody] delay=[200] Information](/images/famfamfam_silk/information.png?1680607579)
Reviews
(0)
Other workflows that use similar services
(4)
Only the first 2 workflows that use similar services are shown. View all workflows that use these services.
Created: 2011-02-01 | Last updated: 2011-02-01
Credits:
Paul Fisher
Attributions:
Cosine vector space
Rank Phenotype Terms
Gene to Pubmed
(4)
Created: 2011-02-08 | Last updated: 2011-02-10
Credits:
Paul Fisher
Attributions:
Cosine vector space
Extract Scientific Terms
Rank Phenotype Terms
Cosine vector space
Rank Phenotype Terms
Pathway to Pubmed
Extract Scientific Terms
No comments yet
Log in to make a comment