EBI_InterproScan_NewServices
This workflow performs an interproscan on provided sequences
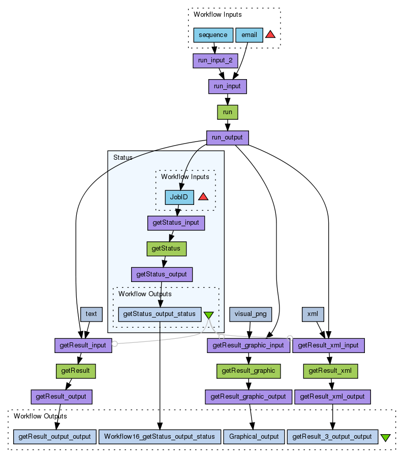
This workflow performs an interproscan at the EBI on sequences provided as input. The output is provided as text, xml or png. This workflow uses the new EBI services, which are asynchronous and require looping over the nested workflow (Status) until the workflow has finished. Many of the EBI services now work in this way, so you can use this workflow as an example of the invocation pattern and looping configuration.
Preview
Run
Run this Workflow in the Taverna Workbench...
Option 1:
Copy and paste this link into File > 'Open workflow location...'
http://www.myexperiment.org/workflows/1767/download?version=1
[ More Info ]
Workflow Components
![header=[] body=[This is the author information extracted from the workflow version] cssheader=[boxoverTooltipHeader] cssbody=[boxoverTooltipBody] delay=[200] Information](/images/famfamfam_silk/information.png?1680607579)
![header=[] body=[These are the descriptive titles embedded within the workflow version] cssheader=[boxoverTooltipHeader] cssbody=[boxoverTooltipBody] delay=[200] Information](/images/famfamfam_silk/information.png?1680607579)
![header=[] body=[These are the descriptions embedded within the workflow version] cssheader=[boxoverTooltipHeader] cssbody=[boxoverTooltipBody] delay=[200] Information](/images/famfamfam_silk/information.png?1680607579)
![header=[] body=[These are the listed dependencies of the workflow] cssheader=[boxoverTooltipHeader] cssbody=[boxoverTooltipBody] delay=[200] Information](/images/famfamfam_silk/information.png?1680607579)
Workflow Type
Version 1 (earliest)
(of 2)
Log in to add Tags
Shared with Groups (0)
None
Statistics
Reviews
(0)
Other workflows that use similar services
(8)
Only the first 2 workflows that use similar services are shown. View all workflows that use these services.
Created: 2011-04-01 | Last updated: 2011-04-01
Credits:
Matthieu
Alexncl
Kristiangardner123
Paulshreeve
Matt Collison
Created: 2010-12-03 | Last updated: 2013-03-28
Attributions:
EBI_InterProScan
No comments yet
Log in to make a comment