Identification of differential genes using t-tests by R

Created: 2008-04-15 15:37:42      Last updated: 2008-07-01 17:21:18

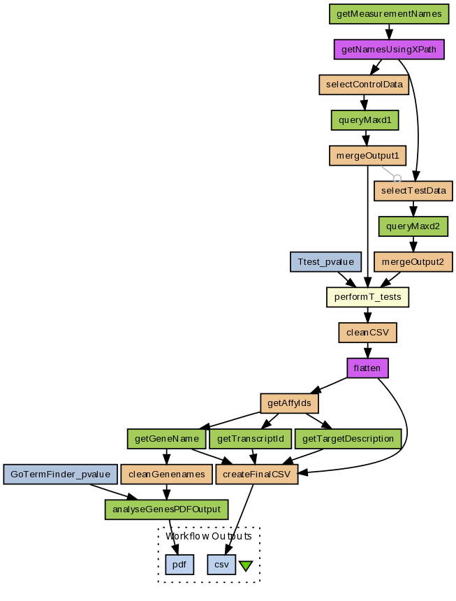
This workflow starts by retrieving the names of microarray datasets from the maxdLoad2 database. The user has to select sets of control and test data for analysis using t-tests by R. A list of significant differentially expressed genes is then analysed using the Go Term Finder tool which generates a PDF file containing list of common GO terms associated with the genes. A CSV file containing the list of significant genes is also generated.

This workflow requires access to R deployed as a service using RServe for the RShell processor to run successfully.

Information Preview

Information Run

Run this Workflow in the Taverna Workbench...

Option 1:

Copy and paste this link into File > 'Open workflow location...'
http://www.myexperiment.org/workflows/181/download?version=1
[ More InfoExpand ]


Information Workflow Components

Inputs (0)
Processors (20)
Beanshells (8)
Outputs (2)
Links (25)
Coordinations (1)

Information Workflow Type

Taverna 1

Information Uploader

Information License

All versions of this Workflow are licensed under:

Information Version 1 (earliest) (of 2)

View version:

Information Credits (1)

(People/Groups)

Information Attributions (0)

(Workflows/Files)

None

Information Tags (6)

Log in to add Tags

Information Shared with Groups (0)

None

Information Featured In Packs (2)

Log in to add to one of your Packs

Information Attributed By (0)

(Workflows/Files)

None

Information Favourited By (2)

Information Statistics

 

Citations (1)

1. Li, P., Castrillo, J. I., Velarde, G., Wassink, I., Soiland-Reyes, S., Owen, S., Withers, D., Oinn, T., Pocock, M. R., Goble, C. A., Oliver, S. G. & Kell, D. B., Performing statistical analyses on quantitative data in Taverna workflows: an example using R and maxdBrowse to identify differentially expressed genes from microarray data, BMC Bioinformatics 2008, 9:334, 07 August 2008, http://www.biomedcentral.com/1471-2105/9/334


Version History

In chronological order:



Reviews Reviews (0)

No reviews yet

Be the first to review!



Comments Comments (0)

No comments yet

Log in to make a comment




Workflow Other workflows that use similar services (3)

Only the first 2 workflows that use similar services are shown. View all workflows that use these services.


Uploader

Workflow Identification of differential genes using... (1)

Thumb
This workflow starts by retrieving the names of microarray datasets from the Maxd database. The user has to select sets of control and test data which are then analysed by the LIMMA Bioconductor package in an R script. This produces a list of significant differentially expressed genes which is then analysed using the Go Term Finder tool to generate a PDF report of the common GO terms associated with the genes. A CSV file containing the list of sign...

Created: 2008-07-02 | Last updated: 2008-07-02

Credits: User Peter Li

Uploader

Workflow Mapping microarray data onto metabolic pat... (1)

Thumb
This workflow maps microarray data onto metabolic pathway diagrams represented as SBML models drawn using Cell Designer. To run this workflow requires libsbml to be installed into taverna - see http://www.mcisb.org/software/taverna/libsbml/index.html

Created: 2007-11-14 | Last updated: 2007-11-22

Credits: User Peter Li