MDES simple execution

Created: 2011-03-02 15:19:52      Last updated: 2014-03-12 13:16:40

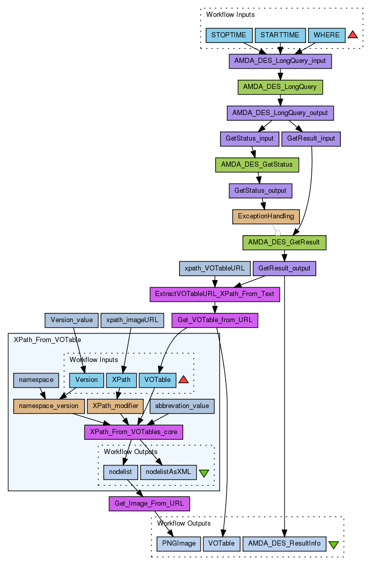
workflow to query MDES, obtaining the DES results and from it extracting the VOTable and the PNG plot for the time range queried.

Information Preview

Information Run

Run this Workflow in the Taverna Workbench...

Option 1:

Copy and paste this link into File > 'Open workflow location...'
http://www.myexperiment.org/workflows/1925/download?version=2
[ More InfoExpand ]


Information Workflow Components

Information Authors (1)
Information Titles (1)
Information Descriptions (1)
Information Dependencies (0)
Inputs (3)
Processors (17)
Beanshells (3)
Outputs (3)
Datalinks (22)
Coordinations (1)

Information Workflow Type

Taverna 2

Information Uploader

Information License

All versions of this Workflow are licensed under:

Information Version 2 (latest) (of 2)

View version:

Information Credits (1)

(People/Groups)

Information Attributions (0)

(Workflows/Files)

None

Information Tags (3)

Log in to add Tags

Information Shared with Groups (1)

Information Featured In Packs (0)

None

Log in to add to one of your Packs

Information Favourited By (0)

No one

Information Statistics

 

Citations (0)

None


Version History

In chronological order:



Reviews Reviews (0)

No reviews yet

Be the first to review!



Comments Comments (0)

No comments yet

Log in to make a comment




Workflow Other workflows that use similar services (6)

Only the first 2 workflows that use similar services are shown. View all workflows that use these services.


Uploader

Workflow Solar Wind properties and plot (1)

Thumb
Using HELIO-MDES this workflow provides some properties of the solar wind from an input date and a mission and the plot +/-1 day for context.

Created: 2012-10-25

Credits: User David PS

Attributions: Workflow MDES simple execution

Uploader

Workflow When do the Fastest type II CME should be ... (2)

Thumb
The fastest CME is found from an interval of time, and propagated to Earth, in two steps, first to obtain the Solar wind speed at Earth and then propagated again with a more reasonable CME speed. The output produces Min-Max ETAs for each object in the heliosphere and the plots of the final propagation model. This Workflow was produced as one of the challenges in the HELIO CDAW-IV hosted at TCD

Created: 2012-10-21 | Last updated: 2013-03-20

Credits: User David PS User Eoincar User Gab User Baptiste Cecconi User Shanem User Jbyrne User Florian Mayer User Natasha User A lynnyk

Attributions: Workflow LASCO_CME_QUERY Workflow LASCO_CME_QUERY Workflow MDES simple execution Workflow timeToTimeRange Workflow Forward CME propagation model (SHEBA) - defined outputs Workflow When did the fastest type II CME happened? Workflow Goes Flare Check WF Workflow 100CME_task1 Workflow Extract average Solar wind speed from ACE data