ADR-S
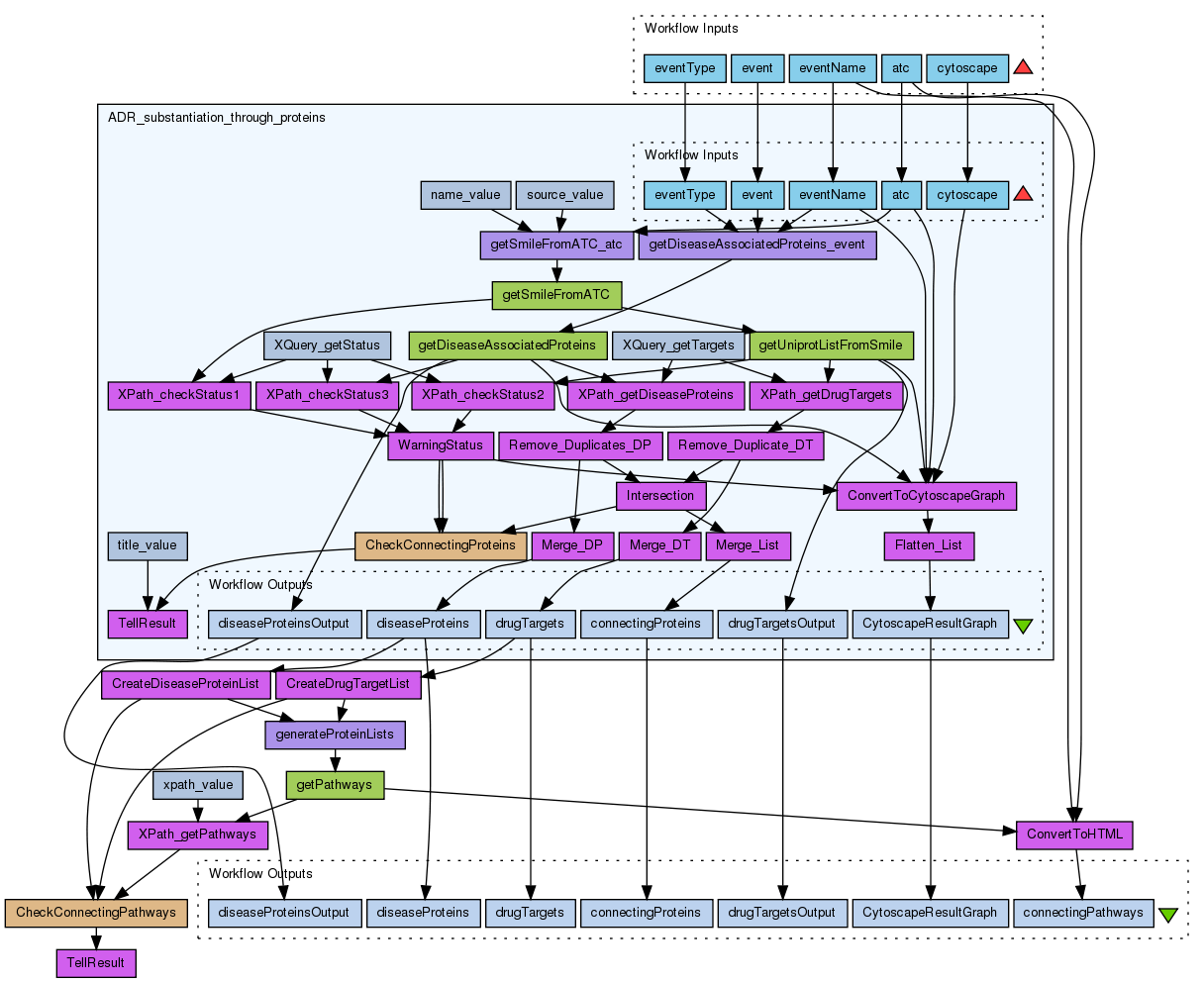
The ADR substantiation (ADR-S) workflow seeks to establish a connection between the clinical event and the drug through (i) proteins being targeted by the drug (or by its metabolites) and are associated with the clinical event and (ii) through biological pathways.
In the first connecting path, the link between the drug and the event is established through the set of proteins in common between the Drug-Target-Profile and the Event-Protein-Profile. In the second path, the link is established through a set of proteins that are part of the same biological pathway. For example, consider a protein A targeted by the drug and a protein B associated with the clinical event, and both proteins A and B are part of the same biological pathway C. Then, the drug and the event are connected through biological pathway C.
For more details see "Bauer-Mehren et al., Automatic filtering and substantiation of drug safety signals."
<!--EndFragment--><o:p></o:p>
<!--EndFragment-->
Preview
Run
Run this Workflow in the Taverna Workbench...
Option 1:
Copy and paste this link into File > 'Open workflow location...'
http://www.myexperiment.org/workflows/1988/download?version=1
[ More Info ]
Taverna is available from http://taverna.sourceforge.net/
If you are having problems downloading it in Taverna, you may need to provide your username and password in the URL so that Taverna can access the Workflow:
Replace http:// in the link above with http://yourusername:yourpassword@
Workflow Components
![header=[] body=[This is the author information extracted from the workflow version] cssheader=[boxoverTooltipHeader] cssbody=[boxoverTooltipBody] delay=[200] Information](/images/famfamfam_silk/information.png?1680607579)
Anna Bauer-Mehren |
Anna Bauer-Mehren Integrative Biomedical Informatics Laboratory (GRIB, IMIM-Hospital del Mar, UPF), Barcelona, Spain |
Anna Bauer-Mehren Integrative Biomedical Informatics Laboratory (GRIB, IMIM/UPF), Barcelona, Spain |
Anna |
Anna Bauer-Mehren Integrative Biomedical Informatics Laboratory (GRIB, IMIM/UPF) |
![header=[] body=[These are the descriptive titles embedded within the workflow version] cssheader=[boxoverTooltipHeader] cssbody=[boxoverTooltipBody] delay=[200] Information](/images/famfamfam_silk/information.png?1680607579)
ADR_substantiaion |
EUADR IBI-CGL signal substantiation through pathways |
ADR_substantiation |
Signal substantiation through proteins and pathways |
EU-ADR IMIM |
![header=[] body=[These are the descriptions embedded within the workflow version] cssheader=[boxoverTooltipHeader] cssbody=[boxoverTooltipBody] delay=[200] Information](/images/famfamfam_silk/information.png?1680607579)
The signal substantiation workflow seeks to establish a connection between the clinical event and the drug through different paths: (i) through proteins in common among the proteins that are drug targets or metabolite targets and proteins associated to the clinical event (ii) through proteins that are drug targets or metabolite targets and proteins associated to the clinical event that participate in a common biological pathway. The workflow proceeds as follows: First, it checks if there are proteins that are annotated both to the clinical event and to the drug (NESTED WORKFLOW ADR_substantiation_through_proteins) Second, it looks for connections between the drug and the clinical event through biological pathways. Information about tissue expression of the proteins is used to filter the results Input of the workflow The input of the workflow is a drug-event pair. For the clinical events, the following types are allowed: 1) UMLS CUI concept identifiers (single identifier or a list of identifiers 2) clinical events observed as adverse drug reactions according to the EU-ADR project For the drug, a ATC code (7 digit level) is required. Output of the workflow As result a list of connecting proteins as well as a list of pathways is provided. The results can be visualized as a network using Cytoscape. The network is a multi-partite graph, in which the nodes are the event, the drug and the proteins, and the edges the associations between these nodes. In addition, all the evidences supporting the associations can be explored in the graph representation. The results of the analyisis through biological pathways is summarized in an html file. |
The signal substantiation workflow seeks to establish a connection between the clinical event and the drug through different paths: (i) through proteins in common among the proteins that are drug targets or metabolite targets and proteins associated to the clinical event (ii) through proteins that are drug targets or metabolite targets and proteins associated to the clinical event that participate in a common biological pathway. The workflow proceeds as follows: First, it checks if there are proteins that are annotated both to the clinical event and to the drug (NESTED WORKFLOW ADR_substantiation_through_proteins) Second, it lootries to connect drug and event through biological pathways. Here, it checks if there are proteins from drug and event side which are expressed in the same tissue and also annotated to the same biological pathway. As adverse event, the following event types are allowed: 1) events as defined in the EU-ADR project such as UGIB 2) UMLS CUI concept identifiers As drug input 7 digit drug ATC codes are allowed. As result a list of intersecting proteins as well as a list of pathways is provided. If any of the two lists is not empty, the drug-event pair is substantiated as drug safety signal. For the intersecting proteins, a Cytoscape graph is generated for user-friendly visualization. It contains the event, drug and their annotated proteins as well as additional information such as links to publications etc. For the intersecting pathways a html page summarizing the results is generated. |
The signal substantiation workflow seeks to establish a connection between the clinical event and the drug through different paths: (i) through proteins in common among the proteins that are drug targets or metabolite targets and proteins associated to the clinical event (ii) through proteins that are drug targets or metabolite targets and proteins associated to the clinical event that participate in a common biological pathway. The workflow proceeds as follows: First, it checks if there are proteins that are annotated both to the clinical event and to the drug (NESTED WORKFLOW ADR_substantiation_through_proteins) Second, it looks for connections between the drug and the clinical event through biological pathways. Information about tissue expression of the proteins is used to filter the results Input of the workflow The input of the workflow is a drug-event pair. For the clinical events, the following types are allowed: 1) UMLS CUI concept identifiers (single identifier or a list of identifiers 2) clinical events observed as adverse drug reactions according to the EU-ADR project For the drug, a ATC code (7 digit level) is required Output of the workflow As result a list of connecting proteins as well as a list of pathways is provided. The results can be visualized as a network using Cytoscape. The network is a multi-partite graph, in which the nodes are the event, the drug and the proteins, and the edges the associations between these nodes. In addition, all the evidences supporting the associations can be explored in the graph representation. The results of the analyisis through biological pathways is summarized in an html file. |
The signal substantiation workflow seeks to establish a connection between the clinical event and the drug through different paths: (i) through proteins in common among the proteins that are drug targets or metabolite targets and proteins associated to the clinical event (ii) through proteins that are drug targets or metabolite targets and proteins associated to the clinical event that participate in a common biological pathway. The workflow proceeds as follows: First, it checks if there are proteins that are annotated both to the clinical event and to the drug (NESTED WORKFLOW ADR_substantiation_through_proteins) Second, it looks for connections between the drug and the clinical event through biological pathways. Information about tissue expression of the proteins is used to filter the results Input of the workflow The input of the workflow is a drug-event pair. For the clinical events, the following types are allowed: 1) UMLS CUI concept identifiers (single identifier or a list of identifiers) 2) clinical events observed as adverse drug reactions according to the EU-ADR project (see ref. for details) For the drug, a ATC code (5th level, seven digits) is required. Output of the workflow As result a list of connecting proteins as well as a list of pathways is provided. The results can be visualized as a network using Cytoscape. The network is a multi-partite graph, in which the nodes are the event, the drug and the proteins, and the edges the associations between these nodes. In addition, all the evidences supporting the associations can be explored in the graph representation. The results of the analyisis through biological pathways is summarized in an html file. |
This workflow checks if there are proteins that are annotated to a given adverse event and at the same time target of the given drug. (NESTED WORKFLOW EUADR_IBI_CGL_signal_substantiation_through_proteins) Moreover, it tries to connect drug and event through biological pathways. It checks if there are proteins, which are expressed in the same tissue and also annotated to the same pathway. As adverse event, the following event types are allowed: 1) events as defined in the EU-ADR project such as UGIB 2) UMLS CUI concept identifiers As drug input 7 digit drug ATC codes are allowed. As result a list of intersecting proteins as well as a list of intersecting pathways is provided. If any of the two lists is not empty, the drug-event pair is substantiated as signal. For the intersecting proteins, there is a Cytoscape graph is generated for user-friendly visualization. It contains the event, drug and their annotated proteins as well as additional information such as links to publications etc. For the intersecting pathways a html page summarizing the results is generated. |
The signal substantiation workflow seeks to establish a connection between the clinical event and the drug through different paths: (i) through proteins in common among the proteins that are drug targets or metabolite targets and proteins associated to the clinical event (ii) through proteins that are drug targets or metabolite targets and proteins associated to the clinical event that participate in a common biological pathway. The workflow proceeds as follows: First, it checks if there are proteins that are annotated both to the clinical event and to the drug (NESTED WORKFLOW ADR_substantiation_through_proteins) Second, it looks for connections between the drug and the clinical event through biological pathways. Information about tissue expression of the proteins is used to filter the results Input of the workflow The input of the workflow is a drug-event pair. For the clinical events, the following types are allowed: 1) UMLS CUI concept identifiers (single identifier or a list of identifiers 2) clinical events observed as adverse drug reactions according to the EU-ADR project For the drug, a ATC code (5th level, seven digits) is required. Output of the workflow As result a list of connecting proteins as well as a list of pathways is provided. The results can be visualized as a network using Cytoscape. The network is a multi-partite graph, in which the nodes are the event, the drug and the proteins, and the edges the associations between these nodes. In addition, all the evidences supporting the associations can be explored in the graph representation. The results of the analyisis through biological pathways is summarized in an html file. |
The signal substantiation workflow seeks to establish a connection between the clinical event and the drug through different paths: (i) through proteins in common among the proteins that are drug targets or metabolite targets and proteins associated to the clinical event (ii) through proteins that are drug targets or metabolite targets and proteins associated to the clinical event that participate in a common biological pathway. The workflow proceeds as follows: First, it checks if there are proteins that are annotated both to the clinical event and to the drug (NESTED WORKFLOW ADR_substantiation_through_proteins) Second, it looks for connections between the drug and the clinical event through biological pathways. Information about tissue expression of the proteins is used to filter the results Input of the workflow The input of the workflow is a drug-event pair. For the clinical events, the following types are allowed: 1) UMLS CUI concept identifiers (single identifier or a list of identifiers) 2) clinical events observed as adverse drug reactions according to the EU-ADR project (see ref. for details) For the drug, a ATC code (5th level, seven digits) is required. NOTE: only one ATC code can be processed at a time Output of the workflow As result a list of connecting proteins as well as a list of pathways is provided. The results can be visualized as a network using Cytoscape. The network is a multi-partite graph, in which the nodes are the event, the drug and the proteins, and the edges the associations between these nodes. In addition, all the evidences supporting the associations can be explored in the graph representation. The results of the analyisis through biological pathways is summarized in an html file. |
The signal substantiation workflow seeks to establish a connection between the clinical event and the drug through different paths: (i) through proteins in common among the proteins that are drug targets or metabolite targets and proteins associated to the clinical event (ii) through proteins that are drug targets or metabolite targets and proteins associated to the clinical event that participate in a common biological pathway. The workflow proceeds as follows: First, it checks if there are proteins that are annotated both to the clinical event and to the drug (NESTED WORKFLOW ADR_substantiation_through_proteins) Second, it tries to connect drug and event through biological pathways. Here, it checks if there are proteins from drug and event side which are expressed in the same tissue and also annotated to the same biological pathway. As adverse event, the following event types are allowed: 1) events as defined in the EU-ADR project such as UGIB 2) UMLS CUI concept identifiers As drug input 7 digit drug ATC codes are allowed. As result a list of intersecting proteins as well as a list of pathways is provided. If any of the two lists is not empty, the drug-event pair is substantiated as drug safety signal. For the intersecting proteins, a Cytoscape graph is generated for user-friendly visualization. It contains the event, drug and their annotated proteins as well as additional information such as links to publications etc. For the intersecting pathways a html page summarizing the results is generated. |
This workflow substantiates drug safety signals composed of a drug and an adverse reaction. In more detail, the workflow tries to find feasible paths connecting the drug and the event. First, it checks if there are proteins that are annotated to a given adverse event and at the same time target of the given drug. (NESTED WORKFLOW ADR_substantiation_through_proteins) Second, it tries to connect drug and event through biological pathways. Here, it checks if there are proteins from drug and event side which are expressed in the same tissue and also annotated to the same biological pathway. As adverse event, the following event types are allowed: 1) events as defined in the EU-ADR project such as UGIB 2) UMLS CUI concept identifiers As drug input 7 digit drug ATC codes are allowed. As result a list of intersecting proteins as well as a list of pathways is provided. If any of the two lists is not empty, the drug-event pair is substantiated as drug safety signal. For the intersecting proteins, a Cytoscape graph is generated for user-friendly visualization. It contains the event, drug and their annotated proteins as well as additional information such as links to publications etc. sFor the intersecting pathways a html page summarizing the results is generated. |
This workflow substantiates drug safety signals composed of a drug and an adverse reaction. In more detail, the workflow tries to find feasible paths connecting the drug and the event. First, it checks if there are proteins that are annotated to a given adverse event and at the same time target of the given drug. (NESTED WORKFLOW ADR_substantiation_through_proteins) Second, it tries to connect drug and event through biological pathways. Here, it checks if there are proteins from drug and event side which are expressed in the same tissue and also annotated to the same biological pathway. As adverse event, the following event types are allowed: 1) events as defined in the EU-ADR project such as UGIB 2) UMLS CUI concept identifiers As drug input 7 digit drug ATC codes are allowed. As result a list of intersecting proteins as well as a list of pathways is provided. If any of the two lists is not empty, the drug-event pair is substantiated as drug safety signal. For the intersecting proteins, a Cytoscape graph is generated for user-friendly visualization. It contains the event, drug and their annotated proteins as well as additional information such as links to publications etc. For the intersecting pathways a html page summarizing the results is generated. |
![header=[] body=[These are the listed dependencies of the workflow] cssheader=[boxoverTooltipHeader] cssbody=[boxoverTooltipBody] delay=[200] Information](/images/famfamfam_silk/information.png?1680607579)
None
Name | Description |
---|---|
atc |
The drug input.
The ATC code of a drug (5th level, 7 digits) Workflow ATC input The 7 digit atc code of a drug Workflow ATC input Workflow drug input The ACT code of a drug (5th level, 7 digits) |
event |
Workflow clinical event input
Allowed events are:
For the clinical events, the following input types are allowed:
1) UMLS CUI concept identifiers (single identifier or a list of identifiers)
2) clinical events observed as adverse drug reactions according to the EU-ADR project (see ref for details) Workflow clinical event input Allowed events are: 1) events of type EUADR_EVENT as defined in the EUADR project 2) events of type UMLS being a CUI concept identifier The clinical event input For the clinical events, the following input types are allowed: 1) UMLS: UMLS CUI concept identifiers 2) EUADR_event: clinical events observed as adverse drug reactions according to the EU-ADR project (see ref for details) If you use option 1), insert here a single UMLS CUI identifier or a list of identifiers. If you use option 2), insert here the name of the EUADR_event as defined in ref. Workflow clinical event input Allowed events are: For the clinical events, the following input types are allowed: 1) UMLS: UMLS CUI concept identifiers 2) EUADR_event: clinical events observed as adverse drug reactions according to the EU-ADR project (see ref for details) If you use option 1), insert here a single UMLS CUI identifier or a list of identifiers. If you use option 2), insert here the name of the EUADR_event as defined in ref. Workflow event input Workflow event input Allowed events are: 1) events of type EUADR_EVENT as defined in the EUADR project 2) events of type UMLS being a CUI concept identifier Name of the event. This is only required for user-friendly visualization of the results. In particular, if the input is a CUI concept identifier. |
eventType |
Type of the event to be processed.
For the clinical events, the following types are allowed:
1) UMLS: if you use UMLS CUI concept identifiers (single identifier or a list of identifiers)
2) EUADR_event: if you use clinical events as defined in the EU-ADR project
Type of the event to be processed. Must be either EUADR_EVENT if the event is defined in the EUADR project or UMLS if the event is a list of CUI concept identifiers Type of the event to be processed. Must be either EUADR_EVENT if the event is defined in the EUADR project or UMLS if the event is a list of CUI concept identifiers |
cytoscape |
Insert here the path to your local cytoscape installation e.g. /home/user/cytoscape-v2.7.0/
Insert here the path to your local Cytoscape installation. insert here the path to your local cytoscape installation e.g. /home/user/cytoscape-v2.7.0 Insert here the path to your local cytoscape installation. insert here the path to your local cytoscape installation e.g. /home/user/cytoscape-v2.7.0/ insert here the path to your local cytoscape installation e.g. /home/user/cytoscape |
eventName |
Define a name for the clinical event.
This is only required for user-friendly visualization of the results. Name of the event. This is only required for user-friendly visualization of the results. In particular, if the input is a CUI concept identifier. |
Name | Type | Description |
---|---|---|
CreateDiseaseProteinList | localworker |
ScriptString inputString = string; StringBuffer sb = new StringBuffer(); String[] list = inputString.split("\n"); for (String item : list) { sb.append(", " + item); } concatenated = sb.toString(); // remove first comma concatenated = concatenated.replaceFirst(", ", ""); fail = false; if(concatenated.equals("")){ fail = true; } |
generateProteinLists | xmlsplitter | |
ConvertToHTML | localworker |
Scriptimport java.io.BufferedReader; import java.io.BufferedWriter; import java.io.FileInputStream; import java.io.FileNotFoundException; import java.io.FileReader; import java.io.FileWriter; import java.io.IOException; import java.io.InputStreamReader; import java.io.OutputStreamWriter; import java.io.StringWriter; import java.io.Writer; import java.net.URL; import java.util.HashMap; import java.util.Map; import javax.xml.transform.Result; import javax.xml.transform.Source; import javax.xml.transform.SourceLocator; import javax.xml.transform.Templates; import javax.xml.transform.Transformer; import javax.xml.transform.TransformerConfigurationException; import javax.xml.transform.TransformerException; import javax.xml.transform.TransformerFactory; import javax.xml.transform.stream.StreamResult; import javax.xml.transform.stream.StreamSource; BufferedReader getReader (String fileUrl) throws IOException { InputStreamReader reader; try { reader = new FileReader(fileUrl); } catch (FileNotFoundException e) { // try a real URL instead URL url = new URL(fileUrl); reader = new InputStreamReader (url.openStream()); } return new BufferedReader(reader); } BufferedWriter getWriter (String fileUrl) throws IOException { Writer writer; try { writer = new FileWriter(fileUrl); } catch (FileNotFoundException e) { // try a real URL instead URL url = new URL(fileUrl); writer = new OutputStreamWriter (url.openConnection().getOutputStream()); } return new BufferedWriter(writer); } // write geneDiseaseOutput to tmpFile BufferedWriter out = new BufferedWriter(new FileWriter("./intersectingPathwaysTmp.xml")); out.write(intersectingPathways); out.close(); // XSL MERGE //String xslFilename = "/home/abauer/Dropbox/signal_substantiation/TavernaWorkflow_Cytoscape/files/EUADR_merge.xsl";; String xslFilename = "http://ibi.imim.es/eu-adr/EUADR_convertIntersectingPathways.xsl"; // Create transformer factory TransformerFactory factory = TransformerFactory.newInstance(); // Use the factory to create a template containing the xsl file Templates template = factory.newTemplates(new StreamSource(getReader(xslFilename))); // Use the template to create a transformer Transformer xformer = template.newTransformer(); // Prepare the input and output files Source source = new StreamSource(getReader("./intersectingPathwaysTmp.xml")); StringWriter resultStr = new StringWriter(); Result result = new StreamResult(resultStr); // Apply the xsl file to the source file and write the result to the // output file xformer.transform(source, result); // write output to tmp file BufferedWriter resultWrite = new BufferedWriter(new FileWriter("./intersectingPathwaysANNA.html")); resultWrite.write(resultStr.toString()); resultWrite.close(); EUADR_intersectingPathways = resultStr.toString(); // change the name of the graph String name = "the drug " + atc + " and the event " + event; EUADR_intersectingPathways = EUADR_intersectingPathways.replace("TESTANNATEST", name); // open browser /*File tmpFile2 = new File("intersectingPathways.html"); String path = tmpFile2.getAbsolutePath(); Runtime rt = Runtime.getRuntime(); Process pr = rt.exec("firefox " + path); */ // delete all tmp files File tmpFile1 = new File("./intersectingPathways.xml"); tmpFile1.delete(); |
CheckConnectingPathways | beanshell |
ScriptString size = intersectionList.size().toString(); String result = "YES, this drug-event pair is connected through pathways.\n" + "There are " + size + " pathways in which drug and event proteins are expressed.\n\n" + "To inspect the results in more detail:\n" + "1) Save the intersectingPathways as .html file\n" + "2) Open the file in a web browser"; if (intersectionList.size() == 0) result = "NO, there are no pathways to which drug and event proteins are annotated that are expressed in the same tissue"; if(failDisease.equals("true")){ result = "There are no proteins annotated to the event."; } if(failDrug.equals("true")){ result = "There are no proteins annotated to the drug."; } else if(failDisease.equals("true") && failDrug.equals("true")){ result = "There are no proteins annotated to the event or drug. \n Both lists are empty"; } |
XPath_getPathways | localworker |
Scriptimport org.dom4j.Document; import org.dom4j.Node; import org.dom4j.io.SAXReader; SAXReader reader = new SAXReader(false); reader.setIncludeInternalDTDDeclarations(false); reader.setIncludeExternalDTDDeclarations(false); Document document = reader.read(new StringReader(xmltext)); List nodelist = document.selectNodes(xpath); // Process the elements in the nodelist ArrayList outputList = new ArrayList(); ArrayList outputXmlList = new ArrayList(); String val = null; String xmlVal = null; for (Iterator iter = nodelist.iterator(); iter.hasNext();) { Node element = (Node) iter.next(); xmlVal = element.asXML(); val = element.getStringValue(); if (val != null && !val.equals("")) { outputList.add(val); outputXmlList.add(xmlVal); } } List nodelist=outputList; List nodelistAsXML=outputXmlList; |
xpath_value | stringconstant |
Value//ns3:pathway/ns3:name |
TellResult | localworker |
Scriptimport javax.swing.JOptionPane; JOptionPane.showMessageDialog(null, (message == void ? null : message), (title == void ? null : "Drug-event connection through pathways"), JOptionPane.INFORMATION_MESSAGE); answer = "answer"; |
ADR_substantiation_through_proteins | workflow | |
CreateDrugTargetList | localworker |
ScriptString inputString = string; StringBuffer sb = new StringBuffer(); String[] list = inputString.split("\n"); for (String item : list) { sb.append(", " + item); } concatenated = sb.toString(); // remove first comma concatenated = concatenated.replaceFirst(", ", ""); fail = false; if(concatenated.equals("")){ fail = true; } |
getPathways | wsdl |
Wsdlhttp://ibi.imim.es/axis2/services/AdrPathService?wsdlWsdl OperationgetPathways |
Name | Description | Inputs | Outputs |
---|---|---|---|
CheckConnectingPathways |
intersectionList failDisease failDrug |
result | |
CheckConnectingProteins |
intersectionList text fail |
result |
Name | Description |
---|---|
drugTargetsOutput |
Full XML output for the get drug targets web service. XML output file for the getDrugTargets web service. Full XML output for the getDrugTargets web service. |
connectingPathways |
List of pathways in which at least one event and one drug protein are expressed. List of biological pathways in which both proteins associated to the clinical event and to the drug are present. |
diseaseProteinsOutput |
Full XML output for the getDiseaseAssociatedProteins web service. XML output file for the getDiseaseAssociatedProteins web service. Full XML output for the get Disease Associated genes web service. |
connectingProteins |
List of proteins that result from the intersection of the set of proteins annotated to the drug and the set of proteins annotated to the clinical event. List of proteins annotated to both the clinical event and the drug. List of proteins annotated to both, event and drug. |
CytoscapeResultGraph |
Cytoscape graph which can be openend in Cytoscape. Simply store this file using the file ending .xgmml and open it in Cytoscape. It contains the drug, event and their annotated proteins as well as supporting information such as link outs to publications etc. Network file that which can be visualized in Cytoscape. Simply store this file using the file extension .xgmml and open it in Cytoscape. It contains a multipartite graph in which the nodes are the drug, the clinical event and the proteins and the associations between them. Network file that which can be visualized in Cytoscape. Simply save this file using the file extension .xgmml and open it in Cytoscape. It contains a multipartite graph in which the nodes are the drug, the clinical event and the proteins and the associations between them. |
diseaseProteins |
List of proteins annotated to the clinical event. List of all proteins annoated to the event. |
drugTargets | List of proteins annotated to the drug. |
Source | Sink |
---|---|
ADR_substantiation_through_proteins:diseaseProteins | CreateDiseaseProteinList:string |
CreateDiseaseProteinList:concatenated | generateProteinLists:eventProteins |
CreateDrugTargetList:concatenated | generateProteinLists:drugProteins |
atc | ConvertToHTML:atc |
getPathways:intersectingPathways | ConvertToHTML:intersectingPathways |
eventName | ConvertToHTML:event |
XPath_getPathways:nodelist | CheckConnectingPathways:intersectionList |
CreateDiseaseProteinList:fail | CheckConnectingPathways:failDisease |
CreateDrugTargetList:fail | CheckConnectingPathways:failDrug |
xpath_value:value | XPath_getPathways:xpath |
getPathways:intersectingPathways | XPath_getPathways:xml-text |
CheckConnectingPathways:result | TellResult:message |
atc | ADR_substantiation_through_proteins:atc |
eventType | ADR_substantiation_through_proteins:eventType |
event | ADR_substantiation_through_proteins:event |
eventName | ADR_substantiation_through_proteins:eventName |
cytoscape | ADR_substantiation_through_proteins:cytoscape |
ADR_substantiation_through_proteins:drugTargets | CreateDrugTargetList:string |
generateProteinLists:output | getPathways:proteinLists |
ADR_substantiation_through_proteins:drugTargetsOutput | drugTargetsOutput |
ConvertToHTML:EUADR_intersectingPathways | connectingPathways |
ADR_substantiation_through_proteins:diseaseProteinsOutput | diseaseProteinsOutput |
ADR_substantiation_through_proteins:connectingProteins | connectingProteins |
ADR_substantiation_through_proteins:CytoscapeResultGraph | CytoscapeResultGraph |
ADR_substantiation_through_proteins:diseaseProteins | diseaseProteins |
ADR_substantiation_through_proteins:drugTargets | drugTargets |
None
Workflow Type
Version 1 (earliest)
(of 2)
Log in to add Tags
Shared with Groups (0)
None
Statistics
In chronological order:
-
Created by Anna Bauer-Mehren on Monday 28 March 2011 11:34:18 (UTC)
Last edited by Anna Bauer-Mehren on Friday 29 July 2011 18:18:03 (UTC)
-
Created by Anna Bauer-Mehren on Sunday 07 August 2011 09:07:21 (UTC)
Last edited by Anna Bauer-Mehren on Tuesday 09 August 2011 22:38:12 (UTC)
Reviews
(0)
Other workflows that use similar services
(0)
There are no workflows in myExperiment that use similar services to this Workflow.
No comments yet
Log in to make a comment