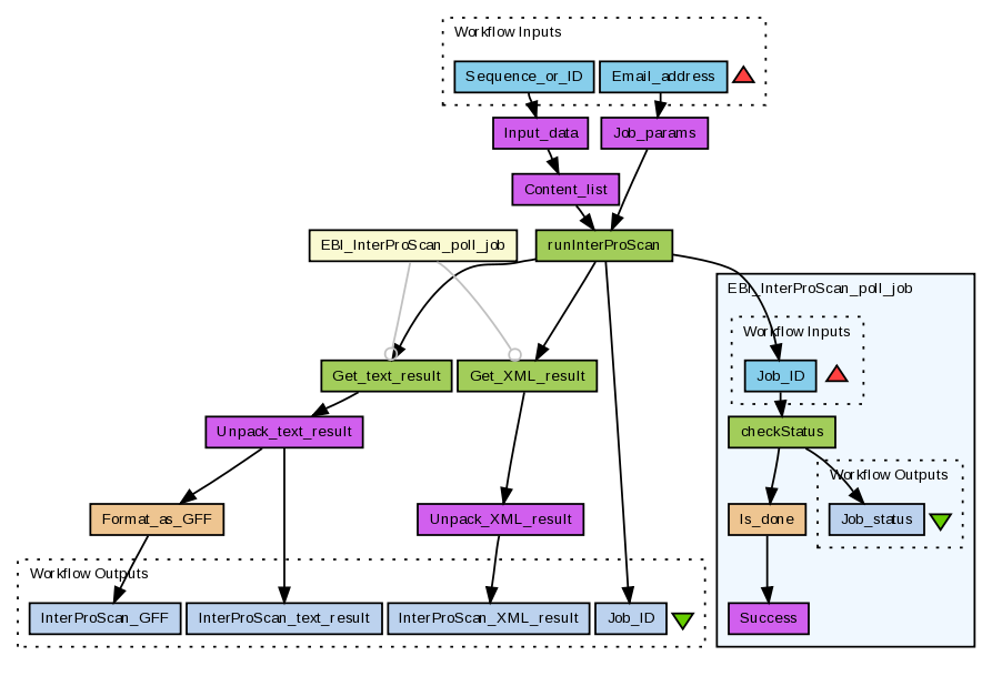
EBI_InterProScan
Perform an InterProScan analysis of a protein sequence using the EBI’s WSInterProScan service (see http://www.ebi.ac.uk/Tools/webservices/services/interproscan). The input sequence to use and the user e-mail address are inputs, the other parameters for the analysis (see Job_params) are allowed to default.
InterProScan searches a protein sequence against the protein family and domain signature databases integrated into InterPro (see http://www.ebi.ac.uk/interpro/). A set of matches to the signatures are returned, which are annotated with the corresponding InterPro and GO term assignments for these signature matches.
Preview
Run
Run this Workflow in the Taverna Workbench...
Option 1:
Copy and paste this link into File > 'Open workflow location...'
http://www.myexperiment.org/workflows/204/download?version=2
[ More Info ]
Workflow Components
Workflow Type
Version 2
(of 3)
Log in to add Tags
Shared with Groups (0)
None
Statistics
Reviews
(0)
Other workflows that use similar services
(17)
Only the first 2 workflows that use similar services are shown. View all workflows that use these services.
EBI_InterProScan_with_prompts
(1)
Created: 2008-05-31 | Last updated: 2011-04-01
Credits:
Hamish McWilliam
Attributions:
EBI_InterProScan
Log in to make a comment
Service " Get_XML_result" doesn't seem to run as a result I was unable to load the workfow in Taverna.