EBI_InterProScan_tmhmm_signalp

Created: 2008-10-26 20:50:10      Last updated: 2011-04-01 08:56:37

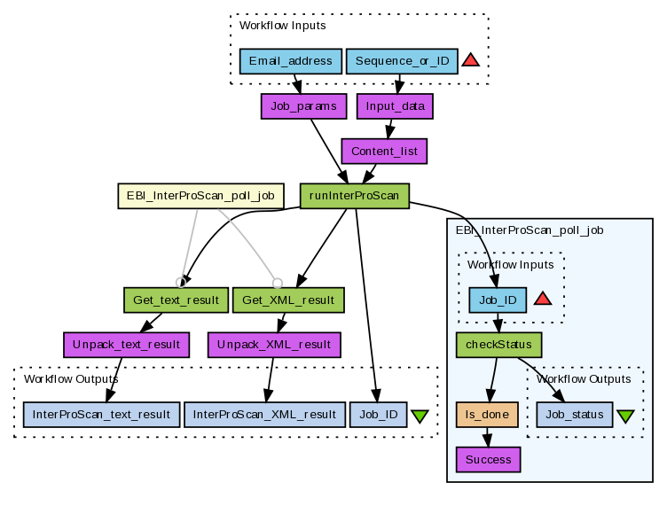
Use the TMHMM and SignalP methods of InterProScan to perform transmembrane and signal peptide prediction. The EBI's InterProScan web service (see http://www.ebi.ac.uk/Tools/webservices/services/interproscan) is used.

Information Preview

Information Run

Run this Workflow in the Taverna Workbench...

Option 1:

Copy and paste this link into File > 'Open workflow location...'
http://www.myexperiment.org/workflows/212/download?version=1
[ More InfoExpand ]


Information Workflow Components

Inputs (2)
Processors (9)
Beanshells (1)
Outputs (3)
Links (13)
Coordinations (2)

Information Workflow Type

Taverna 1

Information Uploader

Information License

All versions of this Workflow are licensed under:

Information Version 1 (earliest) (of 4)

View version:

Information Credits (1)

(People/Groups)

Information Attributions (1)

(Workflows/Files)

Information Tags (8)

Log in to add Tags

Information Shared with Groups (0)

None

Information Featured In Packs (1)

  • Private pack

Log in to add to one of your Packs

Information Attributed By (1)

(Workflows/Files)

Information Favourited By (0)

No one

Information Statistics

 

Citations (0)

None


Version History

In chronological order:



Reviews Reviews (0)

No reviews yet

Be the first to review!



Comments Comments (0)

No comments yet

Log in to make a comment




Workflow Other workflows that use similar services (17)

Only the first 2 workflows that use similar services are shown. View all workflows that use these services.


Workflow EBI InterProScan (2)

Thumb
EBI InterProScan. Stop fannying around with BLAST and use InterProScan instead.

Created: 2007-10-03

Workflow EBI_InterProScan (3)

Thumb
Note: the WSInterProScan web service used by this workflow is no longer available haveing been replaced by the EMBL-EBI's InterProScan (REST) (http://www.ebi.ac.uk/Tools/webservices/services/pfa/iprscan_rest) and InterProScan (SOAP) (http://www.ebi.ac.uk/Tools/webservices/services/pfa/iprscan_soap) web services. Thus the workflow described here no longer works, see the alternative workflows for the InterProScan (SOAP) service for workflows which use the new services. Perform an InterProScan ...

Created: 2008-10-26 | Last updated: 2011-04-01

Credits: User Hamish McWilliam