EBI_PICR_Sequence_to_UniParc_and_InterPro

Created: 2008-06-08 13:53:39      Last updated: 2008-06-08 14:10:02

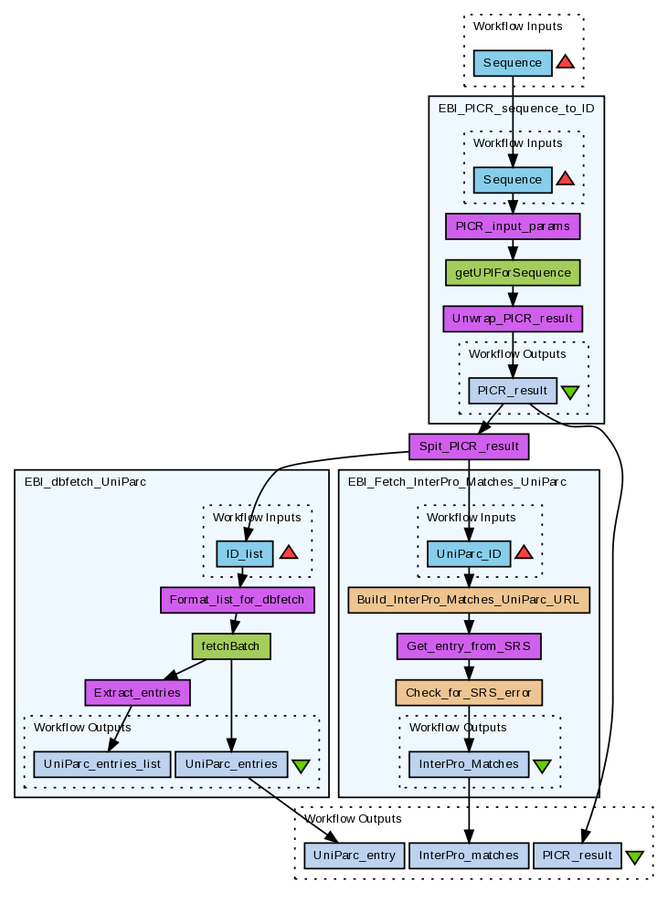
Given a protein sequence get some information about it:

  1. Does this protein sequence occur in any of the protein databases (e.g. UniProtKB, PDB, etc.). Using the PICR web service (see http://www.ebi.ac.uk/Tools/picr/) map the sequence to a UniParc identifer.
  2. Which entries in the protein databases have this sequence. Using the UniParc database (see http://www.ebi.ac.uk/uniprot/database/DBDescription.html#uniparc) a summary of the databases and the entries in those databases which have this sequence is obtained.

3. Does any protein domain or family information exist for this sequence. Using the InterPro Matches UniParc database (see http://srs.ebi.ac.uk/srsbin/cgi-bin/wgetz?-page+LibInfo+-lib+IPRMC_UNIPARC) a summary of the known signature matches is obtained.

Information Preview

Information Run

Run this Workflow in the Taverna Workbench...

Option 1:

Copy and paste this link into File > 'Open workflow location...'
http://www.myexperiment.org/workflows/235/download?version=2
[ More InfoExpand ]


Information Workflow Components

Inputs (1)
Processors (4)
Beanshells (2)
Outputs (3)
Links (7)
Coordinations (0)

Information Workflow Type

Taverna 1

Information Uploader

Information License

All versions of this Workflow are licensed under:

Information Version 2 (latest) (of 2)

View version:

Information Credits (1)

(People/Groups)

Information Attributions (3)

(Workflows/Files)

Information Tags (13)

Log in to add Tags

Information Shared with Groups (0)

None

Information Featured In Packs (1)

  • Private pack

Log in to add to one of your Packs

Information Attributed By (0)

(Workflows/Files)

None

Information Favourited By (0)

No one

Information Statistics

 

Citations (0)

None


Version History

In chronological order:



Reviews Reviews (0)

No reviews yet

Be the first to review!



Comments Comments (0)

No comments yet

Log in to make a comment




Workflow Other workflows that use similar services (27)

Only the first 2 workflows that use similar services are shown. View all workflows that use these services.


Workflow EBI_dbfetch_UniParc (1)

Thumb
From a list of UniParc entry identifers get the complete entries using the EBI's WSDbfetch service (see http://www.ebi.ac.uk/Tools/webservices/services/dbfetch).

Created: 2008-06-08

Credits: User Hamish McWilliam

Workflow Protein_alignment_transmembrane (1)

Thumb
Transmembrane domain prediction using EMBOSS tmap with an input sequence alignment of homolouges: Sequence similarity search (SSS) to find homologues Fetch sequences of hits Multiple sequence alignment (MSA) of hit sequences EMBOSS tmap with alignment from 3. Uses the EBI web services: WSFasta (see http://www.ebi.ac.uk/Tools/webservices/services/fasta) WSDbfetch (see http://www.ebi.ac.uk/Tools/webservices/services/dbfetch) WSClustalW2 (see http://www.ebi.ac.uk/Tools/webservices/servic...

Created: 2008-06-01

Credits: User Hamish McWilliam

Attributions: Workflow EBI_FASTA Workflow EBI_ClustalW2 Workflow EBI_dbfetch_fetchBatch