Population histogram in R

Created: 2011-09-21 03:11:29      Last updated: 2011-09-21 03:11:26

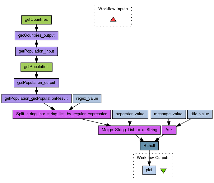
This workflow fetches the details of the countries in the world and then uses R to produce a histogram of the log of their population

Information Preview

Information Run

Run this Workflow in the Taverna Workbench...

Option 1:

Copy and paste this link into File > 'Open workflow location...'
http://www.myexperiment.org/workflows/2371/download?version=1
[ More InfoExpand ]


Information Workflow Components

Information Authors (1)
Information Titles (1)
Information Descriptions (1)
Information Dependencies (0)
Inputs (0)
Processors (14)
Beanshells (0)
Outputs (1)
Datalinks (14)
Coordinations (0)

Information Workflow Type

Taverna 2

Information Uploader

Information License

All versions of this Workflow are licensed under:

Information Version 1 (of 1)

Information Credits (1)

(People/Groups)

Information Attributions (0)

(Workflows/Files)

None

Information Tags (1)

Log in to add Tags

Information Shared with Groups (1)

Information Featured In Packs (0)

None

Log in to add to one of your Packs

Information Attributed By (0)

(Workflows/Files)

None

Information Favourited By (0)

No one

Information Statistics

 

Citations (0)

None


Version History

In chronological order:



Reviews Reviews (0)

No reviews yet

Be the first to review!



Comments Comments (0)

No comments yet

Log in to make a comment




Workflow Other workflows that use similar services (4)

Only the first 2 workflows that use similar services are shown. View all workflows that use these services.


Uploader

Workflow Population histogram in R (with Ask Box!) (1)

Thumb
This workflow fetches the details of the countries in the world and then uses R to produce a histogram of the log of their population. Prompts the user to enter a title for the histogram.

Created: 2011-09-21 | Last updated: 2011-09-21

Credits: User tpacurtis User Alan Williams

Attributions:

Workflow New Population Histogram (1)

Thumb
This workflow fetches the details of the countries in the world and then uses R to produce a histogram of the log of their population Based on Population histogram in R by Alan R Williams

Created: 2011-09-21 | Last updated: 2011-09-21

Credits: User Mutanthumb