Latitude with beanshell

Created: 2011-10-06 03:58:11      Last updated: 2011-10-06 04:32:39

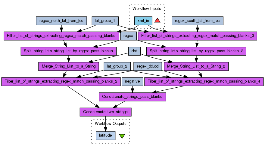
This workflow takes in a string value or list of values and pulls out latitude coordinates formatted as ##-##(N or S) using the following regular expression: \d\d-\d\d(N|S). The coordinates are processed and formatted to be in the form required by the web service used in my "Elevation plot" workflow.

This workflow contains primarily string manipulation. For many of the text and list services used, the beanshell script needed to be modified in order to produce the formatting I required. All modified services contain documentation.

This workflow is very similar to my "Longitude with beanshell" workflow, which performs similar manipulations between longitude coordinate formats.

Information Preview

Information Run

Run this Workflow in the Taverna Workbench...

Option 1:

Copy and paste this link into File > 'Open workflow location...'
http://www.myexperiment.org/workflows/2471/download?version=1
[ More InfoExpand ]


Information Workflow Components

Information Authors (0)
Information Titles (0)
Information Descriptions (0)
Information Dependencies (0)
Inputs (1)
Processors (18)
Beanshells (0)
Outputs (1)
Datalinks (25)
Coordinations (0)

Information Workflow Type

Taverna 2

Information Uploader

Information License

All versions of this Workflow are licensed under:

Information Version 1 (of 1)

Information Credits (1)

(People/Groups)

Information Attributions (0)

(Workflows/Files)

None

[ edit ]

Information Tags (10)

Log in to add Tags

Information Shared with Groups (1)

Information Featured In Packs (1)

Log in to add to one of your Packs

Information Attributed By (0)

(Workflows/Files)

None

Information Favourited By (0)

No one

Information Statistics

 

Citations (0)
Version History

In chronological order:



Reviews Reviews (0)

No reviews yet

Be the first to review!



Comments Comments (0)

No comments yet

Log in to make a comment




Workflow Other workflows that use similar services (0)

There are no workflows in myExperiment that use similar services to this Workflow.