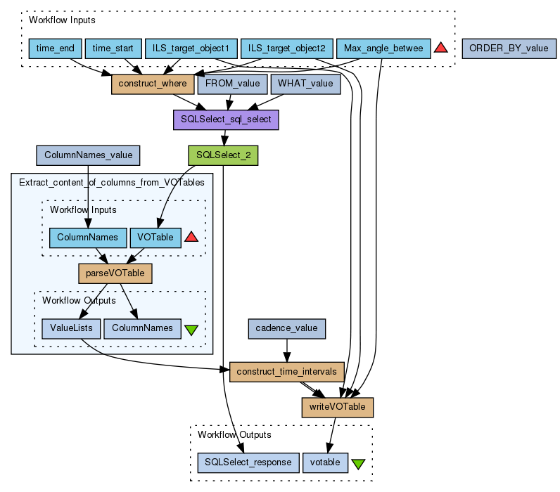
Find periods of time where two ILS objects are located at a maximum of X degrees longitude from each other
Inputs: name of target_obj of ILS of two objects and a number of degrees which these obejcts are allowed to be appart in hci longitude coordinates. Output VOTable of time periods where these two objects are closer than +/- input angle together.
Preview
Run
Run this Workflow in the Taverna Workbench...
Option 1:
Copy and paste this link into File > 'Open workflow location...'
http://www.myexperiment.org/workflows/2524/download?version=1
[ More Info
]
Workflow Components
Authors (1)
Titles (1)
Descriptions (1)
Dependencies (0)
1. D. Pérez-Suárez, S. A. Maloney, P. A. Higgins, D. S. Bloomfield, P. T. Gallagher, G. Pierantoni, X. Bonnin, B. Cecconi, V. Alberti, K. Bocchialini, M. Dierckxsens, A. Opitz, A. Le Blanc, J. Aboudarham, R. B. Bentley, J. Brooke, B. Coghlan, A. Csillaghy, C. Jacquey, B. Lavraud and M. Messerotti, Studying Sun–Planet Connections Using the Heliophysics Integrated Observatory (HELIO), Paper, 27 September 2012, http://link.springer.com/article/10.1007%2Fs11207-012-0110-x/fulltext.html, Accessed at: 01 July 2013
Reviews
(0)
Other workflows that use similar services
(2)
Find instruments of a special type in a se...
(1)
Created: 2011-08-24 | Last updated: 2011-08-24
Credits:
Anja Le Blanc
Find instruments of a special type in a se...
(1)
Created: 2011-08-24 | Last updated: 2011-08-24
Credits:
Anja Le Blanc
Attributions:
Find instruments of a special type in a section of space described in HCI coordinates
Download Workflow

Log in to make a comment
This workflow calls a web service which needs a long time to return (at least 5 minutes for a short time period of a year)!
To avaoid time outs for this service call change the startup script of your Taverna and add the argument
-Dtaverna.wsdl.timaout=60
to set it to an hour timeout