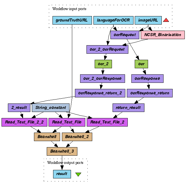
Compare OCR result of original and BW version of image

Created: 2011-11-15 14:02:43      Last updated: 2011-11-15 14:02:42

 Use the word based edit distance to compare the OCR result of the original and a binarised version of an image

Information Preview

Medium

Information Run

Not available


Information Workflow Components

Not available

Information Uploader

Information License

All versions of this Workflow are licensed under:

Information Version 1 (of 1)

Information Credits (2)

(People/Groups)

Information Attributions (1)

(Workflows/Files)

Information Tags (0)

None

Log in to add Tags

Information Shared with Groups (2)

Information Featured In Packs (0)

None

Log in to add to one of your Packs

Information Attributed By (0)

(Workflows/Files)

None

Information Favourited By (0)

No one

Information Statistics

 

Citations (0)

None


Version History

In chronological order:



Reviews Reviews (0)

No reviews yet

Be the first to review!



Comments Comments (0)

No comments yet

Log in to make a comment




Workflow Other workflows that use similar services (0)

There are no workflows in myExperiment that use similar services to this Workflow.