Get a list of Protein Identification experiments from PRIDE by a Gene Ontology query
Created: 2012-02-21 00:30:44
Last updated: 2013-07-10 14:32:03
Get a list of Protein Identification experiments from PRIDE by a Gene Ontology query
Preview
Run
Run this Workflow in the Taverna Workbench...
Workflow Components
![header=[] body=[This is the author information extracted from the workflow version] cssheader=[boxoverTooltipHeader] cssbody=[boxoverTooltipBody] delay=[200] Information](/images/famfamfam_silk/information.png?1680607579)
Authors (1)
![header=[] body=[These are the descriptive titles embedded within the workflow version] cssheader=[boxoverTooltipHeader] cssbody=[boxoverTooltipBody] delay=[200] Information](/images/famfamfam_silk/information.png?1680607579)
Titles (1)
Get a list of Protein Identification experiments from PRIDE by a Gene Ontology query |
![header=[] body=[These are the descriptions embedded within the workflow version] cssheader=[boxoverTooltipHeader] cssbody=[boxoverTooltipBody] delay=[200] Information](/images/famfamfam_silk/information.png?1680607579)
Descriptions (1)
Get a list of Protein Identification experiments from PRIDE by a Gene Ontology query |
![header=[] body=[These are the listed dependencies of the workflow] cssheader=[boxoverTooltipHeader] cssbody=[boxoverTooltipBody] delay=[200] Information](/images/famfamfam_silk/information.png?1680607579)
Dependencies (0)
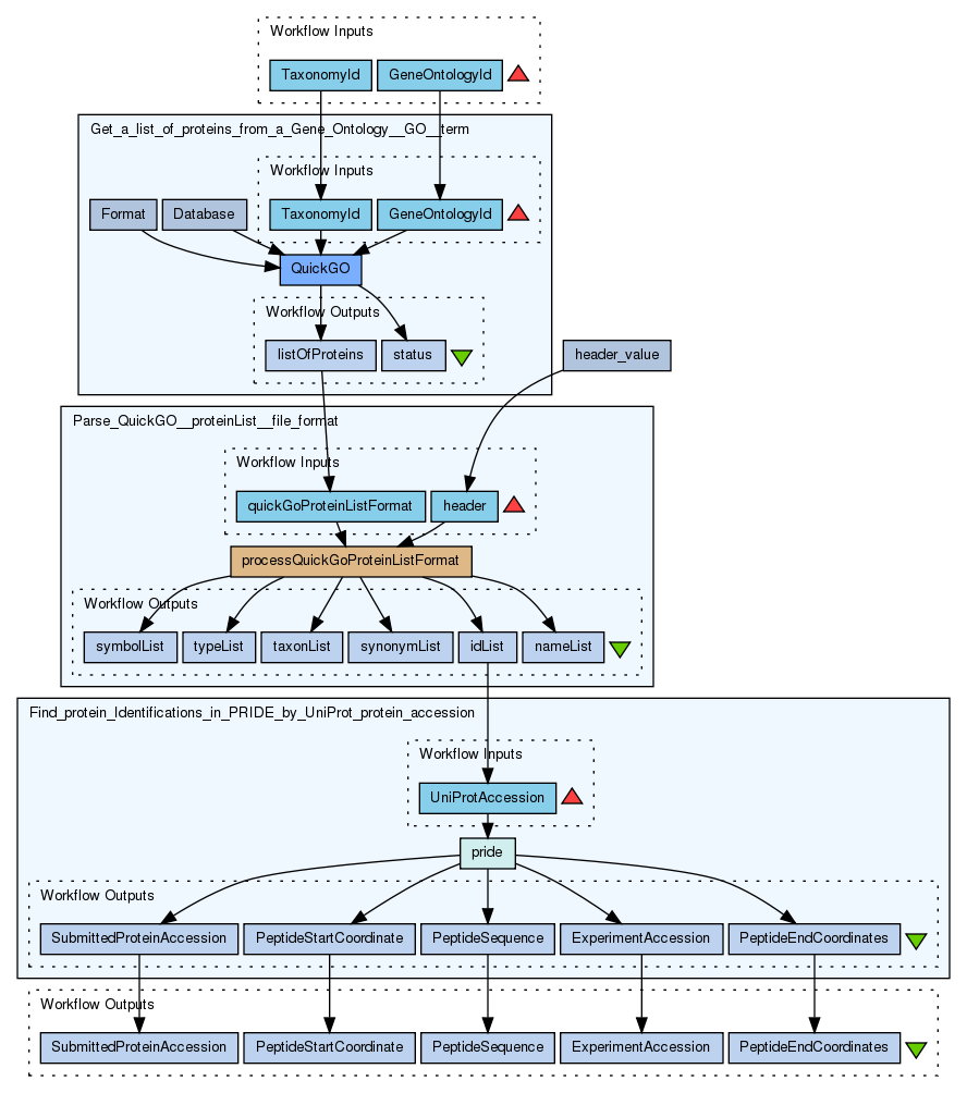
Inputs (2)
Name |
Description |
TaxonomyId |
Taxonomy ID used to describe Species. Search for a taxonomy ID in "www.uniprot.org/browse/taxonomy". Set a value with empty content to search for all the species.
|
GeneOntologyId |
Gene Ontology Id
|
Processors (4)
Name |
Type |
Description |
Find_protein_Identifications_in_PRIDE_by_UniProt_protein_accession |
workflow |
|
Get_a_list_of_proteins_from_a_Gene_Ontology__GO__term |
workflow |
|
Parse_QuickGO__proteinList__file_format |
workflow |
|
header_value |
stringconstant |
Valuetrue |
Beanshells (1)
Name |
Description |
Inputs |
Outputs |
processQuickGoProteinListFormat |
|
quickGoProteinListFormat
header
|
idList
synonymList
typeList
taxonList
nameList
symbolList
dbList
|
Outputs (5)
Name |
Description |
SubmittedProteinAccession |
|
PeptideStartCoordinate |
|
PeptideSequence |
|
ExperimentAccession |
|
PeptideEndCoordinates |
|
Datalinks (10)
Source |
Sink |
Parse_QuickGO__proteinList__file_format:idList |
Find_protein_Identifications_in_PRIDE_by_UniProt_protein_accession:UniProtAccession |
TaxonomyId |
Get_a_list_of_proteins_from_a_Gene_Ontology__GO__term:TaxonomyId |
GeneOntologyId |
Get_a_list_of_proteins_from_a_Gene_Ontology__GO__term:GeneOntologyId |
Get_a_list_of_proteins_from_a_Gene_Ontology__GO__term:listOfProteins |
Parse_QuickGO__proteinList__file_format:quickGoProteinListFormat |
header_value:value |
Parse_QuickGO__proteinList__file_format:header |
Find_protein_Identifications_in_PRIDE_by_UniProt_protein_accession:SubmittedProteinAccession |
SubmittedProteinAccession |
Find_protein_Identifications_in_PRIDE_by_UniProt_protein_accession:PeptideStartCoordinate |
PeptideStartCoordinate |
Find_protein_Identifications_in_PRIDE_by_UniProt_protein_accession:PeptideSequence |
PeptideSequence |
Find_protein_Identifications_in_PRIDE_by_UniProt_protein_accession:ExperimentAccession |
ExperimentAccession |
Find_protein_Identifications_in_PRIDE_by_UniProt_protein_accession:PeptideEndCoordinates |
PeptideEndCoordinates |
Uploader
License
All versions of this Workflow are
licensed under:
Version 1 (earliest)
(of 3)
Credits (1)
(People/Groups)
Attributions (0)
(Workflows/Files)
None
Shared with Groups (0)
None
Featured In Packs (0)
None
Log in to add to one of your Packs
Attributed By (0)
(Workflows/Files)
None
Favourited By (0)
No one
Statistics
Other workflows that use similar services
(0)
There are no workflows in myExperiment that use similar services to this Workflow.
No comments yet
Log in to make a comment