CME backwards propagation

Created: 2012-02-23 15:23:26      Last updated: 2012-02-23 15:23:27

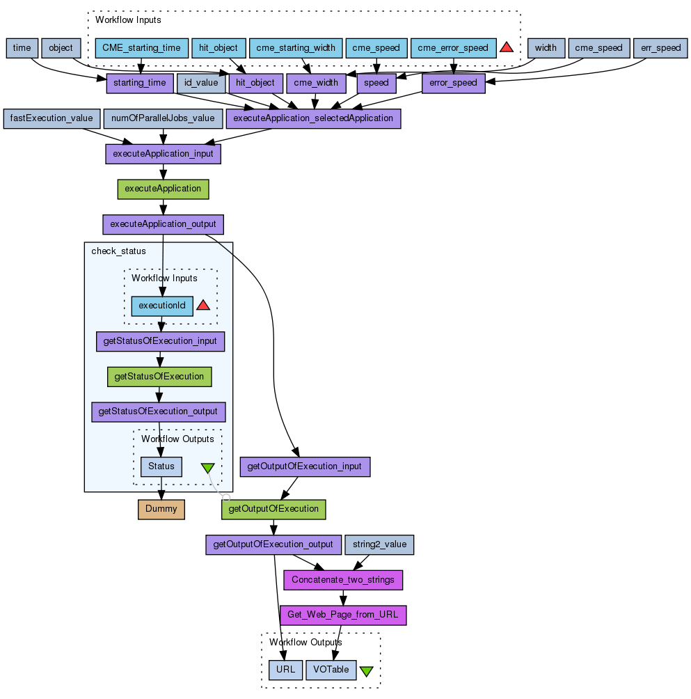
Workflow propagates an CME event from its observing point (planet/spacecraft) back to the sun. The propagation also provides the timing of this event at other points in space (planet/spacecraft)

Information Preview

Information Run

Run this Workflow in the Taverna Workbench...

Option 1:

Copy and paste this link into File > 'Open workflow location...'
http://www.myexperiment.org/workflows/2762/download?version=1
[ More InfoExpand ]


Information Workflow Components

Information Authors (1)
Information Titles (1)
Information Descriptions (1)
Information Dependencies (0)
Inputs (5)
Processors (25)
Beanshells (1)
Outputs (2)
Datalinks (31)
Coordinations (1)

Information Workflow Type

Taverna 2

Information Uploader

Information License

All versions of this Workflow are licensed under:

Information Version 1 (of 1)

Information Credits (1)

(People/Groups)

Information Attributions (0)

(Workflows/Files)

None

Information Tags (5)

Log in to add Tags

Information Shared with Groups (1)

Information Featured In Packs (0)

None

Log in to add to one of your Packs

Information Favourited By (0)

No one

Information Statistics

 

Citations (0)

None


Version History

In chronological order:



Reviews Reviews (0)

No reviews yet

Be the first to review!



Comments Comments (0)

No comments yet

Log in to make a comment




Workflow Other workflows that use similar services (14)

Only the first 2 workflows that use similar services are shown. View all workflows that use these services.


Workflow Connect flare events with proton events on... (2)

Thumb
This workflow uses flares listed in any HELIO HEC flare catalogue (using the semantic mapping service), checks whether these flares are connected to Earth via the Parker spiral, and looks for proton events at earth listed in the goes_proton_event list. The flare listing and the proton listing are combinded into a list of VOTable outputs (one VOTable per flare catalogue with results).

Created: 2011-12-09 | Last updated: 2011-12-13

Credits: User Anja Le Blanc

Attributions: Workflow Connect flare events with proton events on Earth via propagation model

Workflow Propagation of the Solar Energetic Particl... (2)

Thumb
use of the processing service to calculate time delays to the planets Inputs: time when propagation should start longitude of starting point on the sun speed of the solar wind error value of solar wind speed traveling speed of energetic particals as percentage of the speed of light

Created: 2011-12-13 | Last updated: 2012-02-03

Credits: User Anja Le Blanc Network-member HELIO