Simple Tesseract-Ocrad comparison

Created: 2012-03-16 10:41:15      Last updated: 2012-03-16 10:43:04

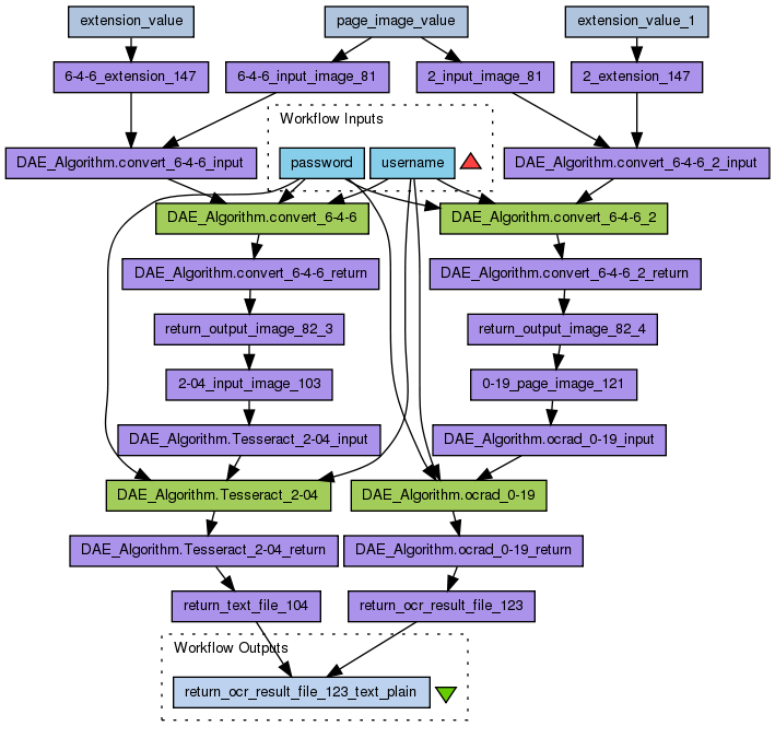
Simple demonstration workflow for use with the on-line Lehigh-based DAE server, comparing the results of Tesseract and Ocrad OCR engines on a specific document image.

Information Preview

Information Run

Run this Workflow in the Taverna Workbench...

Option 1:

Copy and paste this link into File > 'Open workflow location...'
https://www.myexperiment.org/workflows/2824/download?version=1
[ More InfoExpand ]


Information Workflow Components

Information Authors (0)
Information Titles (0)
Information Descriptions (0)
Information Dependencies (0)
Inputs (2)
Processors (25)
Beanshells (0)
Outputs (1)
Datalinks (34)
Coordinations (0)

Information Workflow Type

Taverna 2

Information Uploader

Information License

All versions of this Workflow are licensed under:

Information Version 1 (of 1)

Information Credits (1)

(People/Groups)

Information Attributions (0)

(Workflows/Files)

None

Information Tags (0)

None

Log in to add Tags

Information Shared with Groups (1)

Information Featured In Packs (0)

None

Log in to add to one of your Packs

Information Attributed By (0)

(Workflows/Files)

None

Information Favourited By (0)

No one

Information Statistics

 

Citations (0)

None


Version History

In chronological order:



Reviews Reviews (0)

No reviews yet

Be the first to review!



Comments Comments (0)

No comments yet

Log in to make a comment




Workflow Other workflows that use similar services (9)

Only the first 2 workflows that use similar services are shown. View all workflows that use these services.


Workflow Jane's Final Workflow (1)

Thumb
Example workflow demonstrating the use of the DAE platform's web service capabilities, as published "The Non-Geek's Guide to the DAE Platform", Bart Lamiroy & Daniel Lopresti, DAS - 10th IAPR International Workshop on Document Analysis Systems (2012).

Created: 2012-03-14 | Last updated: 2012-03-14

Credits: User Bart Lamiroy

Workflow ICDAR 2011 End-to-End Applications contest... (1)

Thumb
Full workflow for use with the DAE platform and as used for the ICDAR 2011 "Document Analysis Algorithm Contributions in End-to-End Applications" contest, including contributed algorithms.

Created: 2012-04-14 | Last updated: 2012-04-14

Credits: User Bart Lamiroy