Create and execute a simulation on the RISE server.
Created: 2012-04-09 17:48:11
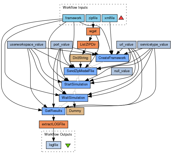
Create and execute a simulation on the RISE server. This workflow take 3 inputs: the XML to configure the RISE framework, the URL of the ZIP file model (a zipped directory containing the model files), and the new framework name.
This workflow produce on the output the simulation LOG file.
Preview
Run
Run this Workflow in the Taverna Workbench...
Workflow Components
![header=[] body=[This is the author information extracted from the workflow version] cssheader=[boxoverTooltipHeader] cssbody=[boxoverTooltipBody] delay=[200] Information](/images/famfamfam_silk/information.png?1680607579)
Authors (1)
![header=[] body=[These are the descriptive titles embedded within the workflow version] cssheader=[boxoverTooltipHeader] cssbody=[boxoverTooltipBody] delay=[200] Information](/images/famfamfam_silk/information.png?1680607579)
Titles (1)
Create and execute a simulation on the RISE server. |
![header=[] body=[These are the descriptions embedded within the workflow version] cssheader=[boxoverTooltipHeader] cssbody=[boxoverTooltipBody] delay=[200] Information](/images/famfamfam_silk/information.png?1680607579)
Descriptions (1)
Create and execute a simulation on the RISE server. This workflow take 3 inputs: the XML to configure the RISE framework, the URL of the ZIP file model (a zipped directory containing the model files), and the new framework name.
This workflow produce on the output the simulation LOG file. |
![header=[] body=[These are the listed dependencies of the workflow] cssheader=[boxoverTooltipHeader] cssbody=[boxoverTooltipBody] delay=[200] Information](/images/famfamfam_silk/information.png?1680607579)
Dependencies (0)
Inputs (3)
Name |
Description |
framework |
The new framework name.
|
xmlfile |
the XML to configure the RISE framework
|
zipfile |
the URL of the ZIP file model (a zipped directory containing the model files)
|
Processors (15)
Name |
Type |
Description |
port_value |
stringconstant |
Value8080 |
url_value |
stringconstant |
Valuevs3.sce.carleton.ca |
servicetype_value |
stringconstant |
Valuedcdpp |
userworkspace_value |
stringconstant |
Valuejribault |
ListZIPDir |
externaltool |
|
Dir2String |
beanshell |
Scriptout1 = in1.substring(0,in1.length()-1); |
extractLOGFile |
externaltool |
|
CreateFramework |
rest |
|
SendZipModelFile |
rest |
|
StartSimulation |
rest |
|
WaitSimulation |
rest |
|
null_value |
stringconstant |
Valuenull |
GetResults |
rest |
|
wget |
externaltool |
|
Dummy |
beanshell |
|
Beanshells (2)
Name |
Description |
Inputs |
Outputs |
Dir2String |
|
in1
|
out1
|
Dummy |
|
dummy
|
|
Outputs (1)
Name |
Description |
logfile |
The simulation LOG file.
|
Datalinks (35)
Source |
Sink |
wget:out1 |
ListZIPDir:gzipped_file |
ListZIPDir:directory |
Dir2String:in1 |
GetResults:responseBody |
extractLOGFile:gzipped_file |
xmlfile |
CreateFramework:inputBody |
framework |
CreateFramework:framework |
port_value:value |
CreateFramework:port |
url_value:value |
CreateFramework:url |
servicetype_value:value |
CreateFramework:servicetype |
userworkspace_value:value |
CreateFramework:userworkspace |
Dir2String:out1 |
SendZipModelFile:zipdir |
framework |
SendZipModelFile:framework |
port_value:value |
SendZipModelFile:port |
url_value:value |
SendZipModelFile:url |
servicetype_value:value |
SendZipModelFile:servicetype |
userworkspace_value:value |
SendZipModelFile:userworkspace |
wget:out1 |
SendZipModelFile:inputBody |
null_value:value |
StartSimulation:inputBody |
framework |
StartSimulation:framework |
port_value:value |
StartSimulation:port |
url_value:value |
StartSimulation:url |
servicetype_value:value |
StartSimulation:servicetype |
userworkspace_value:value |
StartSimulation:userworkspace |
framework |
WaitSimulation:framework |
port_value:value |
WaitSimulation:port |
url_value:value |
WaitSimulation:url |
servicetype_value:value |
WaitSimulation:servicetype |
userworkspace_value:value |
WaitSimulation:userworkspace |
framework |
GetResults:framework |
port_value:value |
GetResults:port |
url_value:value |
GetResults:url |
servicetype_value:value |
GetResults:servicetype |
userworkspace_value:value |
GetResults:userworkspace |
zipfile |
wget:url |
WaitSimulation:responseBody |
Dummy:dummy |
extractLOGFile:logfile |
logfile |
Coordinations (4)
Controller |
Target |
StartSimulation |
WaitSimulation |
SendZipModelFile |
StartSimulation |
CreateFramework |
SendZipModelFile |
WaitSimulation |
GetResults |
Uploader
License
All versions of this Workflow are
licensed under:
Version 1
(of 1)
Credits (0)
(People/Groups)
None
Attributions (0)
(Workflows/Files)
None
Shared with Groups (0)
None
Featured In Packs (0)
None
Log in to add to one of your Packs
Attributed By (0)
(Workflows/Files)
None
Favourited By (0)
No one
Statistics
Other workflows that use similar services
(0)
There are no workflows in myExperiment that use similar services to this Workflow.
No comments yet
Log in to make a comment