Match gene lists based on information in literature

Created: 2012-04-17 08:55:46      Last updated: 2012-04-25 07:54:26

[THIS WORKFLOW IS IN BETA STAGE]

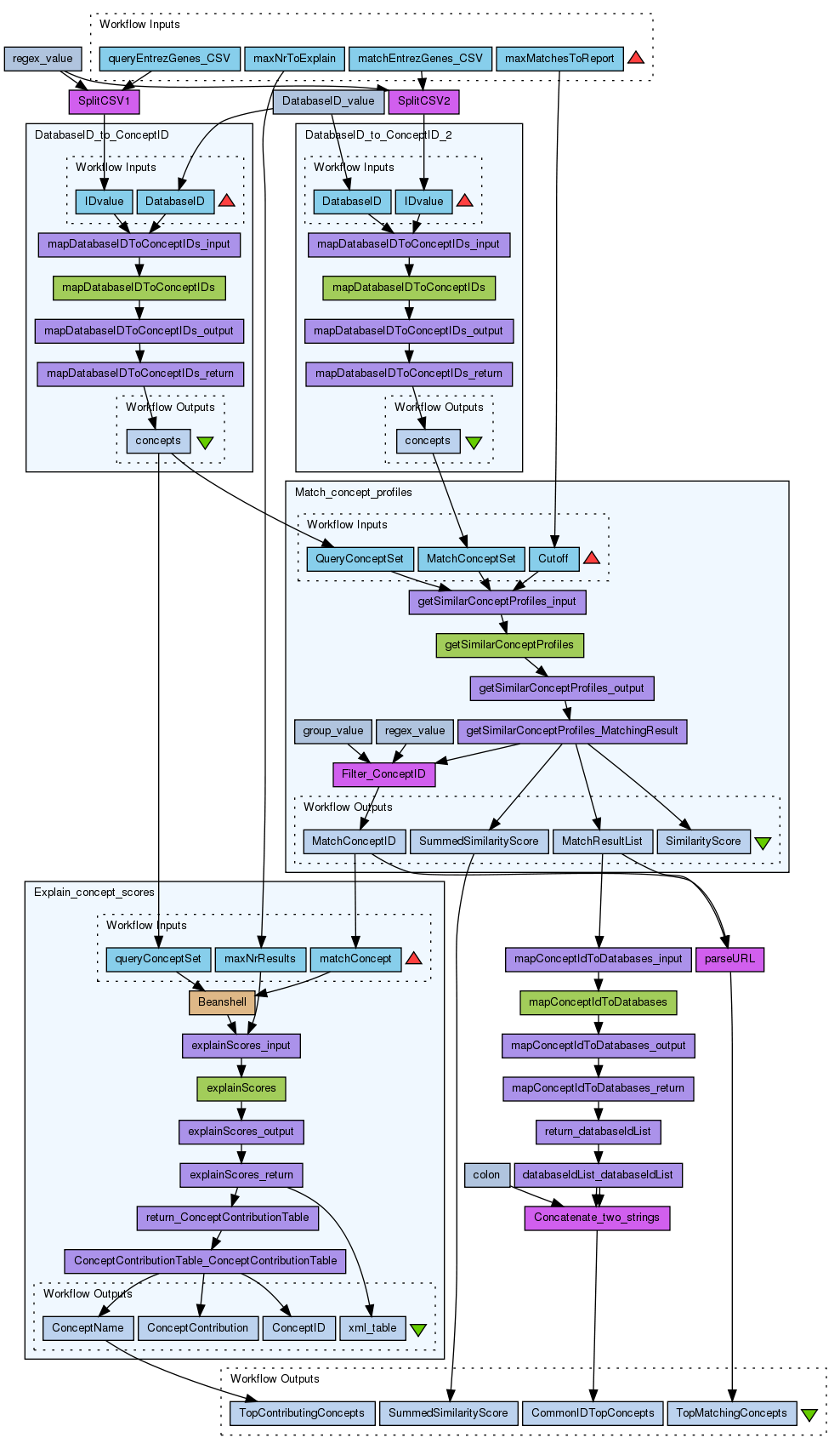
This workflow computes the match between two lists of Entrez Gene Identifiers by means of concept profile matching (Jelier et al., van Haagen et al.). The result of this is a list of concepts ordered by their matching score (the length of the list set by maxMatchNr). Of this list the summed scores are explained by computing the concepts that contribute most to the combination of the matching genes.

Example to explain (by analogy):

When a group of informaticians is matched against biology, the informaticians working in biology may be ranked on top, while the most enriched concept among such an informatician and biology may be 'bioinformatics'.

Information Preview

Information Run

Run this Workflow in the Taverna Workbench...

Option 1:

Copy and paste this link into File > 'Open workflow location...'
http://www.myexperiment.org/workflows/2876/download?version=7
[ More InfoExpand ]


Information Workflow Components

Information Authors (1)
Information Titles (1)
Information Descriptions (1)
Information Dependencies (0)
Inputs (4)
Processors (17)
Beanshells (1)
Outputs (4)
Datalinks (29)
Coordinations (0)

Information Workflow Type

Taverna 2

Information Uploader

Information License

All versions of this Workflow are licensed under:

Information Version 7 (latest) (of 7)

View version:

Information Credits (5)

(People/Groups)

Information Attributions (2)

(Workflows/Files)

Information Tags (11)

Log in to add Tags

Information Shared with Groups (2)

Information Featured In Packs (0)

None

Log in to add to one of your Packs

Information Attributed By (1)

(Workflows/Files)

Information Favourited By (1)

Information Statistics

 

Citations (0)

None


Version History

In chronological order:



Reviews Reviews (0)

No reviews yet

Be the first to review!



Comments Comments (0)

No comments yet

Log in to make a comment




Workflow Other workflows that use similar services (0)

There are no workflows in myExperiment that use similar services to this Workflow.