SNPs to Concept Set through Concept Profile Matching v2

Created: 2012-06-26 10:27:33      Last updated: 2013-02-05 20:49:12

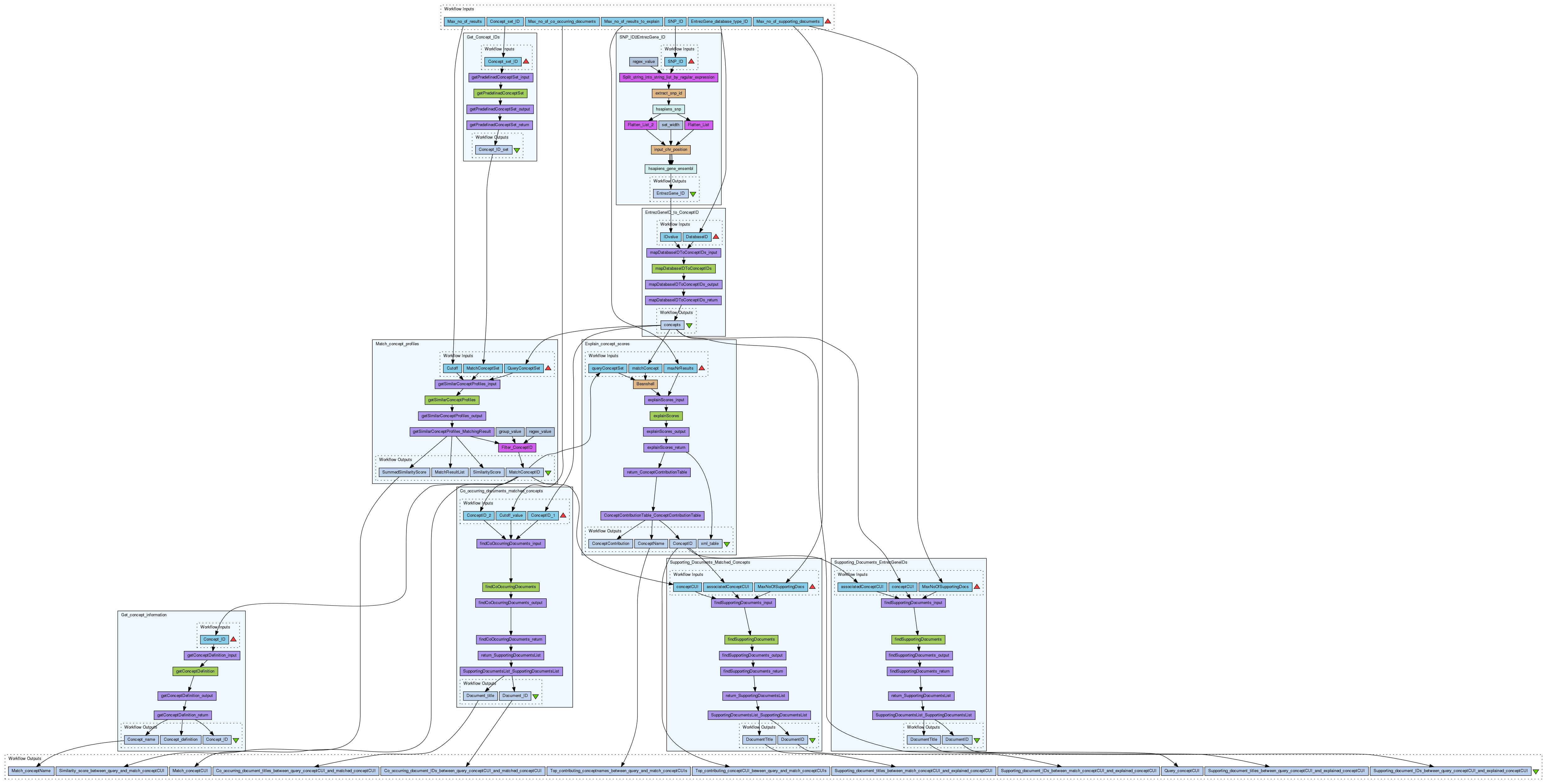
Purpose: Currently, this workflow takes one SNP and a concept set as input, calculates the matching score between these, finds co-occuring documents between the query concept and the match concept, finds the concept that contributes the most to the match, and the documents that support this finding. Author comments: The workflow is in Beta stage. It runs, but needs more testing with different parameter settings. This workflow can be used together with other workflows in this pack: http://www.myexperiment.org/packs/282 for functional gene and SNP annotation and knowledge discovery.

Information Preview

Information Run

Run this Workflow in the Taverna Workbench...

Option 1:

Copy and paste this link into File > 'Open workflow location...'
http://www.myexperiment.org/workflows/2973/download?version=4
[ More InfoExpand ]


Information Workflow Components

Information Authors (1)
Information Titles (1)
Information Descriptions (1)
Information Dependencies (0)
Inputs (7)
Processors (9)
Beanshells (3)
Outputs (12)
Datalinks (32)
Coordinations (0)

Information Workflow Type

Taverna 2

Information Uploader

Information License

All versions of this Workflow are licensed under:

Information Version 4 (of 6)

View version:

Information Tags (19)

Log in to add Tags

Information Featured In Packs (1)

Log in to add to one of your Packs

Information Attributed By (1)

(Workflows/Files)

Information Favourited By (1)

Information Statistics

 

Citations (0)

None


Version History

In chronological order:



Reviews Reviews (0)

No reviews yet

Be the first to review!



Comments Comments (1)

Log in to make a comment

  • Monday 11 March 2013 14:02:52 (UTC)

    Very nice workflow, but the output URLs (http://rdf.biosemantics.org/owl/...) do not work anymore. Perhaps you could update the workflow? (Då kan jag definitivt ge det en femma i betyg...).




Workflow Other workflows that use similar services (0)

There are no workflows in myExperiment that use similar services to this Workflow.