VOTable of NED Images from a List of Objects
Created: 2012-07-01 11:45:05
Last updated: 2012-07-01 11:54:24
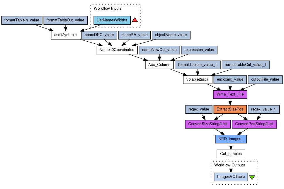
Extraction of metadata using NED Image Virtual Observatory Service into a single VOTable, providing a list of objects and the width for each field in arcmin. Among the most relevant metadata are the URL link to the FITS images. This Wf makes use of a Tool developed as an internal pyhton script file.
Preview
Run
Run this Workflow in the Taverna Workbench...
Workflow Components
![header=[] body=[This is the author information extracted from the workflow version] cssheader=[boxoverTooltipHeader] cssbody=[boxoverTooltipBody] delay=[200] Information](/images/famfamfam_silk/information.png?1680607579)
Authors (0)
![header=[] body=[These are the descriptive titles embedded within the workflow version] cssheader=[boxoverTooltipHeader] cssbody=[boxoverTooltipBody] delay=[200] Information](/images/famfamfam_silk/information.png?1680607579)
Titles (0)
![header=[] body=[These are the descriptions embedded within the workflow version] cssheader=[boxoverTooltipHeader] cssbody=[boxoverTooltipBody] delay=[200] Information](/images/famfamfam_silk/information.png?1680607579)
Descriptions (0)
![header=[] body=[These are the listed dependencies of the workflow] cssheader=[boxoverTooltipHeader] cssbody=[boxoverTooltipBody] delay=[200] Information](/images/famfamfam_silk/information.png?1680607579)
Dependencies (0)
Inputs (1)
Name |
Description |
ListNamesWidths |
"Object Name" "Width of field in arcmin"
|
Processors (23)
Name |
Type |
Description |
NED_images_ |
rest |
|
ascii2votable |
tpipe |
|
formatTableIn_value |
stringconstant |
Valueascii |
formatTableOut_value |
stringconstant |
Valuevotable |
Names2Coordinates |
tpipe |
|
nameDEC_value |
stringconstant |
ValueDEC |
nameRA_value |
stringconstant |
ValueRA |
objectName_value |
stringconstant |
Valuecol1 |
Add_Column |
tpipe |
|
nameNewCol_value |
stringconstant |
ValueSize |
expression_value |
stringconstant |
Valuecol2/60 |
Write_Text_File |
localworker |
Script
BufferedWriter out;
if (encoding == void) {
out = new BufferedWriter(new FileWriter(outputFile));
}
else {
out = new BufferedWriter(new OutputStreamWriter(new FileOutputStream(outputFile), encoding));
}
out.write(filecontents);
out.flush();
out.close();
outputFile = filecontents;
|
votable2ascii |
tpipe |
|
formatTableIn_value_1 |
stringconstant |
Valuevotable |
formatTableOut_value_1 |
stringconstant |
Valueascii |
encoding_value |
stringconstant |
Valueutf-8 |
outputFile_value |
stringconstant |
Valuetempfile.txt |
ExtractSizePos |
externaltool |
|
ConvertPosString2List |
localworker |
ScriptList split = new ArrayList();
if (!string.equals("")) {
String regexString = ",";
if (regex != void) {
regexString = regex;
}
String[] result = string.split(regexString);
for (int i = 0; i < result.length; i++) {
split.add(result[i]);
}
}
|
ConvertSizeString2List |
localworker |
ScriptList split = new ArrayList();
if (!string.equals("")) {
String regexString = ",";
if (regex != void) {
regexString = regex;
}
String[] result = string.split(regexString);
for (int i = 0; i < result.length; i++) {
split.add(result[i]);
}
}
|
regex_value |
stringconstant |
Value\n |
regex_value_1 |
stringconstant |
Value\n |
Cat_n-tables |
tcat |
|
Outputs (1)
Name |
Description |
ImagesVOTable |
|
Datalinks (25)
Source |
Sink |
ConvertSizeString2List:split |
NED_images_:SIZE |
ConvertPosString2List:split |
NED_images_:POS |
ListNamesWidths |
ascii2votable:voTable |
formatTableIn_value:value |
ascii2votable:formatTableIn |
formatTableOut_value:value |
ascii2votable:formatTableOut |
ascii2votable:outputTable |
Names2Coordinates:voTable |
nameDEC_value:value |
Names2Coordinates:nameDEC |
nameRA_value:value |
Names2Coordinates:nameRA |
objectName_value:value |
Names2Coordinates:objectName |
Names2Coordinates:outputTable |
Add_Column:voTable |
nameNewCol_value:value |
Add_Column:nameNewCol |
expression_value:value |
Add_Column:expression |
votable2ascii:outputTable |
Write_Text_File:filecontents |
encoding_value:value |
Write_Text_File:encoding |
outputFile_value:value |
Write_Text_File:outputFile |
Add_Column:outputTable |
votable2ascii:voTable |
formatTableIn_value_1:value |
votable2ascii:formatTableIn |
formatTableOut_value_1:value |
votable2ascii:formatTableOut |
Write_Text_File:outputFile |
ExtractSizePos:tempfile |
ExtractSizePos:pos |
ConvertPosString2List:string |
regex_value_1:value |
ConvertPosString2List:regex |
ExtractSizePos:size |
ConvertSizeString2List:string |
regex_value:value |
ConvertSizeString2List:regex |
NED_images_:responseBody |
Cat_n-tables:votableList |
Cat_n-tables:outputFileOut |
ImagesVOTable |
Uploader
License
All versions of this Workflow are
licensed under:
BSD License
Version 1
(of 1)
Credits (1)
(People/Groups)
Attributions (1)
(Workflows/Files)
Shared with Groups (2)
Featured In Packs (0)
None
Log in to add to one of your Packs
Attributed By (0)
(Workflows/Files)
None
Favourited By (1)
Statistics
Other workflows that use similar services
(0)
There are no workflows in myExperiment that use similar services to this Workflow.
No comments yet
Log in to make a comment