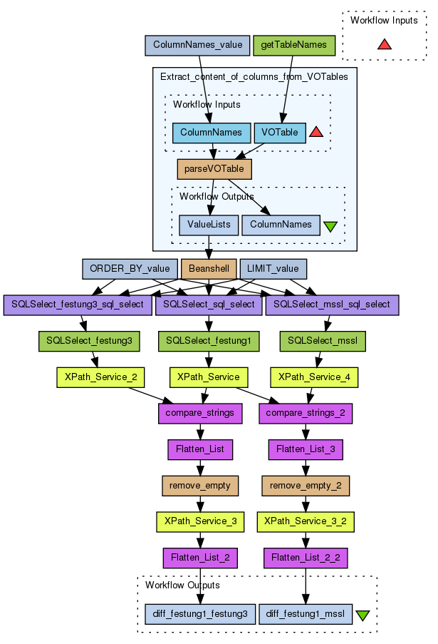
Check HEC instances for diverging content
This workflow check all tables in HEC on festung1 and festung3 for diverging content by comparing the last 1000 entries in each table.
Output is a list of tabel names with different content.
Preview
Run
Run this Workflow in the Taverna Workbench...
Option 1:
Copy and paste this link into File > 'Open workflow location...'
http://www.myexperiment.org/workflows/3106/download?version=2
[ More Info ]
Workflow Components
![header=[] body=[This is the author information extracted from the workflow version] cssheader=[boxoverTooltipHeader] cssbody=[boxoverTooltipBody] delay=[200] Information](/images/famfamfam_silk/information.png?1680607579)
![header=[] body=[These are the descriptive titles embedded within the workflow version] cssheader=[boxoverTooltipHeader] cssbody=[boxoverTooltipBody] delay=[200] Information](/images/famfamfam_silk/information.png?1680607579)
![header=[] body=[These are the descriptions embedded within the workflow version] cssheader=[boxoverTooltipHeader] cssbody=[boxoverTooltipBody] delay=[200] Information](/images/famfamfam_silk/information.png?1680607579)
![header=[] body=[These are the listed dependencies of the workflow] cssheader=[boxoverTooltipHeader] cssbody=[boxoverTooltipBody] delay=[200] Information](/images/famfamfam_silk/information.png?1680607579)
Workflow Type
All versions of this Workflow are
licensed under:
BSD License
Version 2 (latest)
(of 2)
Log in to add Tags
Shared with Groups (1)
Statistics
Reviews
(0)
Other workflows that use similar services
(30)
Only the first 2 workflows that use similar services are shown. View all workflows that use these services.
Associate a Shock at Earth with Flare and ...
(2)
Created: 2011-11-15 | Last updated: 2012-07-20
Credits:
Anja Le Blanc
David PS
LASCO_CME_QUERY
(1)
Created: 2012-09-05
Credits:
Gab
Eoincar
Anja Le Blanc
No comments yet
Log in to make a comment