Create votable from different galfit paramenter adjustments

Created: 2012-08-21 09:15:17      Last updated: 2012-09-07 12:56:08

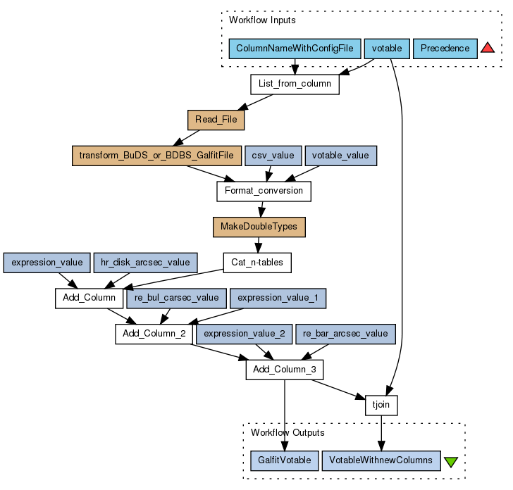
The workflow creates a votable from the results provided by galfit. It returns this table and an aditional table that is joined to the input table. It requires a votable that contains a column with the file name resulting from running galfit and such files must be accesible from taverna. It uses astrotaverna plugin (http://wf4ever.github.com/astrotaverna/) and it has a dependency on stil library (http://www.star.bris.ac.uk/~mbt/stil/). The galfit files may come from adjusting 'disk, bulb, bar and sky' or 'disk, bulb and sky'.

Information Preview

Information Run

Run this Workflow in the Taverna Workbench...

Option 1:

Copy and paste this link into File > 'Open workflow location...'
http://www.myexperiment.org/workflows/3109/download?version=2
[ More InfoExpand ]


Information Workflow Components

Information Authors (1)
Information Titles (1)
Information Descriptions (1)
Information Dependencies (0)
Inputs (3)
Processors (18)
Beanshells (3)
Outputs (2)
Datalinks (22)
Coordinations (0)

Information Workflow Type

Taverna 2

Information Uploader

Information License

All versions of this Workflow are licensed under:

Information Version 2 (latest) (of 2)

View version:

Information Credits (1)

(People/Groups)

Information Attributions (0)

(Workflows/Files)

None

Information Tags (8)

Log in to add Tags

Information Shared with Groups (0)

None

Information Featured In Packs (0)

None

Log in to add to one of your Packs

Information Attributed By (1)

(Workflows/Files)

Information Favourited By (0)

No one

Information Statistics

 

Citations (0)

None


Version History

In chronological order:



Reviews Reviews (0)

No reviews yet

Be the first to review!



Comments Comments (0)

No comments yet

Log in to make a comment




Workflow Other workflows that use similar services (0)

There are no workflows in myExperiment that use similar services to this Workflow.