100CME_task1
Created: 2012-09-06 14:08:35
Last updated: 2012-09-06 14:13:20
No description has been set
Preview
Run
Run this Workflow in the Taverna Workbench...
Workflow Components
![header=[] body=[This is the author information extracted from the workflow version] cssheader=[boxoverTooltipHeader] cssbody=[boxoverTooltipBody] delay=[200] Information](/images/famfamfam_silk/information.png?1680607579)
Authors (0)
![header=[] body=[These are the descriptive titles embedded within the workflow version] cssheader=[boxoverTooltipHeader] cssbody=[boxoverTooltipBody] delay=[200] Information](/images/famfamfam_silk/information.png?1680607579)
Titles (0)
![header=[] body=[These are the descriptions embedded within the workflow version] cssheader=[boxoverTooltipHeader] cssbody=[boxoverTooltipBody] delay=[200] Information](/images/famfamfam_silk/information.png?1680607579)
Descriptions (0)
![header=[] body=[These are the listed dependencies of the workflow] cssheader=[boxoverTooltipHeader] cssbody=[boxoverTooltipBody] delay=[200] Information](/images/famfamfam_silk/information.png?1680607579)
Dependencies (0)
Inputs (2)
Name |
Description |
start_time |
|
end_time |
|
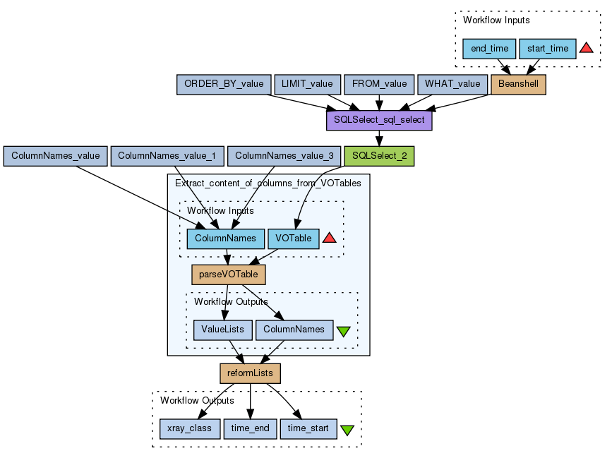
Processors (12)
Name |
Type |
Description |
Beanshell |
beanshell |
ScriptString WHERE="time_start>='"+start_t+"' and time_end<'"+end_t+"'"; |
SQLSelect_sql_select |
xmlsplitter |
|
ORDER_BY_value |
stringconstant |
Valuev_ps desc |
LIMIT_value |
stringconstant |
Value1 |
FROM_value |
stringconstant |
Valuewind_typeii_soho_cme |
WHAT_value |
stringconstant |
Valuetime_start, time_end, loc, v_ps, xray_class |
SQLSelect_2 |
wsdl |
Wsdlhttp://msslkz.mssl.ucl.ac.uk/helio_hec/HelioTavernaService?wsdlWsdl OperationSQLSelect |
Extract_content_of_columns_from_VOTables |
workflow |
|
ColumnNames_value |
stringconstant |
Valuetime_start |
ColumnNames_value_1 |
stringconstant |
Valuetime_end |
ColumnNames_value_3 |
stringconstant |
Valuexray_class |
reformLists |
beanshell |
ScriptList timeStartList = new ArrayList();
List timeEndList = new ArrayList();
List xRayClassList = new ArrayList();
for (int icol=0;icol |
Beanshells (3)
Name |
Description |
Inputs |
Outputs |
Beanshell |
|
start_t
end_t
condition
|
WHERE
|
reformLists |
|
colNames
values
|
timeStartList
timeEndList
xRayClassList
|
parseVOTable |
|
voTable
collumn
|
valueLists
debug
collumn
|
Outputs (3)
Name |
Description |
time_start |
|
time_end |
|
xray_class |
|
Datalinks (17)
Source |
Sink |
end_time |
Beanshell:end_t |
start_time |
Beanshell:start_t |
Beanshell:WHERE |
SQLSelect_sql_select:WHERE |
ORDER_BY_value:value |
SQLSelect_sql_select:ORDER_BY |
LIMIT_value:value |
SQLSelect_sql_select:LIMIT |
FROM_value:value |
SQLSelect_sql_select:FROM |
WHAT_value:value |
SQLSelect_sql_select:WHAT |
SQLSelect_sql_select:output |
SQLSelect_2:sql_select |
SQLSelect_2:response |
Extract_content_of_columns_from_VOTables:VOTable |
Extract_content_of_columns_from_VOTables:ColumnNames |
reformLists:colNames |
Extract_content_of_columns_from_VOTables:ValueLists |
reformLists:values |
ColumnNames_value:value |
Extract_content_of_columns_from_VOTables:ColumnNames |
ColumnNames_value_1:value |
Extract_content_of_columns_from_VOTables:ColumnNames |
ColumnNames_value_3:value |
Extract_content_of_columns_from_VOTables:ColumnNames |
reformLists:timeStartList |
time_start |
reformLists:timeEndList |
time_end |
reformLists:xRayClassList |
xray_class |
Uploader
License
All versions of this Workflow are
licensed under:
Version 1
(of 1)
Credits (2)
(People/Groups)
Attributions (1)
(Workflows/Files)
Shared with Groups (0)
None
Featured In Packs (0)
None
Log in to add to one of your Packs
Attributed By (1)
(Workflows/Files)
Favourited By (0)
No one
Statistics
Other workflows that use similar services
(16)
Only the first 2 workflows that use similar services are shown. View all workflows that use these services.
Check HEC instances for diverging content
(2)
This workflow check all tables in HEC on festung1 and festung3 for diverging content by comparing the last 1000 entries in each table.
Output is a list of tabel names with different content.
Created: 2012-08-20
| Last updated: 2012-08-20
Credits:
Anja Le Blanc
No comments yet
Log in to make a comment