Solar Wind properties and plot

Created: 2012-10-25 07:48:20

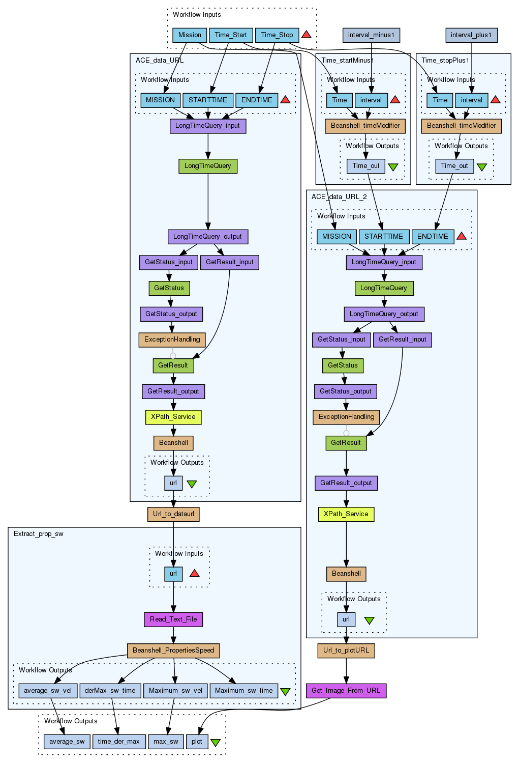
Using HELIO-MDES this workflow provides some properties of the solar wind from an input date and a mission and the plot +/-1 day for context.

Information Preview

Information Run

Run this Workflow in the Taverna Workbench...

Option 1:

Copy and paste this link into File > 'Open workflow location...'
http://www.myexperiment.org/workflows/3265/download?version=1
[ More InfoExpand ]


Information Workflow Components

Information Authors (1)
Information Titles (1)
Information Descriptions (1)
Information Dependencies (0)
Inputs (3)
Processors (10)
Beanshells (6)
Outputs (4)
Datalinks (18)
Coordinations (0)

Information Workflow Type

Taverna 2

Information Uploader

Information License

All versions of this Workflow are licensed under:

Information Version 1 (of 1)

Information Credits (1)

(People/Groups)

Information Attributions (1)

(Workflows/Files)

Information Tags (5)

Log in to add Tags

Information Shared with Groups (1)

Information Featured In Packs (0)

None

Log in to add to one of your Packs

Information Attributed By (1)

(Workflows/Files)

Information Favourited By (0)

No one

Information Statistics

 

Citations (0)

None


Version History

In chronological order:



Reviews Reviews (0)

No reviews yet

Be the first to review!



Comments Comments (0)

No comments yet

Log in to make a comment




Workflow Other workflows that use similar services (6)

Only the first 2 workflows that use similar services are shown. View all workflows that use these services.


Uploader

Workflow When do the Fastest type II CME should be ... (2)

Thumb
The fastest CME is found from an interval of time, and propagated to Earth, in two steps, first to obtain the Solar wind speed at Earth and then propagated again with a more reasonable CME speed. The output produces Min-Max ETAs for each object in the heliosphere and the plots of the final propagation model. This Workflow was produced as one of the challenges in the HELIO CDAW-IV hosted at TCD

Created: 2012-10-21 | Last updated: 2013-03-20

Credits: User David PS User Eoincar User Gab User Baptiste Cecconi User Shanem User Jbyrne User Florian Mayer User Natasha User A lynnyk

Attributions: Workflow LASCO_CME_QUERY Workflow LASCO_CME_QUERY Workflow MDES simple execution Workflow timeToTimeRange Workflow Forward CME propagation model (SHEBA) - defined outputs Workflow When did the fastest type II CME happened? Workflow Goes Flare Check WF Workflow 100CME_task1 Workflow Extract average Solar wind speed from ACE data

Uploader

Workflow Finding the origins of Solar Wind events a... (6)

Thumb
This gives a comprenhensive overview of high speed solar wind events (CME or CIR) seen at Eart, by obtaining the maximum in-situ measure velocity from the data evaluation service (DES), propagating the even backwards to Earth using the HELIO processing service (HPS) and SHEBA propagation model, and search whether halo CMEs or CHs were observed on that time, and retrieves, besides all the previous information, a context solar wind plot (+/- 1 day) and a URL linking to a context movie for CMEs...

Created: 2012-11-16 | Last updated: 2013-03-21

Credits: User David PS

Attributions: Workflow CME backwards propagation Workflow Co-rotating Interaction Regions backwards propagation Workflow HFC Synoptic map from date Workflow CDAW CME movie from date Workflow Solar Wind properties and plot Workflow Back CIR-CME propagation model Workflow LASCO_CME_QUERY