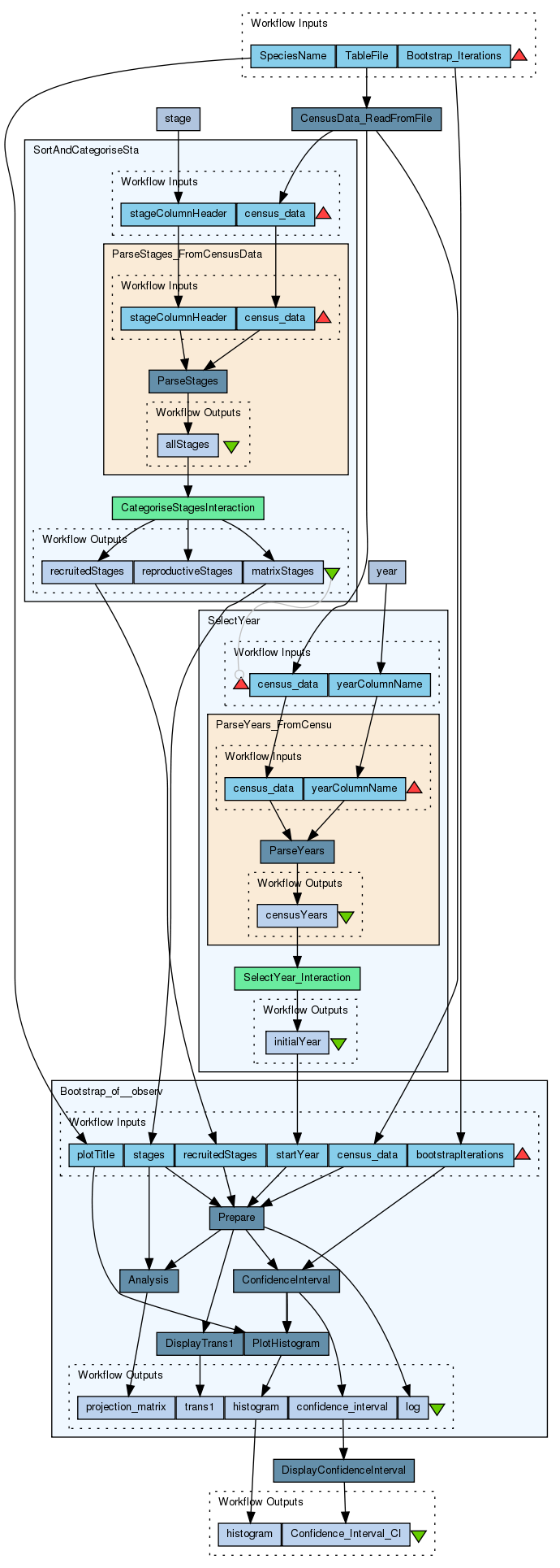
Bootstrap of observed census transitions.
This workflow calculates bootstrap distributions of population growth rates (?), stage vectors, and projection matrix elements by randomly sampling with replacement from a stage-fate data frame of observed transitions. The goal of a demographic analysis is very often to estimate lambda, because lambda is estimated from imperfect data, such estimation are uncertain. Therefore, when the results have policy implications it is important to quantify that uncertainty. Confidence interval is one of the traditional tools to doing so (see outputs: Bootstrap analysis).
A detailed description of resampling methods to estimate confidence intervals for demographic estimates is described Caswell (2001, Chapter 12)
============================================================ Literature
Caswell, H. 2001. Matrix population models: Construction, analysis and interpretation, 2nd Edition. Sinauer Associates, Sunderland, Massachusetts.
=======================================================
This workflow has been created by the Biodiversity Virtual e-Laboratory (BioVeL http://www.biovel.eu/) project. BioVeL is funded by the EU’s Seventh Framework Program, grant no. 283359.
This workflow was created based on Package ‘popbio’ in R.
Stubben, C & B. Milligan. 2007. Estimating and Analysing Demographic Models Using the popbio Package in R. Journal of Statistical Software 22 (11): 1-23
Stubben, C., B. Milligan, P. Nantel. 2011. Package ‘popbio’. Construction and analysis of matrix population models. Version 2.3.1
Preview
Run
Run this Workflow in the Taverna Workbench...
Option 1:
Copy and paste this link into File > 'Open workflow location...'
http://www.myexperiment.org/workflows/3295/download?version=3
[ More Info ]
Workflow Components
![header=[] body=[This is the author information extracted from the workflow version] cssheader=[boxoverTooltipHeader] cssbody=[boxoverTooltipBody] delay=[200] Information](/images/famfamfam_silk/information.png?1680607579)
![header=[] body=[These are the descriptive titles embedded within the workflow version] cssheader=[boxoverTooltipHeader] cssbody=[boxoverTooltipBody] delay=[200] Information](/images/famfamfam_silk/information.png?1680607579)
![header=[] body=[These are the descriptions embedded within the workflow version] cssheader=[boxoverTooltipHeader] cssbody=[boxoverTooltipBody] delay=[200] Information](/images/famfamfam_silk/information.png?1680607579)
![header=[] body=[These are the listed dependencies of the workflow] cssheader=[boxoverTooltipHeader] cssbody=[boxoverTooltipBody] delay=[200] Information](/images/famfamfam_silk/information.png?1680607579)
Workflow Type
Version 3 (latest)
(of 3)
Log in to add Tags
Shared with Groups (2)
Log in to add to one of your Packs
- Item doesn't exist anymore
-
Matrix Population Model construction and analysis v20
Statistics
Reviews
(0)
Other workflows that use similar services
(0)
There are no workflows in myExperiment that use similar services to this Workflow.
No comments yet
Log in to make a comment