AIT Matchbox Scenario Find Duplicates using Nested Commands
Created: 2012-11-24 23:04:32
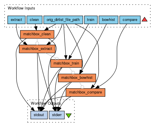
In this scenario matchbox will find duplicates in passed digital collection. All matchbox workflow steps are defined separately using input parameter sequence: clean, extract, train, bowhist and compare. User will get a list of duplicates in result. Matchbox in this scenario is installed on remote Linux VM. Digital collection is stored on Windows machine.
Preview
Run
Run this Workflow in the Taverna Workbench...
Workflow Components
![header=[] body=[This is the author information extracted from the workflow version] cssheader=[boxoverTooltipHeader] cssbody=[boxoverTooltipBody] delay=[200] Information](/images/famfamfam_silk/information.png?1680607579)
Authors (1)
![header=[] body=[These are the descriptive titles embedded within the workflow version] cssheader=[boxoverTooltipHeader] cssbody=[boxoverTooltipBody] delay=[200] Information](/images/famfamfam_silk/information.png?1680607579)
Titles (1)
AIT Matchbox Scenario Find Duplicates using Nested Commands |
![header=[] body=[These are the descriptions embedded within the workflow version] cssheader=[boxoverTooltipHeader] cssbody=[boxoverTooltipBody] delay=[200] Information](/images/famfamfam_silk/information.png?1680607579)
Descriptions (1)
In this scenario matchbox will find duplicates in passed digital collection. All matchbox workflow steps are defined separately using input parameter sequence: clean, extract, train, bowhist and compare. User will get a list of duplicates in result. Matchbox in this scenario is installed on remote Linux VM. Digital collection is stored on Windows machine. |
![header=[] body=[These are the listed dependencies of the workflow] cssheader=[boxoverTooltipHeader] cssbody=[boxoverTooltipBody] delay=[200] Information](/images/famfamfam_silk/information.png?1680607579)
Dependencies (0)
Inputs (6)
Name |
Description |
orig_dirlist_file_path |
Path to directory on server where digital collection that we are going to analyse is located. Please note that path should contain '/' at the end.
|
clean |
Parameter 'clean' is used in order to clean up a working directory and to remove temporary XML files used for duplicate search calculations.
|
extract |
Parameter 'extract' .
|
train |
Parameter 'train' is used for calculating Visual Bag of Words that comprises previously extracted and clustered keypoints descriptors.
|
bowhist |
Parameter 'bowhist' extracts BoW Histograms from images in a given directory.
|
compare |
Parameter 'compare' is used in order to compare images from given directory. In this step features are loaded and distance matrix is calculated.
|
Processors (5)
Name |
Type |
Description |
matchbox_compare |
externaltool |
This command starts duplicate finding process using the FindDuplicates python script of the matchbox tool. Matchbox tool support python in version 2.7. Execution starts from the directory where python scripts are located. If you use source code from Github, then it is a scape/pc-qa-matchbox/Python/ directory. The python script supports different parameter. Experienced user can apply extract, train, bowhist and compare parameters in order to execute associated step in the matchbox workflow for duplicate seach. The order of execution steps should not be changed, because each next step requires an output from a previous step. E.g. if you are going to repeat the comparison step you should have calculated required BOWHistogram files from bowhist step. |
matchbox_extract |
externaltool |
This command starts duplicate finding process using the FindDuplicates python script of the matchbox tool. Matchbox tool support python in version 2.7. Execution starts from the directory where python scripts are located. If you use source code from Github, then it is a scape/pc-qa-matchbox/Python/ directory. The python script supports different parameter. Experienced user can apply extract, train, bowhist and compare parameters in order to execute associated step in the matchbox workflow for duplicate seach. The order of execution steps should not be changed, because each next step requires an output from a previous step. E.g. if you are going to repeat the comparison step you should have calculated required BOWHistogram files from bowhist step. |
matchbox_train |
externaltool |
This command starts duplicate finding process using the FindDuplicates python script of the matchbox tool. Matchbox tool support python in version 2.7. Execution starts from the directory where python scripts are located. If you use source code from Github, then it is a scape/pc-qa-matchbox/Python/ directory. The python script supports different parameter. Experienced user can apply extract, train, bowhist and compare parameters in order to execute associated step in the matchbox workflow for duplicate seach. The order of execution steps should not be changed, because each next step requires an output from a previous step. E.g. if you are going to repeat the comparison step you should have calculated required BOWHistogram files from bowhist step. |
matchbox_bowhist |
externaltool |
This command starts duplicate finding process using the FindDuplicates python script of the matchbox tool. Matchbox tool support python in version 2.7. Execution starts from the directory where python scripts are located. If you use source code from Github, then it is a scape/pc-qa-matchbox/Python/ directory. The python script supports different parameter. Experienced user can apply extract, train, bowhist and compare parameters in order to execute associated step in the matchbox workflow for duplicate seach. The order of execution steps should not be changed, because each next step requires an output from a previous step. E.g. if you are going to repeat the comparison step you should have calculated required BOWHistogram files from bowhist step. |
matchbox_clean |
externaltool |
This command starts duplicate finding process using the FindDuplicates python script of the matchbox tool. Matchbox tool support python in version 2.7. Execution starts from the directory where python scripts are located. If you use source code from Github, then it is a scape/pc-qa-matchbox/Python/ directory. The python script supports different parameter. Experienced user can apply extract, train, bowhist and compare parameters in order to execute associated step in the matchbox workflow for duplicate seach. The order of execution steps should not be changed, because each next step requires an output from a previous step. E.g. if you are going to repeat the comparison step you should have calculated required BOWHistogram files from bowhist step. |
Outputs (2)
Name |
Description |
stderr |
|
stdout |
|
Datalinks (20)
Source |
Sink |
orig_dirlist_file_path |
matchbox_compare:target_collection_path |
compare |
matchbox_compare:parameter |
extract |
matchbox_extract:parameter |
orig_dirlist_file_path |
matchbox_extract:target_collection_path |
train |
matchbox_train:parameter |
orig_dirlist_file_path |
matchbox_train:target_collection_path |
bowhist |
matchbox_bowhist:parameter |
orig_dirlist_file_path |
matchbox_bowhist:target_collection_path |
orig_dirlist_file_path |
matchbox_clean:target_collection_path |
clean |
matchbox_clean:parameter |
matchbox_extract:STDOUT |
stdout |
matchbox_compare:STDOUT |
stdout |
matchbox_train:STDOUT |
stdout |
matchbox_bowhist:STDOUT |
stdout |
matchbox_clean:STDOUT |
stdout |
matchbox_compare:STDERR |
stderr |
matchbox_train:STDERR |
stderr |
matchbox_extract:STDERR |
stderr |
matchbox_bowhist:STDERR |
stderr |
matchbox_clean:STDERR |
stderr |
Coordinations (4)
Controller |
Target |
matchbox_clean |
matchbox_extract |
matchbox_train |
matchbox_bowhist |
matchbox_bowhist |
matchbox_compare |
matchbox_extract |
matchbox_train |
Uploader
License
All versions of this Workflow are
licensed under:
Version 1
(of 1)
Credits (2)
(People/Groups)
Attributions (0)
(Workflows/Files)
None
Shared with Groups (0)
None
Featured In Packs (0)
None
Log in to add to one of your Packs
Attributed By (0)
(Workflows/Files)
None
Favourited By (0)
No one
Statistics
Other workflows that use similar services
(0)
There are no workflows in myExperiment that use similar services to this Workflow.
No comments yet
Log in to make a comment