Annotate a gene list with disease concepts

Created: 2013-02-06 20:02:24

Purpose:

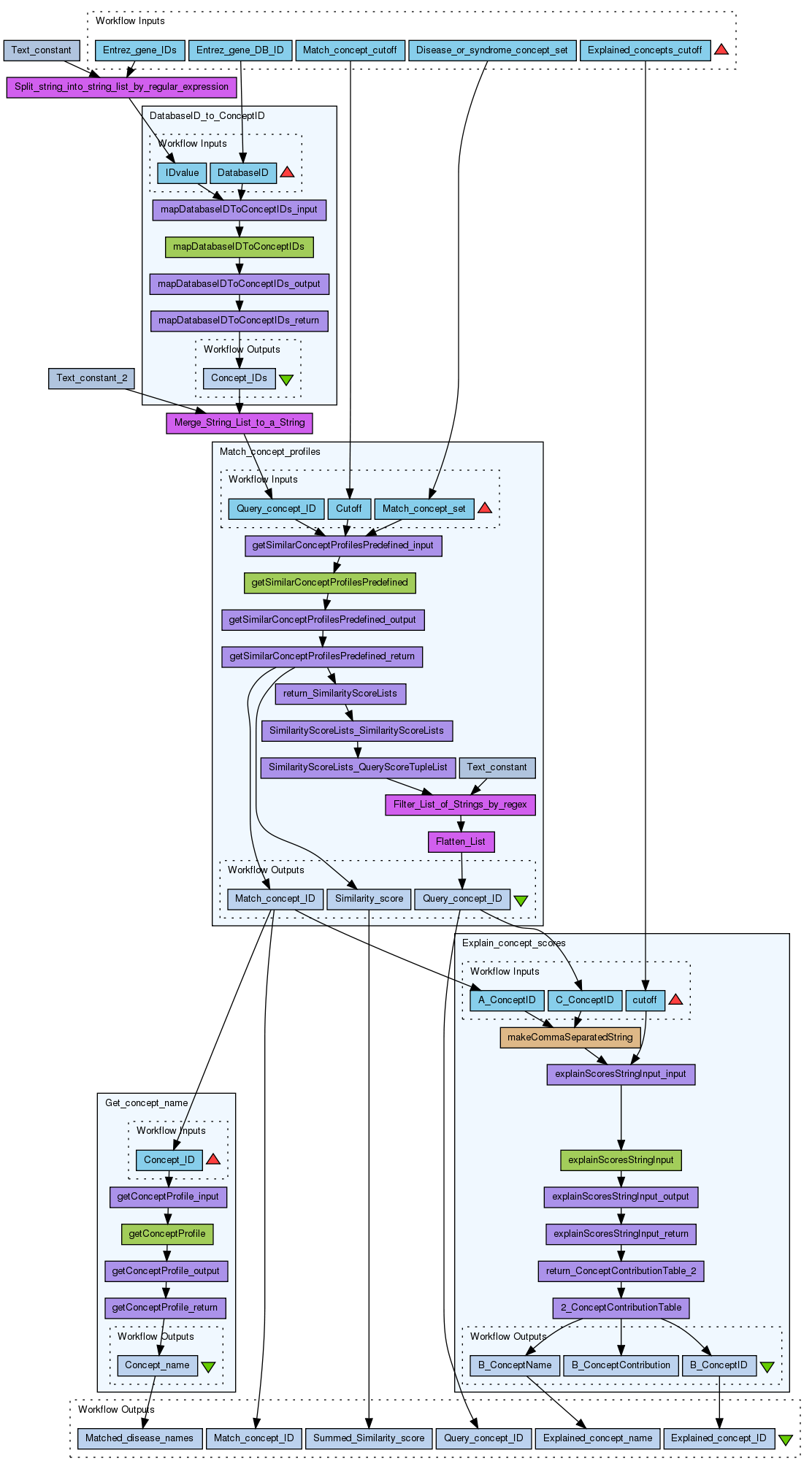
Currently, this workflow takes a list of genes and a concept set as input, calculates the matching score between these and finds the concept that contributes the most to the match.

Author comments:

The workflow is in Beta stage. It runs, but needs more testing with different parameter settings. This workflow can be used together with other workflows in this pack: http://www.myexperiment.org/packs/368 for functional gene annotation and knowledge discovery.

Information Preview

Information Run

Run this Workflow in the Taverna Workbench...

Option 1:

Copy and paste this link into File > 'Open workflow location...'
http://www.myexperiment.org/workflows/3397/download?version=1
[ More InfoExpand ]


Information Workflow Components

Information Authors (1)
Information Titles (1)
Information Descriptions (1)
Information Dependencies (0)
Inputs (5)
Processors (8)
Beanshells (1)
Outputs (6)
Datalinks (19)
Coordinations (0)

Information Workflow Type

Taverna 2

Information Uploader

Information License

All versions of this Workflow are licensed under:

Information Version 1 (of 1)

Information Tags (11)

Log in to add Tags

Information Featured In Packs (0)

None

Log in to add to one of your Packs

Information Attributed By (0)

(Workflows/Files)

None

Information Favourited By (0)

No one

Information Statistics

 

Citations (0)

None


Version History

In chronological order:



Reviews Reviews (0)

No reviews yet

Be the first to review!



Comments Comments (0)

No comments yet

Log in to make a comment




Workflow Other workflows that use similar services (0)

There are no workflows in myExperiment that use similar services to this Workflow.