Comparison of Peptide and Protein Fractionation Methods

Created: 2013-03-27 10:04:23

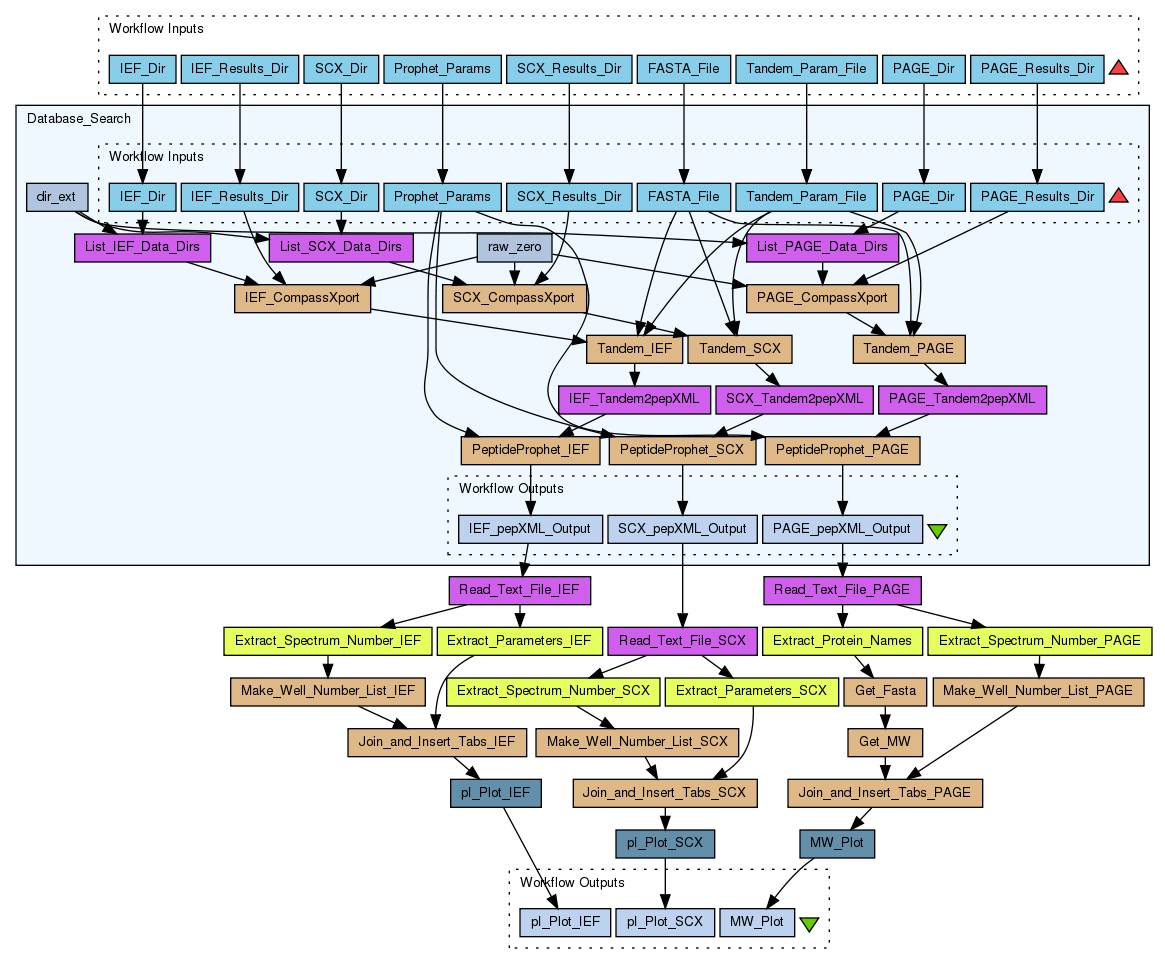
This workflow was used to analyze the data in a manuscript by Mostovenko et al. (2013, submitted), comparing peptide and protein fractionation methods. The workflow identifies proteins by X!Tandem database search and validates the results using PeptideProphet. Additional information such as pI and fraction number is extracted and plotted for IEF and SCX data. For each protein identified in SDS-PAGE derived data sequences are downloaded from UniProt and plotted against the fraction number. Rshell script produces the figures essentially as they appear in the manuscript.

Executing the workflow requires Rserve running and the Trans-Proteomic Pipeline (http://tools.proteomecenter.org/wiki/index.php?title=Software:TPP) installed with default settings and in the default location. The Rshell script contains the location where the figures will be generated. All other output files are stored in the input data folders by default. The version of X!Tandem called from this workflow is separate from the one installed with the Trans-Proteomic Pipeline (the location specified in the Tandem components).

Information Preview

Information Run

Run this Workflow in the Taverna Workbench...

Option 1:

Copy and paste this link into File > 'Open workflow location...'
http://www.myexperiment.org/workflows/3486/download?version=1
[ More InfoExpand ]


Information Workflow Components

Information Authors (1)
Information Titles (1)
Information Descriptions (1)
Information Dependencies (0)
Inputs (9)
Processors (21)
Beanshells (17)
Outputs (3)
Datalinks (35)
Coordinations (0)

Information Workflow Type

Taverna 2

Information Uploader

Information License

All versions of this Workflow are licensed under:

Information Version 1 (of 1)

Information Credits (3)

(People/Groups)

Information Attributions (1)

(Workflows/Files)

Information Tags (7)

Log in to add Tags

Information Shared with Groups (1)

Information Featured In Packs (0)

None

Log in to add to one of your Packs

Information Attributed By (0)

(Workflows/Files)

None

Information Favourited By (0)

No one

Information Statistics

 

Citations (0)

None


Version History

In chronological order:



Reviews Reviews (0)

No reviews yet

Be the first to review!



Comments Comments (0)

No comments yet

Log in to make a comment




Workflow Other workflows that use similar services (0)

There are no workflows in myExperiment that use similar services to this Workflow.