Retrieving information from HST ConeSearch and Image VO Services
Created: 2013-04-12 17:18:58
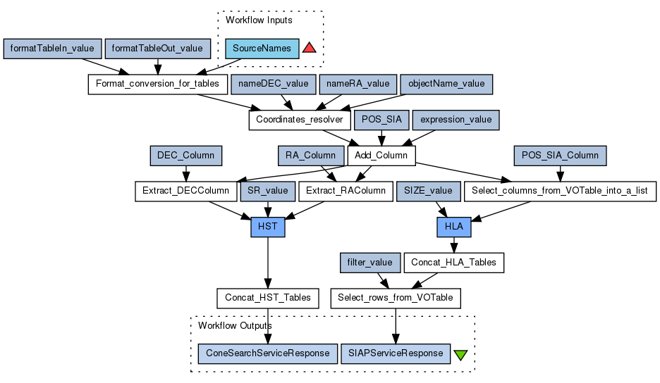
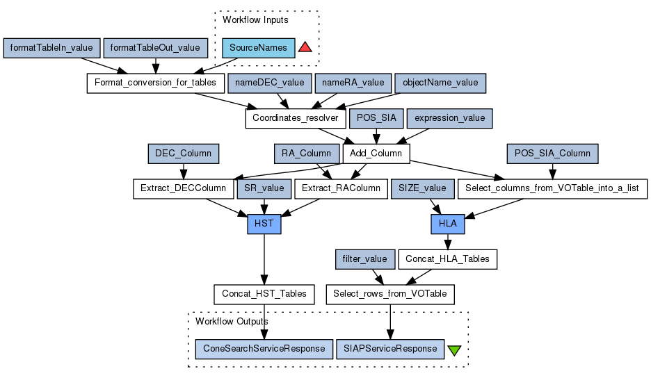
This workflow retieves information from Hubble Space Telescope VO Services in the form of VOTables. The input of the workflow is an ASCII file with a list of source names. This file is converted to a VOTable, and coordinates added with an extra-column needed to query SIAP Image service. The final result are two different VOTables issued as the response of both VO Services, Images VOTable has been previously filtered.
Preview
Run
Run this Workflow in the Taverna Workbench...
Workflow Components
![header=[] body=[This is the author information extracted from the workflow version] cssheader=[boxoverTooltipHeader] cssbody=[boxoverTooltipBody] delay=[200] Information](/images/famfamfam_silk/information.png?1680607579)
Authors (1)
![header=[] body=[These are the descriptive titles embedded within the workflow version] cssheader=[boxoverTooltipHeader] cssbody=[boxoverTooltipBody] delay=[200] Information](/images/famfamfam_silk/information.png?1680607579)
Titles (1)
Retrieving information from HST ConeSearch and Image VO Services |
![header=[] body=[These are the descriptions embedded within the workflow version] cssheader=[boxoverTooltipHeader] cssbody=[boxoverTooltipBody] delay=[200] Information](/images/famfamfam_silk/information.png?1680607579)
Descriptions (1)
This workflow retieves information from Hubble Space Telescope VO Services in the form of VOTables. The input of the workflow is an ASCII file with a list of source names. This file is converted to a VOTable, and coordinates added with an extra-column needed to query SIAP Image service. The final result are two different VOTables issued as the response of both VO Services, Images VOTable has been previously filtered. |
![header=[] body=[These are the listed dependencies of the workflow] cssheader=[boxoverTooltipHeader] cssbody=[boxoverTooltipBody] delay=[200] Information](/images/famfamfam_silk/information.png?1680607579)
Dependencies (0)
Inputs (1)
Name |
Description |
SourceNames |
List of Source Names
|
Processors (24)
Name |
Type |
Description |
Format_conversion_for_tables |
tpipe |
|
formatTableIn_value |
stringconstant |
Valueascii |
formatTableOut_value |
stringconstant |
Valuevotable |
Coordinates_resolver |
tpipe |
|
nameDEC_value |
stringconstant |
ValueDEC |
nameRA_value |
stringconstant |
ValueRA |
objectName_value |
stringconstant |
Valuecol1 |
Add_Column |
tpipe |
|
POS_SIA |
stringconstant |
ValuePOS_SIA |
expression_value |
stringconstant |
ValuetoString($2)+", "+toString($3) |
Select_columns_from_VOTable_into_a_list |
voutils |
|
POS_SIA_Column |
stringconstant |
ValuePOS_SIA |
Extract_RAColumn |
voutils |
|
RA_Column |
stringconstant |
ValueRA |
Extract_DECColumn |
voutils |
|
DEC_Column |
stringconstant |
ValueDEC |
SR_value |
stringconstant |
Value0.1 |
HLA |
rest |
|
SIZE_value |
stringconstant |
Value0.01 |
HST |
rest |
|
Concat_HST_Tables |
tcat |
|
Concat_HLA_Tables |
tcat |
|
Select_rows_from_VOTable |
tpipe |
|
filter_value |
stringconstant |
Value$21<3000 |
Outputs (2)
Name |
Description |
ConeSearchServiceResponse |
|
SIAPServiceResponse |
|
Datalinks (27)
Source |
Sink |
SourceNames |
Format_conversion_for_tables:voTable |
formatTableIn_value:value |
Format_conversion_for_tables:formatTableIn |
formatTableOut_value:value |
Format_conversion_for_tables:formatTableOut |
Format_conversion_for_tables:outputTable |
Coordinates_resolver:voTable |
nameDEC_value:value |
Coordinates_resolver:nameDEC |
nameRA_value:value |
Coordinates_resolver:nameRA |
objectName_value:value |
Coordinates_resolver:objectName |
Coordinates_resolver:outputTable |
Add_Column:voTable |
POS_SIA:value |
Add_Column:nameNewCol |
expression_value:value |
Add_Column:expression |
Add_Column:outputTable |
Select_columns_from_VOTable_into_a_list:voTable |
POS_SIA_Column:value |
Select_columns_from_VOTable_into_a_list:ColumnName |
Add_Column:outputTable |
Extract_RAColumn:voTable |
RA_Column:value |
Extract_RAColumn:ColumnName |
Add_Column:outputTable |
Extract_DECColumn:voTable |
DEC_Column:value |
Extract_DECColumn:ColumnName |
Select_columns_from_VOTable_into_a_list:list |
HLA:POS |
SIZE_value:value |
HLA:SIZE |
Extract_DECColumn:list |
HST:DEC |
Extract_RAColumn:list |
HST:RA |
SR_value:value |
HST:SR |
HST:responseBody |
Concat_HST_Tables:votableList |
HLA:responseBody |
Concat_HLA_Tables:votableList |
Concat_HLA_Tables:outputFileOut |
Select_rows_from_VOTable:voTable |
filter_value:value |
Select_rows_from_VOTable:filter |
Concat_HST_Tables:outputFileOut |
ConeSearchServiceResponse |
Select_rows_from_VOTable:outputTable |
SIAPServiceResponse |
Uploader
License
All versions of this Workflow are
licensed under:
Version 1
(of 1)
Credits (0)
(People/Groups)
None
Attributions (0)
(Workflows/Files)
None
Shared with Groups (0)
None
Featured In Packs (2)
Log in to add to one of your Packs
Attributed By (0)
(Workflows/Files)
None
Favourited By (0)
No one
Statistics
Other workflows that use similar services
(0)
There are no workflows in myExperiment that use similar services to this Workflow.
No comments yet
Log in to make a comment