GWAS to biomedical concept
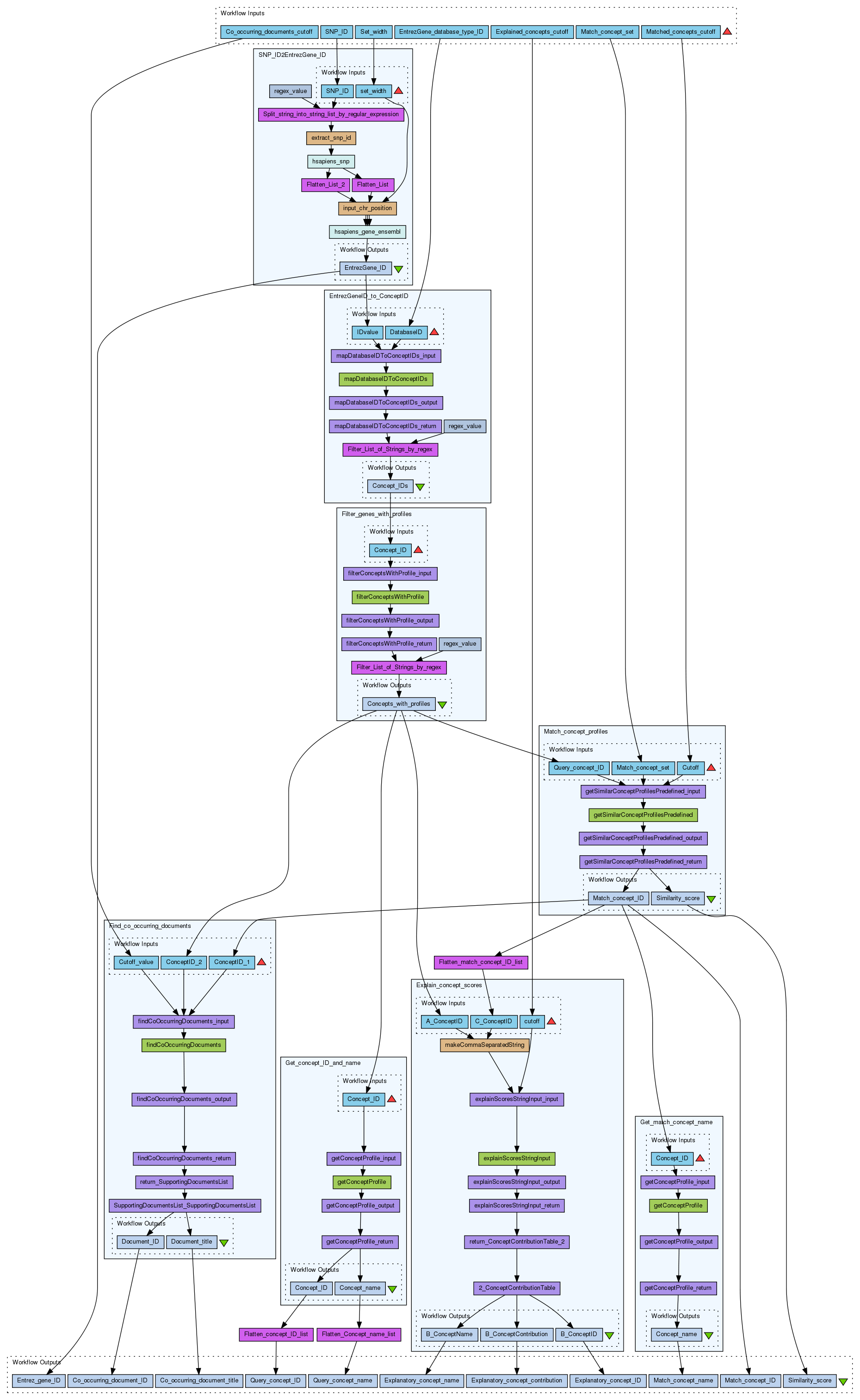
Genome-Wide Association studies (GWAS) with metabolomic phenotypes yield several statistically significant SNP-metabolite associations. To understand the biological basis of the association, scientists typically dwell on identifying genes in the vicinity of the SNP and the possible pathways that the gene participates in. The information needed to arrive at an understanding of the mechanistic basis of the association requires integration of disparate data sources. The purpose of this workflow is to take the GWAS output consisting of SNP-metabolite associations and return genes present in the vicinity of the SNP ( for example, ± 100 kb of the snp), and the ranked biomedical concepts mined from the PubMed database relevant to these genes. The user is provided with the choice of setting the flanking width to interrogate around the SNP, the biomedical concept set to rank against the genes, the number of ranked concepts to return, the number of explaining concepts to return, the number of co-occurring documents to return, the type of gene database identifier, and the SNP identifier.
Purpose:
Currently, this workflow takes one SNP and a concept set as input, calculates the matching score between these, finds co-occuring documents between the query concept and the match concept, finds the concept that contributes the most to the match, and the documents that support this finding.
Preview
Run
Run this Workflow in the Taverna Workbench...
Option 1:
Copy and paste this link into File > 'Open workflow location...'
http://www.myexperiment.org/workflows/3522/download?version=2
[ More Info ]
Workflow Components
![header=[] body=[This is the author information extracted from the workflow version] cssheader=[boxoverTooltipHeader] cssbody=[boxoverTooltipBody] delay=[200] Information](/images/famfamfam_silk/information.png?1680607579)
![header=[] body=[These are the descriptive titles embedded within the workflow version] cssheader=[boxoverTooltipHeader] cssbody=[boxoverTooltipBody] delay=[200] Information](/images/famfamfam_silk/information.png?1680607579)
![header=[] body=[These are the descriptions embedded within the workflow version] cssheader=[boxoverTooltipHeader] cssbody=[boxoverTooltipBody] delay=[200] Information](/images/famfamfam_silk/information.png?1680607579)
![header=[] body=[These are the listed dependencies of the workflow] cssheader=[boxoverTooltipHeader] cssbody=[boxoverTooltipBody] delay=[200] Information](/images/famfamfam_silk/information.png?1680607579)
Workflow Type
Version 2
(of 3)
None
Log in to add Tags
Shared with Groups (0)
None
Log in to add to one of your Packs
Statistics
Reviews
(0)
Other workflows that use similar services
(18)
Only the first 2 workflows that use similar services are shown. View all workflows that use these services.
Created: 2012-06-25 | Last updated: 2014-07-14
Credits:
Marco Roos
Martijn Schuemie
Reinout van Schouwen
BioSemantics
Created: 2012-02-07 | Last updated: 2014-07-14
Credits:
Reinout van Schouwen
No comments yet
Log in to make a comment