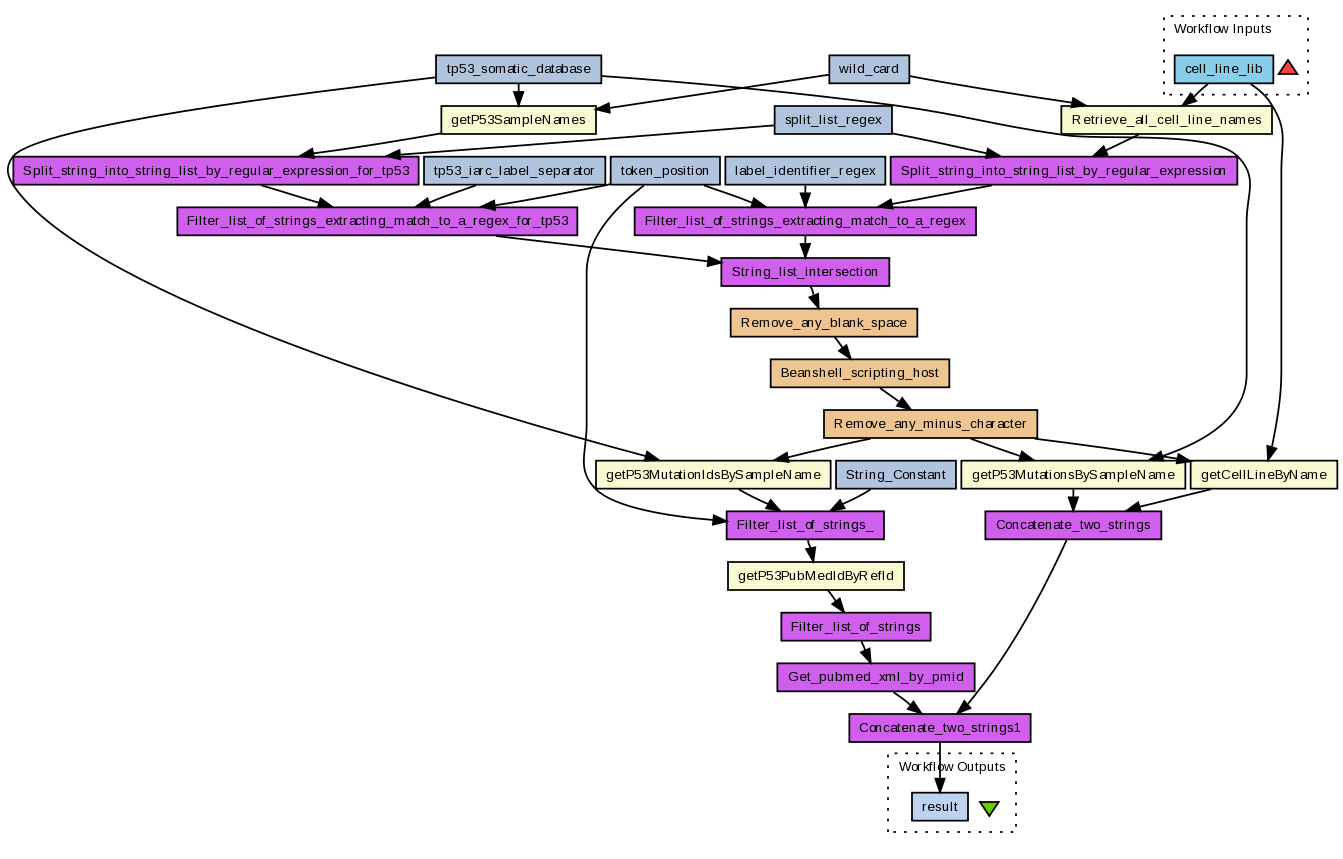
Source |
Sink |
cell_line_lib |
Retrieve_all_cell_line_names:libs |
Beanshell_scripting_host:output_str |
Remove_any_minus_character:input_str |
Concatenate_two_strings:output |
Concatenate_two_strings1:string1 |
Filter_list_of_strings:filteredlist |
Get_pubmed_xml_by_pmid:id |
Filter_list_of_strings_:filteredlist |
getP53PubMedIdByRefId:ref_id |
Filter_list_of_strings_extracting_match_to_a_regex:filteredlist |
String_list_intersection:list1 |
Filter_list_of_strings_extracting_match_to_a_regex_for_tp53:filteredlist |
String_list_intersection:list2 |
Get_pubmed_xml_by_pmid:outputText |
Concatenate_two_strings1:string2 |
Remove_any_blank_space:output_str |
Beanshell_scripting_host:input_str |
Remove_any_minus_character:output_str |
getP53MutationIdsBySampleName:sample |
Remove_any_minus_character:output_str |
getP53MutationsBySampleName:sample |
Retrieve_all_cell_line_names:result |
Split_string_into_string_list_by_regular_expression:string |
Split_string_into_string_list_by_regular_expression:split |
Filter_list_of_strings_extracting_match_to_a_regex:stringlist |
Split_string_into_string_list_by_regular_expression_for_tp53:split |
Filter_list_of_strings_extracting_match_to_a_regex_for_tp53:stringlist |
String_list_intersection:intersection |
Remove_any_blank_space:input_str |
cell_line_lib |
getCellLineByName:libs |
Remove_any_minus_character:output_str |
getCellLineByName:sample |
String_Constant:value |
Filter_list_of_strings_:regex |
getCellLineByName:result |
Concatenate_two_strings:string1 |
getP53MutationIdsBySampleName:result |
Filter_list_of_strings_:stringlist |
getP53MutationsBySampleName:result |
Concatenate_two_strings:string2 |
getP53PubMedIdByRefId:result |
Filter_list_of_strings:stringlist |
Concatenate_two_strings1:output |
result |
getP53SampleNames:result |
Split_string_into_string_list_by_regular_expression_for_tp53:string |
label_identifier_regex:value |
Filter_list_of_strings_extracting_match_to_a_regex:regex |
split_list_regex:value |
Split_string_into_string_list_by_regular_expression:regex |
split_list_regex:value |
Split_string_into_string_list_by_regular_expression_for_tp53:regex |
token_position:value |
Filter_list_of_strings_:group |
token_position:value |
Filter_list_of_strings_extracting_match_to_a_regex:group |
token_position:value |
Filter_list_of_strings_extracting_match_to_a_regex_for_tp53:group |
tp53_iarc_label_separator:value |
Filter_list_of_strings_extracting_match_to_a_regex_for_tp53:regex |
tp53_somatic_database:value |
getP53MutationIdsBySampleName:libs |
tp53_somatic_database:value |
getP53MutationsBySampleName:libs |
tp53_somatic_database:value |
getP53SampleNames:libs |
wild_card:value |
Retrieve_all_cell_line_names:id |
wild_card:value |
getP53SampleNames:id |
Log in to make a comment
Sounds good!!
Have you tried this workflow with some test data? How does it performs?