Clustering of Molecular Compounds with BioDICE Clustering Visualization Tool
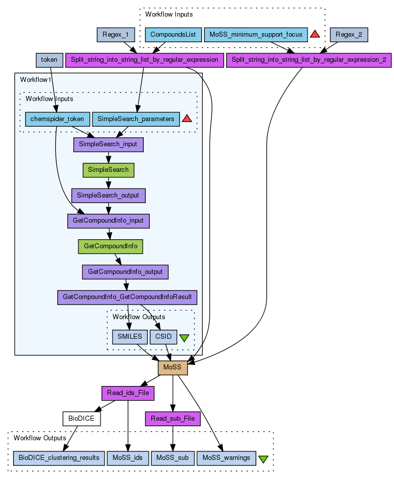
This workflow downloads an input set of molecular compounds in SMILES format, using Chemspider service. The most frequent molecular fragments are extracted by means of MoSS tool (see http://www.borgelt.net/moss.html) , in order to obtain a set of features for each compound. Then a clustering and a visual exploration of the input dataset is performed by BioDICE service (see http://biolab.pa.icar.cnr.it/biodice.html), implementing Fast Learning Self-Organized Map (FLSOM) algorithm. Finally the output is a list of compounds for each cluster. The workflow requires as input a text file with a list of compounds names (or Chemspider IDs) and a file with a list of MoSS minimal support focus values (see MoSS docuemntation http://www.borgelt.net/doc/moss/moss.html for a detailed description).
Preview
Run
Run this Workflow in the Taverna Workbench...
Option 1:
Copy and paste this link into File > 'Open workflow location...'
http://www.myexperiment.org/workflows/3611/download?version=1
[ More Info ]
Workflow Components
![header=[] body=[This is the author information extracted from the workflow version] cssheader=[boxoverTooltipHeader] cssbody=[boxoverTooltipBody] delay=[200] Information](/images/famfamfam_silk/information.png?1680607579)
![header=[] body=[These are the descriptive titles embedded within the workflow version] cssheader=[boxoverTooltipHeader] cssbody=[boxoverTooltipBody] delay=[200] Information](/images/famfamfam_silk/information.png?1680607579)
![header=[] body=[These are the descriptions embedded within the workflow version] cssheader=[boxoverTooltipHeader] cssbody=[boxoverTooltipBody] delay=[200] Information](/images/famfamfam_silk/information.png?1680607579)
![header=[] body=[These are the listed dependencies of the workflow] cssheader=[boxoverTooltipHeader] cssbody=[boxoverTooltipBody] delay=[200] Information](/images/famfamfam_silk/information.png?1680607579)
Workflow Type
Version 1 (earliest)
(of 4)
Log in to add Tags
Shared with Groups (0)
None
Statistics
Reviews
(0)
Other workflows that use similar services
(10)
Only the first 2 workflows that use similar services are shown. View all workflows that use these services.
getInchIfromMassBankPeaklist_ChemSpider_wo...
(2)
Created: 2008-06-05 | Last updated: 2008-06-16
Credits:
Michael Gerlich
Search InChI in ChemSpider
(1)
Created: 2009-03-30 | Last updated: 2009-03-30
Credits:
Michael Gerlich
No comments yet
Log in to make a comment