Clustering of Molecular Compounds with BioDICE Clustering Visualization Tool

Created: 2013-05-29 13:09:50      Last updated: 2014-01-09 11:22:28

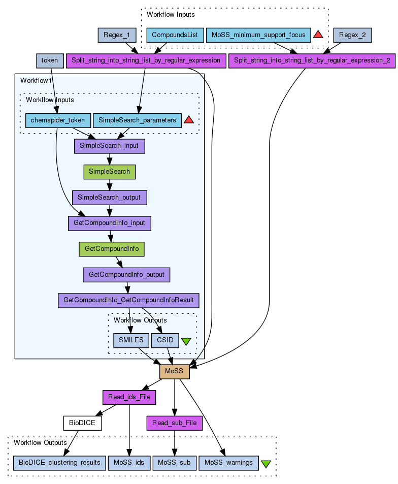
This workflow downloads an input set of molecular compounds in SMILES format, using Chemspider service. The most frequent molecular fragments are extracted by means of MoSS tool (see http://www.borgelt.net/moss.html) , in order to obtain a set of features for each compound. Then a clustering and a visual exploration of the input dataset is performed by BioDICE service (see http://biolab.pa.icar.cnr.it/biodice.html), implementing Fast Learning Self-Organized Map (FLSOM) algorithm. Finally the output is a list of compounds for each cluster. The workflow requires as input a text file with a list of compounds names (or Chemspider IDs) and a file with a list of MoSS minimal support focus values (see MoSS docuemntation http://www.borgelt.net/doc/moss/moss.html for a detailed description).

Information Preview

Information Run

Run this Workflow in the Taverna Workbench...

Option 1:

Copy and paste this link into File > 'Open workflow location...'
http://www.myexperiment.org/workflows/3611/download?version=3
[ More InfoExpand ]


Information Workflow Components

Information Authors (1)
Information Titles (1)
Information Descriptions (1)
Information Dependencies (2)
Inputs (2)
Processors (10)
Beanshells (1)
Outputs (4)
Datalinks (17)
Coordinations (0)

Information Workflow Type

Taverna 2

Information License

All versions of this Workflow are licensed under:

Information Version 3 (of 4)

View version:

Information Credits (2)

(People/Groups)

Information Attributions (2)

(Workflows/Files)

Information Tags (12)

Log in to add Tags

Information Shared with Groups (0)

None

Information Featured In Packs (0)

None

Log in to add to one of your Packs

Information Attributed By (0)

(Workflows/Files)

None

Information Favourited By (0)

No one

Information Statistics

 

Citations (0)

None


Version History


Reviews Reviews (0)

No reviews yet

Be the first to review!



Comments Comments (0)

No comments yet

Log in to make a comment




Workflow Other workflows that use similar services (10)

Only the first 2 workflows that use similar services are shown. View all workflows that use these services.


Workflow getInchIfromMassBankPeaklist_ChemSpider_wo... (2)

Thumb
uses InChI's retrieved from a MassBank peaklist query to get compound information about those compounds via querying ChemSpider for information and displaying those results with image

Created: 2008-06-05 | Last updated: 2008-06-16

Credits: User Michael Gerlich

Workflow Search InChI in ChemSpider (1)

Thumb
This workflows queries ChemSpider for compound information and compound images. Note that a Chemspider security token is needed in order to access some of the ChemSpider services (receive one by registering at ChemSpider). Possible search terms might be InChI codes, ChemSpider identifiers or names.

Created: 2009-03-30 | Last updated: 2009-03-30

Credits: User Michael Gerlich