wf4ever_document_extraction_and_storage

Created: 2013-07-24 14:48:38      Last updated: 2013-08-29 10:50:46

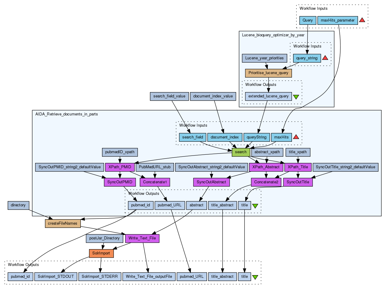
The workflow uses parts of the existing BioAid workflow by Marco Roos (http://www.myexperiment.org/workflows/74.html) The workflow stores found articles in a Solr database. Make sure that Solr is running in the correct directory (stored in the Solr_directory value).

Information Preview

Information Run

Run this Workflow in the Taverna Workbench...

Option 1:

Copy and paste this link into File > 'Open workflow location...'
http://www.myexperiment.org/workflows/3657/download?version=1
[ More InfoExpand ]


Information Workflow Components

Information Authors (1)
Information Titles (1)
Information Descriptions (1)
Information Dependencies (0)
Inputs (2)
Processors (9)
Beanshells (2)
Outputs (7)
Datalinks (18)
Coordinations (0)

Information Workflow Type

Taverna 2

Information Uploader

Information License

All versions of this Workflow are licensed under:

Information Version 1 (of 1)

Information Credits (0)

(People/Groups)

None

Information Attributions (0)

(Workflows/Files)

None

Information Tags (0)

None

Log in to add Tags

Information Shared with Groups (1)

Information Featured In Packs (1)

Log in to add to one of your Packs

Information Attributed By (0)

(Workflows/Files)

None

Information Favourited By (0)

No one

Information Statistics

 

Citations (0)

None


Version History

In chronological order:



Reviews Reviews (0)

No reviews yet

Be the first to review!



Comments Comments (0)

No comments yet

Log in to make a comment




Workflow Other workflows that use similar services (6)

Only the first 2 workflows that use similar services are shown. View all workflows that use these services.


Workflow BioAID_ProteinDiscovery_filterOnHumanUnipr... (11)

Thumb
This workflow finds proteins relevant to the query string via the following steps: A user query: a single gene/protein name. E.g.: (EZH2 OR "Enhancer of Zeste"). Retrieve documents: finds 'maximumNumberOfHits' relevant documents (abstract+title) based on query (the AIDA service inside is based on Apache's Lucene) Discover proteins: extract proteins discovered in the set of relevant abstracts with a 'named entity recognizer' trained on genomic terms using a Bayesian approach; the AIDA serv...

Created: 2009-05-28

Credits: User Marco Roos User Martijn Schuemie Network-member AID Network-member AID_myGrid_collaboration

Attributions: Workflow BioAID_DiseaseDiscovery_RatHumanMouseUniprotFilter

Workflow BioAID_ProteinToDiseases (1)

Thumb
This workflow was based on BioAID_DiseaseDiscovery, changes: expects only one protein name, adds protein synonyms). This workflow finds diseases relevant to the query string via the following steps: A user query: a single protein name Add synonyms (service courtesy of Martijn Scheumie, Erasmus University Rotterdam) Retrieve documents: finds relevant documents (abstract+title) based on query Discover proteins: extract proteins discovered in the set of relevant abstracts 5. Link proteins ...

Created: 2007-11-14 | Last updated: 2007-11-15

Credits: User Marco Roos User Martijn Schuemie Network-member AID

Attributions: Workflow BioAID_DiseaseDiscovery_RatHumanMouseUniprotFilter