PubMed Search and Solr storage

Created: 2013-07-25 14:38:20      Last updated: 2013-08-26 14:13:59

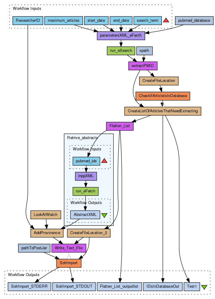
Based on the work of Fisher: This workflow takes in a search term, are passed to the eSearch function and searched for in PubMed. I extended by removing outputs and text extraction and addded an automatic Solr storage process using a post.jar, specified by the user. Before running this workflow, make sure that a solr server is up and running and the variable attached to the SolrImport process contains the correct path.

Dependencies:

- Solr

Information Preview

Information Run

Run this Workflow in the Taverna Workbench...

Option 1:

Copy and paste this link into File > 'Open workflow location...'
http://www.myexperiment.org/workflows/3659/download?version=2
[ More InfoExpand ]


Information Workflow Components

Information Authors (1)
Information Titles (1)
Information Descriptions (1)
Information Dependencies (0)
Inputs (5)
Processors (16)
Beanshells (5)
Outputs (5)
Datalinks (27)
Coordinations (2)

Information Workflow Type

Taverna 2

Information Uploader

Information License

All versions of this Workflow are licensed under:

Information Version 2 (of 5)

View version:

Information Credits (1)

(People/Groups)

Information Attributions (1)

(Workflows/Files)

Information Tags (6)

Log in to add Tags

Information Shared with Groups (1)

Information Featured In Packs (1)

Log in to add to one of your Packs

Information Attributed By (0)

(Workflows/Files)

None

Information Favourited By (1)

Information Statistics

 

Citations (0)

None


Version History

In chronological order:



Reviews Reviews (1)

By

Review Title: Thanks!

Rating: 4 out of 5

Created: 2013-08-26 14:13:59 | Updated: 2013-08-26 14:13:59

A nice workflow for gathering our in-house document corpus and metadata.

[ more ]

Show View


Comments Comments (0)

No comments yet

Log in to make a comment




Workflow Other workflows that use similar services (31)

Only the first 2 workflows that use similar services are shown. View all workflows that use these services.


Workflow Gene to Pubmed (3)

Thumb
This workflow takes in a list of gene names and searches the PubMed database for corresponding articles. Any matches to the genes are then retrieved (abstracts only). These abstracts are then returned to the user.

Created: 2010-07-05 | Last updated: 2011-01-26

Credits: User Paul Fisher

Workflow Pathway and Gene to Pubmed (2)

Thumb
This workflow takes in a list of gene names and KEGG pathway descriptions, and searches the PubMed database for corresponding articles. Any matches to the genes are then retrieved (abstracts only). These abstracts are then used to calculate a cosine vector space between two sets of corpora (gene and phenotype, or pathway and phenotype). The workflow counts the number of articles in the pubmed database in which each term occurs, and identifies the total number of articles in the entire PubMe...

Created: 2011-02-10 | Last updated: 2011-02-18

Credits: User Paul Fisher

Attributions: Workflow Cosine vector space Workflow Extract Scientific Terms Workflow Rank Phenotype Terms Workflow Cosine vector space Workflow Rank Phenotype Terms Workflow Pathway to Pubmed Workflow Extract Scientific Terms Workflow Gene to Pubmed